财联社2月14日讯节前最后一个交易日,多家基金管理人集中宣布旗下高管变动。
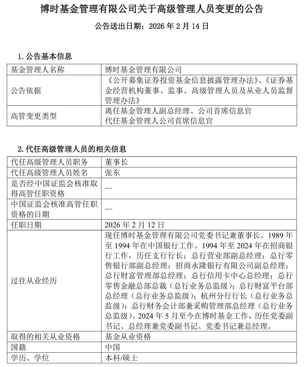
一是博时基金,自2月12日起,王德英离任博时基金副总经理兼首席信息官,转任首席技术专家,董事长张东代任首席信息官一职。
二是浦银安盛基金也迎来首席信息官黄俊麟,任职日期2月12日。
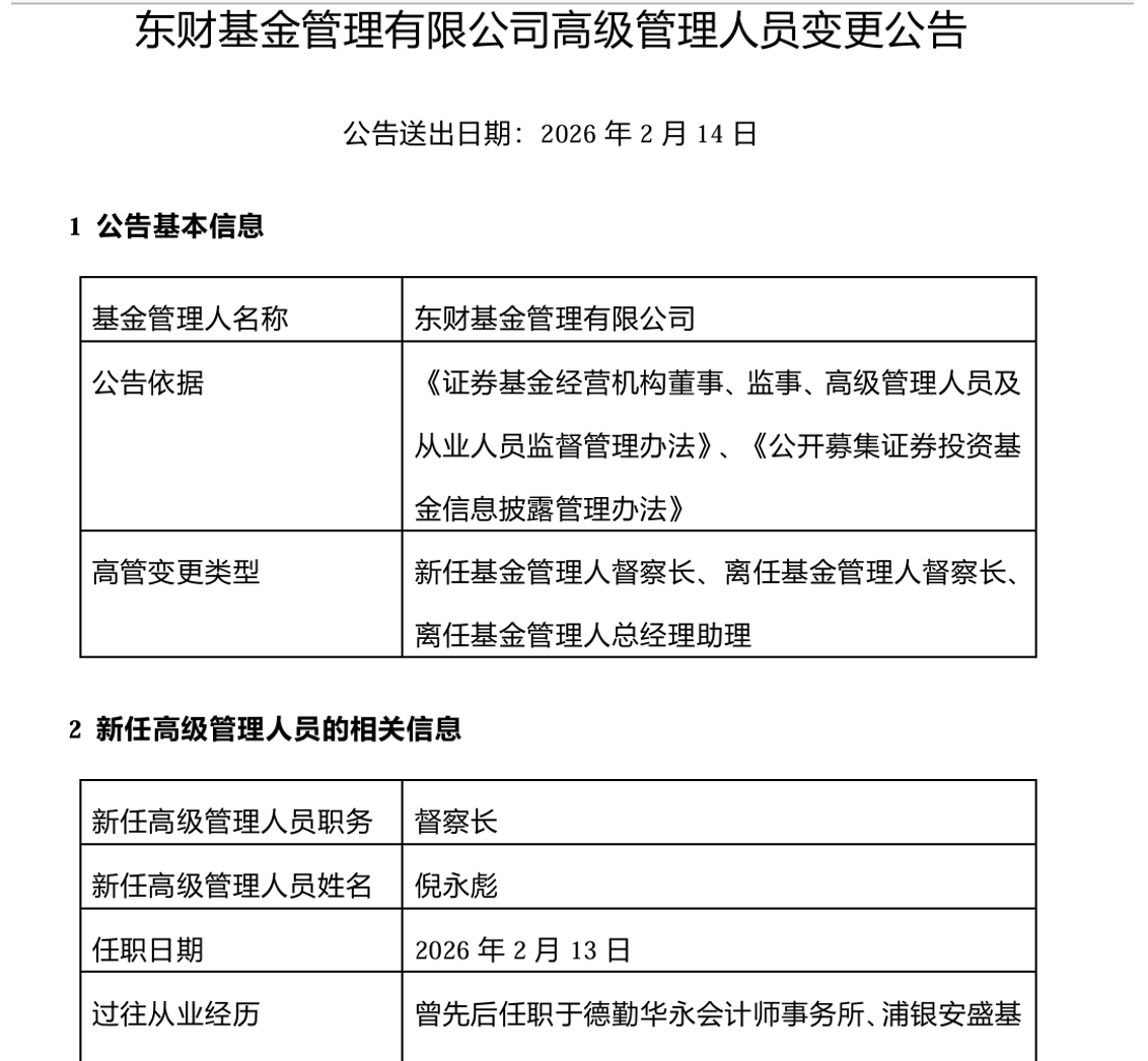
三是东财基金迎来新任督察长,原公司总经理助理倪永彪自2月13日转任公司督察长。
四是投研条线也出现新变动,知名基金经理傅友兴自2月13日起离任广发基金副总经理。
多起变动之下,开年不到两个月时间,已有18家公募管理人发生高管变动,涉及人次超30人。
博时基金首席信息官转任首席技术专家
对于王德英离任首席信息官、副总经理,博时基金公告提到的原因是岗位调整。而转任的首席技术专家岗位,在公募行业鲜有出现。


Wind数据显示,截至此次离任前,王德英已在博时基金任职超过25年,副总经理的任职生涯也超过18年。公开资料显示,王德英从1995年起先后在北京清华计算机公司任开发部经理、清华紫光股份公司CAD 与信息事业部任总工程师。
2000年加入博时基金后,他历任行政管理部副经理,电脑部副经理、信息技术部总经理。Wind数据显示,他从2007年任职副总经理。公司过往公告显示,他担任副总经理、首席信息官期间,主管IT、指数与量化投资、养老金等工作,还兼任博时财富基金销售董事长和博时资本董事长。
此次离任后,博时基金首席信息官一职暂时空缺,由董事长张东代为履任。而目前博时财富基金销售官网显示,该公司董事长是杜松岭;博时资本官网则未披露董事长信息。

事实上,此次公告披露之前,市场早有关于王德英被降职的传闻。传闻提及,降职原因或涉及监管的处罚。不过,博时基金工作人员曾就此传闻致电回复媒体称,王德英被降职系网传不实信息。
此次人事变动之前,博时基金自去年10月以来已先后经历董事长、总经理的更迭。其中,去年10月,博时基金原总经理张东升任董事长,原董事长江向阳因工作安排辞任;1个月后,博时基金党委副书记陈宇正式接任公司总经理。从过往履历来看,两位新高管均是来自股东方招商系内部提拔。
浦银安盛、东财、广发也见高管变动
浦银安盛基金的新任首席信息官,也是来自内部升任。公开资料显示,黄俊麟,历任大连联创联合科技有限公司程序员、广达电脑股份有限公司工程师、TNT 中国有限公司 IT 基础设施专员及DSV中国有限公司信息技术部负责人。还曾在汇添富基金任职。2020年10月加盟浦银安盛基金,历任信息技术部总经理助理、信息技术部副总经理(主持工作)、信息技术部总经理。

他自2026年2月起,担任公司首席信息官兼信息技术部总经理。此次升任之前,浦银安盛基金首席信息官一职已经空缺超过2年。
早在2023年8月11日,邓列军因个人原因离任浦银安盛基金副总经理兼首席信息官,同月他加入银华基金,并在随后的9月出任银华基金首席信息官,至今仍在任职中。
由东财基金总助转任公司督察长,倪永彪此前先后任职于德勤华永会计师事务所、浦银安盛基金、平安养老保险股份有限公司、东财基金管理有限公司筹备组。在东财基金曾担任审计员、监察经理、投资风控经理、监察稽核部负责人、监察稽核部总监、风险管理部总监、 总经理助理等职务。

随着他的转任,沙福贵不再代任督察长,此次代任已超过5个月。代任期结束后,他仍担任公司总经理、财务负责人。该公司前任督察长郜杰因个人原因,去年9月离任。
投研方面的高管也有变动案例。广发基金副总经理、联席投资总监傅友兴因工作原因离任公司副总。截至去年底,他在管的2只公募基金合计规模102.76亿元。

他也在广发基金任职已久,过往履历显示,2002年2月至2006年3月,傅友兴先后在天同基金担任研究员、基金经理助理、投委会秘书。2006年4月起加入广发基金,曾担任研究员、基金经理助理等职,还历任研究发展部副总经理、总经理。此次卸任前,他担任广发基金管理副总经理、高级董事总经理等职。
集中出现的高管变动下,今年开年不到2个月的时间,公募行业出现高管变动的基金公司家数已迅速增至18家,涉及人次超30人。
其中,副总经理的变动尤为多,已涉及9家公募管理人。除了前述的2家,还有淳厚基金、财通证券资管等迎来新任副总经理,安联基金、华泰证券资管等则出现了副总经理升任总经理的情况。而易方达基金、长盛基金等出现副总经理离任。