央行上海总部:截至2026年1月末境外机构持有银行间市场债券3.35万亿元
来源:新华财经
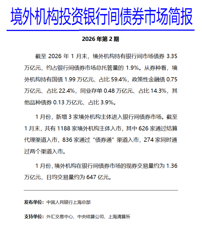
新华财经上海2月13日电央行上海总部2月13日发布2026年1月境外机构投资银行间债券市场简报,截至2026年1月末,境外机构持有银行间市场债券3.35万亿元,约占银行间债券市场总托管量的1.9%。从券种看,境外机构持有国债1.99万亿元、占比59.4%,政策性金融债0.75万亿元、占比22.4%,同业存单0.48万亿元、占比14.3%,其他品种债券0.13万亿元、占比3.9%。
1月份,新增3家境外机构主体进入银行间债券市场。截至1月末,共有1188家境外机构主体入市,其中626家通过结算代理渠道入市,836家通过“债券通”渠道入市,274家同时通过两个渠道入市。
1月份,境外机构在银行间债券市场的现券交易量约为1.36万亿元,日均交易量约为647亿元。

郑重声明:用户在财富号/股吧/博客等社区发表的所有信息(包括但不限于文字、视频、音频、数据及图表)仅代表个人观点,与本网站立场无关,不对您构成任何投资建议,据此操作风险自担。请勿相信代客理财、免费荐股和炒股培训等宣传内容,远离非法证券活动。请勿添加发言用户的手机号码、公众号、微博、微信及QQ等信息,谨防上当受骗!
评论该主题
帖子不见了!怎么办?作者:您目前是匿名发表 登录 | 5秒注册 作者:,欢迎留言 退出发表新主题
温馨提示: 1.根据《证券法》规定,禁止编造、传播虚假信息或者误导性信息,扰乱证券市场;2.用户在本社区发表的所有资料、言论等仅代表个人观点,与本网站立场无关,不对您构成任何投资建议。用户应基于自己的独立判断,自行决定证券投资并承担相应风险。《东方财富社区管理规定》