春节前夕,全国31个省级行政区“两会”全部召开,审议地方“十五五”规划纲要草案,并部署2026年地方政府主要工作。
界面新闻根据31省政府工作报告后,总结了8大亮点:
- 经济增长目标设定更务实,区间化凸显理性
- 投资从规模扩张向效益提升转变
- 促消费焦点从实物商品转向服务
- “投资于人”从宏观广覆盖转向微观结构优化
- 统筹传统、新兴和未来产业,避免“脱实向虚”
- 防范化解风险突出推动融资平台转型出清、稳地产
- 积极融入全国统一大市场建设,助力整治内卷式竞争
- 生态保护和绿色发展成为重要约束性指标
界面新闻梳理了31省2026年GDP增长目标发现,今年地方经济增长目标中枢落在5%左右,较去年主流的“5%以上”有所下调。相较2025年,21地下调了GDP增长目标,9地和上年持平,1地上调,不少省份在设定经济目标的同时还提出 “争取更好结果”。

万博新经济研究院院长滕泰对界面新闻表示,这些目标的设定并非简单的数字延续,而是基于经济发展潜力与外部环境的综合判断。一方面,中国经济仍处于中高速增长阶段,5%左右的增速与2035年人均GDP翻一番所需的年均增速形成合理衔接;另一方面,在全球经济复苏乏力、外部需求波动加剧的背景下,5%左右的目标既避免了“速度焦虑”带来的粗放增长,又为稳就业、保民生、促转型预留了充足空间。
根据中国银河证券的测算,2026年全国31个省市加权GDP增长目标为5.03%,低于2025年的5.3%,体现出更加务实开展经济工作理念。
中国银河证券首席宏观分析师张迪对界面新闻表示,2026年是“十五五”开局之年,淡化对经济增长目标的诉求可为高质量发展提供更多空间。山东、浙江、广东等省份提出努力争取更好结果,体现经济大省“挑大梁”的担当。
界面新闻还发现,今年采用区间化目标表述的省份较往年明显增加。今年有7地——广东、安徽、浙江、江西、新疆、黑龙江、山西——设置了区间目标,上年设置区间目标的省份仅福建和西藏2地。
申万宏源证券首席经济学家赵伟对界面新闻表示,这种调整绝非简单的表述变化,而是应对复杂环境的战略选择:区间目标既设定了增长底线,又保留了向上弹性,使地方政府在执行过程中能够更好地统筹稳增长与调结构、防风险的关系。
投资从规模扩张向效益提升转变
根据界面新闻统计,有16个省份在政府工作报告中给出了2026年固定资产投资增长目标,多在3%-5%之间;除河北、西藏两地和上年持平,其他省份投资增长目标均有所下调。

2025年,全国固定资产投资(不含农户)比上年下降3.8%。三大投资中,基建投资下滑2.2%,房地产开发投资下降17.2%,制造业投资增速从上年的9.2%大幅收窄至0.6%。
国盛证券首席经济学家熊园对界面新闻表示,2025年以来,地产投资跌幅持续扩大、制造业投资明显回落、基建投资增速亦转负,三大分项均呈下行态势,投资动能整体偏弱。在此背景下,各地下调投资目标,更多体现对当前投资周期位置的顺势调整。
中国民生银行首席经济学家兼研究院院长温彬对界面新闻表示,各地固定资产投资的目标设定整体趋缓,且明确设定具体增速目标的省份数量减少,更多省份强调“优化投资结构”,凸显提升投资效益的考量。
张迪也表示,投资增速目标普遍下调,一方面反映出地方政府更加务实的工作态度,另一方面也隐含对提升投资效益的考量。从地方政府工作报告来看,提升投资效益的主要线索有四。
一是探索编制全口径政府投资计划。山东、广东、海南、陕西4个省份提出探索全口径政府投资计划,全口径政府投资计划有利于集中力量办大事,有效防范政府投资重复配置和分散闲置。
二是注重发挥重大项目牵引作用。从有可比数据的8个省份看,除江西、四川、陕西重大项目年度投资额有所下降外,其他省份尤其是浙江、广东仍保持一定增长。三是坚持“投资于人”与“投资于物”相结合。北京、天津、广东等省份提出要增加民生改善型和消费升级型投资。
四是积极争取“两重”(国家重大战略实施和重点领域安全能力建设)、中央预算内资金和专项债额度,并激发民间投资活力。
促消费焦点从实物商品转向服务
“释放服务消费潜力”成为31省地方两会的高频词。各地围绕加快培育服务消费新增长点,提出一系列相关举措,首发经济、银发经济、民宿经济等新兴服务消费成为共同的关键词。
比如,贵州省提出,大力发展首发经济、银发经济、演艺经济、票根经济、谷子经济、悦己经济等;山西省提出,创新发展首发经济、夜间经济等多元消费场景,加快培育民宿经济、宠物经济等消费新业态;浙江省提出,加快发展数智消费、悦己消费、银发经济等新型消费,扩大文旅、餐饮、康养、体育等服务消费。
“今年扩内需仍是地方首要任务,并且从传统的实物消费刺激转向实物与服务并重。”赵伟说。
温彬也表示,今年地方两会,服务消费被提到了前所未有的高度,服务消费作为内需增长的 “新蓝海”,31省立足居民消费升级需求,着力扩大文旅体育消费、生活服务消费(家政、养老、托育)等领域供给。
商务部国际贸易经济合作研究院服贸所研究员高宝华对界面新闻表示,新型消费作为服务消费升级的重要方向,从技术赋能、需求引领、供给创新、生态协同四个维度,推动服务消费高质量发展。他指出,巨大的潜力要转化为澎湃的动能,需要一个关键的“转换器”——消费场景,这是连接供给与需求的“最后一公里”。
界面新闻发现,各地依托资源禀赋打造特色消费场景,实现场景引流、消费提质。比如,广西推出“活力夜广西”嘉年华活动,并对A级旅游景区实行引流阶梯式补助;河北深化“这么近,那么美,周末到河北”品牌建设,推进夜经济国家试点。
“投资于人”从宏观广覆盖向微观结构优化转变
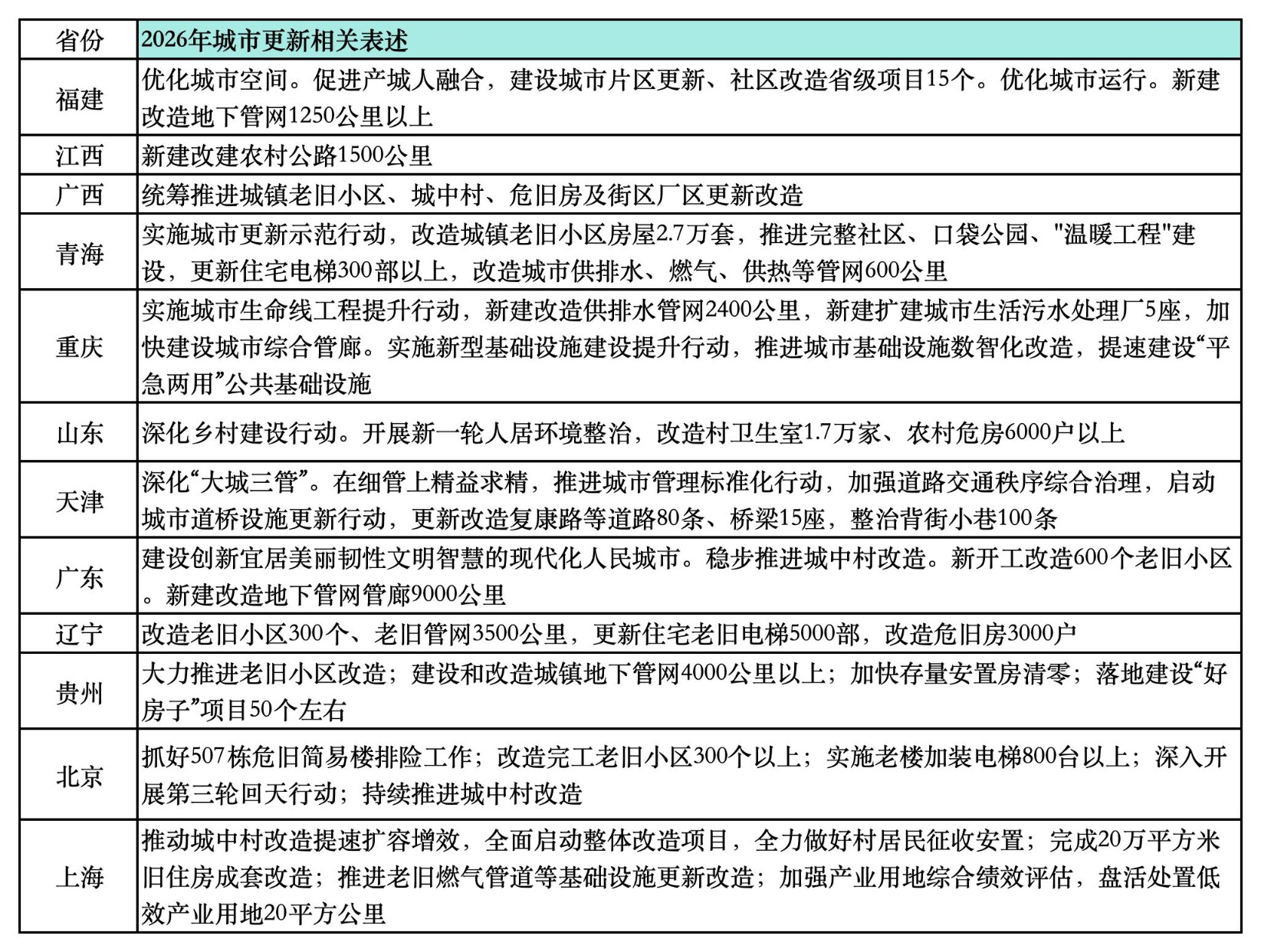
从投资方向来看,各地普遍将城市更新作为重点方向之一,通过改造老旧小区、完善社区服务设施、优化公共空间等方式,增强居民的归属感、幸福感和安全感。

从消费来看,为推动服务消费提质扩容,各地聚焦 “一老一小” 等重点群体,完善服务消费供给体系。比如,北京市提出,新建20个区域养老服务中心,新增5000张家庭养老床位;支持符合条件的幼儿园提供托育服务,普惠托位占比提高到68%。浙江省提出,推进适老化和无障碍改造,新增老年大学(学校)学位3万个,新开发人工智能、养生保健等老年教育课程100门等;全省参保的0—6岁儿童省域内同等级医疗机构门诊报销待遇无差别。
东方证券指出,在各地报告中,“投资于人”主线贯穿始终,从经济发展,到教育公平、公共服务,再到城市宜居、居民就业、社会保障托底,各地“投资于人”正从宏观广覆盖向微观的结构优化转变。从细节来看,“投资于人”主要聚焦三个方面:教育、城市更新以及呵护薄弱群体与新就业形态劳动者。
统筹新兴、未来与传统产业
“十五五”规划建议明确将“建设现代化产业体系,巩固壮大实体经济根基”列为首要战略任务。2026年作为“十五五”规划开局之年,31省地方两会密集释放“产业强省”的信号。
界面新闻梳理31省政府工作报告发现,地方“强产业”的共同策略是:以“新质生产力”为核心,以科技创新为根本驱动,在巩固传统优势产业的同时,竞逐人工智能和未来产业新赛道,并同步推进绿色化、智能化转型,从而构建具有地方特色和竞争力的现代化产业体系。
赵伟指出,各省政府工作报告既体现了对新兴产业的前瞻布局,也注重传统产业的提质增效,避免“脱实向虚”与“断档脱节”。例如,吉林省聚焦汽车产业提质,2026年GDP增长目标设定为5%左右,规上工业增加值增长6%左右,并表示努力跑赢全国,推动传统支柱产业转型与新能源化升级。
熊园表示,各地产业布局延续创新驱动、结构优化、绿色低碳、融合协同,推动传统产业转型升级、新兴产业和未来产业培育。此外,多地还设置了产业发展量化目标,比如,浙江要求数字经济核心产业增加值增长7%,海南要求低空经济总产值超200亿元。
他进一步指出,传统产业转型,主要突出高端化、智能化、绿色化三大方向,同时保证各地传统产业的优势地位。比如,广东省提出“巩固提升重点传统产业在全球产业分工中的地位和竞争力”,辽宁省表示“稳住车油钢等市场份额”。新兴产业和未来产业培育方面,大体延续二十届四中全会关于四大战略性新兴产业、六大未来产业的表述,2026年各地焦点可能集中在支持航空航天产业集群发展,推进算力等新基建,拓展低空经济应用场景。

防风险突出推动融资平台转型出清、稳地产
熊园指出,地方政府工作报告延续聚焦房地产、地方债、金融三大风险,阶段性突出推动融资平台转型出清、稳地产。
地方债方面,他指出,河南、山东、甘肃等地要求严格完成地方政府融资平台转型出清、有序化解存量债务,贵州要求扎实推进融资平台改革转型、严禁新设或异化产生各类融资平台。
张迪表示,2026年是三年地方政府债务限额置换存量隐性债务期限的最后一年,截至目前,内蒙古和吉林已确认退出地方债务高风险地区名单。在本次地方两会中,地方政府围绕完善债务风险管理、化解地方债务风险作出重点部署。陕西、河南等省份明确加快融资平台市场化转型与有序退出,陕西更提出“力争实现存量隐性债务清零”,同时各地普遍通过压减非必要开支、规范项目支出、盘活资金资产资源等方式,集中财力兜牢“三保”底线。
在稳地产方面,熊园表示,主抓手仍是因城施策控增量、去库存、优供给,加大收储力度、多措并举消化存量商品房。
多地在政府工作报告中表示,通过支持刚性与改善性住房需求、推进城市更新等举措,推动房地产行业平稳转型。广东、浙江等省份将房地产调控与新型城镇化结合,避免房价波动对消费与投资的拖累;辽宁、吉林等东北省份通过棚改与老旧小区改造,释放住房消费潜力,同时防范房企信用风险外溢。
以“反内卷”为抓手积极融入统一大市场
2025年底的中央经济工作会议提出制定全国统一大市场建设条例,深入整治“内卷式”竞争。今年各地政府工作报告也提出积极融入全国统一大市场建设,助力整治内卷式竞争。
华创证券指出,在中央纵深推进统一大市场建设的背景下,今年最大的变化在于,多省积极表态融入全国大市场建设或“反内卷”,部署聚焦招商引资、税收优惠、财政补贴、政府采购、招投标等领域。部署力度较大、较为细节的有河南、山东、陕西等。其中,河南省将“纵深推进融入和服务全国统一大市场”放在年度工作首位,并提出“制定我省融入服务全国统一大市场建设行动方案”;山东省也表示“积极服务和融入全国统一大市场”,并将“推动出台促进公平竞争条例”。
张迪表示,从具体措施看,各地整治内卷式竞争的主要抓手有三。一是,注重以确定性的法律法规提供公平的市场环境,比如,山东省推动出台促进公平竞争条例,浙江省提出严格落实负面清单制度;二是,关注问题突出且较为隐性化的招标采购领域。山东、浙江、河南均提出要深入实施招投标领域治理改革,加强招投标市场管理规范;三是关注降低全社会物流成本。河南、青海明确提出降低全社会物流成本。
绿色低碳融入目标设定
在地方政府工作报告中,生态保护与绿色发展成为各省经济发展任务的重要约束性指标。
比如,北京明确细颗粒物(PM2.5)年均浓度控制在29微克/立方米左右;山东提出PM2.5降至32.4微克/立方米;重庆明确单位地区生产总值二氧化碳排放下降3.8%;吉林提出2026年全面转为碳排放总量和强度双控。
“中国经济发展逻辑已经根本转型,(经济)增速不再是唯一核心指标,新质生产力培育、产业结构优化、绿色低碳发展等质量维度指标,成为目标设定的重要配套,标志着中国经济正式迈入‘以质取胜’ 的新阶段。”赵伟说。
张迪指出,除更加关注排放等指标外,各地还通过零碳园区和绿色工厂建设,推动工业领域低碳化、智能化升级。比如,山东省计划打造20家省级以上零碳园区,推进零碳货运走廊建设;浙江省提出开展新一轮省级及以上开发区绿色低碳循环化改造行动,启动建设省级零碳园区20个、绿色(低碳)工厂150家。
此外,界面新闻发现,一些地方还将生态保护和当地特色产业相结合,实现生态价值与经济价值双赢。比如,青海省提出,推进生态旅游品质化品牌化升级,让大美青海成为广大游客来了就不想离开、离开了又魂牵梦绕的“第二故乡”;促进绿色有机农畜产品价值跃升,让“净土青海·高原臻品”金色名片更加闪耀世界。贵州省提出,做优做强酸汤、刺梨、饮用水、抹茶等产业,生态食品产业增加值增长10%左右;以城市旅居、乡村旅居为重点,积极发展避暑旅居、康养旅居等多样化产品体系。