国际油价近期震荡上行,原油基金LOF场内溢价明显,多家基金公司下调相关主题基金的购买门槛,代销渠道已经低至1元、甚至完全“闭门谢客”。
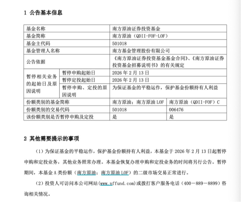
2月12日,南方基金公告称,旗下南方原油LOF基金暂停申购及定投,二级市场交易正常进行。
商品基金拉响风险警报,近半个月以来,南方原油LOF已经连续三次限购。从10元、1元到完全暂停申购与定投。不仅南方原油LOF采取严格限购模式,今年以来,华安标普全球石油限购2元、嘉实原油限购5元、广发道琼斯美国石油和易方达原油均限购10元。限购一方面是各家QDII额度的紧缺,更为重要的是在高溢价风险之下,防止过多套利资金涌入,有助于市场回归理性价格。
财联社不完全统计显示,当前限购1元至10元不等的基金高达50余只,其中39只为QDII基金,而原油、黄金等商品类更是占据主流。
从1元到0元,南方原油LOF时隔一天完全限购
2月12日,南方原油LOF公告称,为保证基金平稳运作,保护基金份额持有人利益,基金暂停申购、定投。
就在前一天,2月11日,南方原油LOF刚刚发布了限购1元的公告,更早些时候,1月30日,该基金公告限购10元。10元限购已经是罕见,而短短不足半个月时间里,该基金完全闭门谢客。

50余只基金限购10元以内,商品占主流
不止南方原油LOF基金采取了极限限购模式,财联社不完全统计显示,全市场50余只基金限购在1元至10元之间,除了机构定制债基之外,尚有39只基金限购在10元以内,均为QDII基金,其中,黄金、原油等主题基金又占据了主流。
限购原因无他,主要是为保证基金的稳定运作,保护基金持有人的利益。
2025年12月以来,多只热门商品类基金加码限购,比如华安标普全球石油在1月30日限购2元,嘉实黄金LOF在2月2日限购5元,广发道琼斯美国石油自1月30日限购10元,此外,还有包括易方达黄金主题、汇添富黄金及贵金属、易方达原油等多只基金限购10元。

限购额度低至10元,即便是每日定投,每月也仅能投资200多元。对于如此苛刻的限购原因,QDII额度不足是主因之一,更为重要的还有挂钩商品类基金高溢价带来的风险。
以原油基金为例,今年以来,国际油价震荡上行,投资者热情高涨,而短期内过多资金涌入必然影响投资效率,因此不少基金公司选择控制基金规模,也避免了原油价格波动风险给追高投资者带来损失,从而保护投资者的利益。
近期,场内多只原油LOF、ETF提示二级市场交易价格溢价风险。对于很多追高投资者而言,高溢价风险提示根本无法起到降温的作用,限购也就成了无奈之举。

这背后,也是国投白银LOF基金给行业上了一堂警示课。在白银的极端行情中,国际主要市场白银期货价格单日波动远超上期所白银期货价格的涨跌停比例限制,国投白银LOF调整了基金估值方法,调整后,该基金单日跌幅达到31.5%,创下公募基金单日跌幅纪录,引发了投资者的投诉以及行业反思。对于这一处置方式,业内也是莫衷一是。
贵金属、原油等商品波动成因复杂,为了避免重蹈覆辙,提前限购成为规避风险最好的方式。
更多石油天然气主题基金申请在路上
受产油国地缘冲突影响,国际油价震荡上行,叠加资源品涨价情绪外溢、春节前补库需求提振,多数化工品价差环比改善。券商研报认为,石油化工业在2026年有望迎持续的景气回暖。
大宗商品的行情仍在,基金公司石油天然气ETF申请踊跃。2月12日,工银瑞信、鑫元基金递交了国证石油天然气ETF的上报申请。自2025年12月以来,提交石油天然气ETF或基金申请的基金公司已有10家,覆盖平安、永赢、华安、招商、华夏、易方达、大成基金等公司。
不过,业内指出,商品市场震荡,尽管基金公司新产品申请积极,但是批文短期内或难下发。
