以虚构保险中介业务方式套取费用等,太平财产保险湛江中心支公司被罚40万元
来源:深圳商报·读创
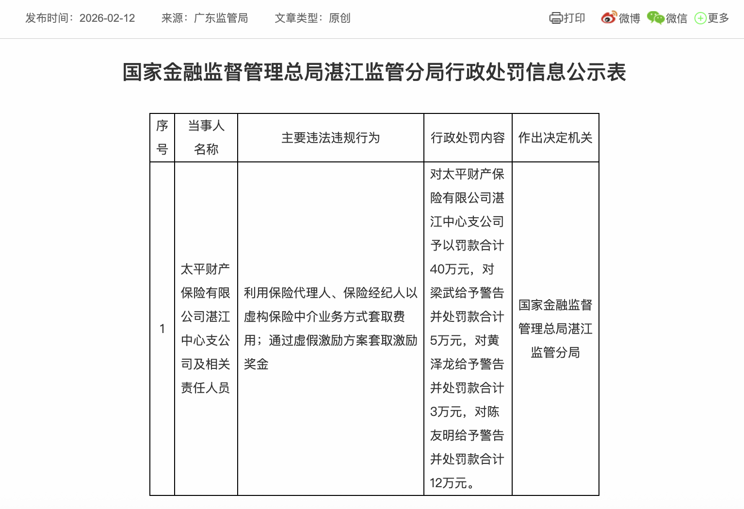
据2月12日国家金融监督管理总局湛江监管分局行政处罚信息公示表,太平财产保险一分公司收到罚单。
公告显示,由于利用保险代理人、保险经纪人以虚构保险中介业务方式套取费用;通过虚假激励方案套取激励奖金,国家金融监督管理总局湛江监管分局对太平财产保险有限公司湛江中心支公司予以罚款合计40万元,对梁武给予警告并处罚款合计5万元,对黄泽龙给予警告并处罚款合计3万元,对陈友明给予警告并处罚款合计12万元。

公司官网显示,太平财产保险有限公司,简称“太平财险”,隶属于中央金融企业中国太平保险集团,前身是太平水火保险公司,1929年创立于上海,1956年按照国家统一部署停办国内业务,移师境外经营,2001年在深圳复业,2009年更名为太平财险。
来源:读创财经
郑重声明:用户在财富号/股吧/博客等社区发表的所有信息(包括但不限于文字、视频、音频、数据及图表)仅代表个人观点,与本网站立场无关,不对您构成任何投资建议,据此操作风险自担。请勿相信代客理财、免费荐股和炒股培训等宣传内容,远离非法证券活动。请勿添加发言用户的手机号码、公众号、微博、微信及QQ等信息,谨防上当受骗!
评论该主题
帖子不见了!怎么办?作者:您目前是匿名发表 登录 | 5秒注册 作者:,欢迎留言 退出发表新主题
温馨提示: 1.根据《证券法》规定,禁止编造、传播虚假信息或者误导性信息,扰乱证券市场;2.用户在本社区发表的所有资料、言论等仅代表个人观点,与本网站立场无关,不对您构成任何投资建议。用户应基于自己的独立判断,自行决定证券投资并承担相应风险。《东方财富社区管理规定》