2月11日,北京商报记者从北京市商务局获悉,近期,消费新业态新模式新场景试点资金申报通知发布,精准投向首发经济、多元消费场景创新与IP跨界融合三大前沿领域,单个项目最高可获得2000万元资金支持。

北京作为消费新业态新模式新场景试点城市,获得了有力的资金保障,预计两年内将获得总额4亿元的中央财政资金。这笔资金将专项用于鼓励消费业态创新、模式创新、场景创新。
据介绍,通过发挥财政资金引导作用,北京将带动社会资本投资,培育一批具有全国影响力的消费新地标、新场景、新业态、新模式和新品牌,创新消费供给、提升消费品质。
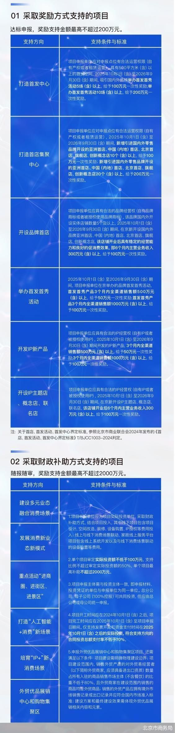
重金精准投向了代表未来消费趋势的三个关键领域。首发经济领域鼓励打造集品牌展示、首秀、体验于一体的“首发中心”,奖励引进亚洲首店、中国首店等高能级门店的商业载体,支持引领性品牌在京开设高能级首店,举办首发首秀活动,旨在健全首发经济服务体系,形成知名品牌、商业载体、时尚活动相互联动赋能的首发经济新生态。场景创新领域则着眼于消费空间的多元融合与业态革新。传统商场、商圈可获支持拓展文化、艺术、体育、科技体验等功能;公园、文创园区、废旧厂区等也被鼓励完善商业配套,打造“会展+消费”“文化+消费”“旅游+消费”“体育+消费”“滨水+消费”等融合消费新场景。发展休闲露营、演艺新空间和家政领域等服务消费新业态也在支持之列。优质消费资源与知名IP跨界联名领域是极具前瞻性的布局。政策不仅支持开发IP衍生品、开设主题店,打造主题乐园、潮玩时尚主题街区、沉浸式科技体验馆等影响范围广、社交属性强、创意新颖的“IP+”消费新场景。北京更明确鼓励运用人工智能、虚拟现实、机器人等技术,打造VR购物、AR试穿、元宇宙体验等沉浸式“人工智能+消费”新场景。
此次政策支持方式分为“事后奖励”和“投资补助”两类,针对不同性质的项目精准施策。对于首发中心、首店集聚中心、引领性品牌开设首店、首发首秀活动、开发IP新产品、“IP主题店、概念店、联名店”等6类奖励类项目,设定了明确的达标线,采取“达标即奖”。例如,新开设符合条件的品牌首店或IP主题店,若开业后6个月内主营业务收入达到300万元,即可获得100万元一次性奖励。
对于投资补助类项目,北京对建设多元业态融合场景、发展新业态新模式、重点活动“进商圈、进街区、进景区”、建设外贸优品展销中心和购物集聚区、培育“IP+”新消费场景、打造“人工智能+消费”新场景等6类项目,将按其审定实际投资额给予最高不超过50%的补助,单个项目最高补助金额可达2000万元。