蓝鲸新闻2月10日讯(记者代紫庭)一粒“益生菌”,竟被直播间说成了“妇科炎症救星”。
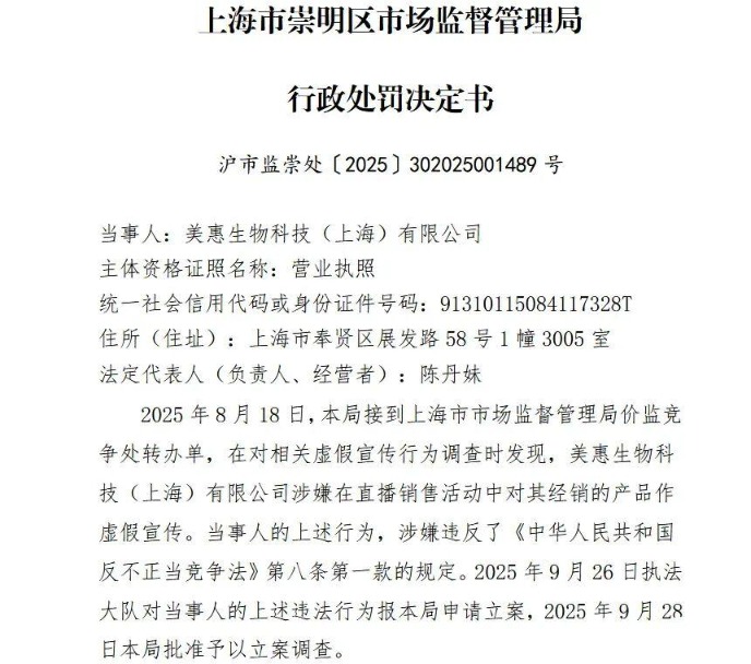
近日,益生菌品牌菌小宝相关经销主体美惠生物科技(上海)有限公司,因在直播中对旗下“太空30号”产品进行虚假宣传,被上海市崇明区市场监督管理局处以3万元罚款。
然而,这并非个例。在规模逼近千亿、年增速超10%的益生菌市场里,从固体饮料到进口胶囊,各类产品宣称能“靶向清幽”“平衡私密”“无痛减重”的现象层出不穷,模糊着食品与药品的边界。
益生菌产品真的能满足它们所宣称的健康效益吗?这些“有益微生物”是否真的值得信赖,还是只是在掏空消费者的钱袋?
直播话术触碰红线:普通食品宣传成了“治疗神器”
2025年6月18日,一场在有赞平台“菌小宝官方旗舰店”进行的直播,为近日的处罚埋下了伏笔。直播中,经销商美惠生物科技(上海)有限公司的主播对其推广的“太空30号”产品进行了极具诱惑力的描述:“女性专属的,守护女性私密花园的超强卫士”“10天会让你的整个环境有非常强的改善,包括有一些炎症、异味”“外阴白斑引起的外阴瘙痒有用的”。
然而,光鲜的话术掩盖不住产品的真实身份。经上海市崇明区市场监督管理局查证,“太空30号”仅为普通食品,类别是固体饮料,不具备任何治疗功效。监管部门认定,上述宣传内容构成虚假且引人误解的商业宣传,违反了《中华人民共和国反不正当竞争法》。2025年12月3日,美惠生物被处以3万元罚款。

天眼查数据显示,被罚的美惠生物科技(上海)有限公司成立于2013年,注册资本100万元。而“菌小宝”品牌的运营主体上海菌小宝健康科技有限公司则成立于2019年,注册资本高达2.0025亿元,隶属于晨冠集团。
事件曝光后,菌小宝官方发布声明,称已对授权代理商进行严肃处理与追责,并全面优化内容审核机制。
2月9日,蓝鲸新闻记者尝试致电涉事企业美惠生物科技(上海)有限公司,电话未能接通。同日,蓝鲸新闻记者以消费者身份致电菌小宝询问产品情况,相关工作人员称将由售后部门代为回应,截至发稿前记者未得到回应。
据南都湾财社报道,菌小宝官方旗舰店客服此前回应表示,益生菌并非药品,只是辅助使用。
2月10日,蓝鲸新闻记者在菌小宝官方旗舰店及电商平台上搜索,涉事的“太空30号”产品均已下架。
益生菌并非“万能药”
据了解,益生菌并非某一特定细菌,而是一大类对人体有益的活性微生物的总称,其功能因菌株而异。常见的益生菌有酸奶中的嗜酸乳杆菌和双歧杆菌,以及人体口腔中的唾液链球菌等。
关于益生菌的实际效果,科学界的研究结论仍然存在争议。
2018年《欧洲临床营养》期刊的一篇综述文章,在综合分析了45项针对健康成人的研究后指出,补充益生菌可短暂提升肠道内特定细菌水平,并具有抑制炎症、改善排便不畅与腹部不适的作用,但这些改变通常在停用数周后消失。
同年,《细胞》杂志发表的两篇论文则引发了“益生菌无用论”的广泛讨论。其研究发现,益生菌在个体肠道中的定植效果差异显著:一部分人的肠道能成功留存这些菌群,另一部分人则完全无法定植,菌群仅“穿肠而过”。该研究进一步提示,在服用抗生素后随即使用益生菌,反而可能对肠道菌群恢复产生潜在不利影响。
对于种类繁多的益生菌是否能够“改善”或“治疗”相关妇科疾病,北京佑安医院感染科主任医师李侗曾在接受蓝鲸新闻记者采访时表示,“妇科炎症和外阴白斑是明确的临床疾病,其诊断和治疗必须由医疗专业人员完成。益生菌(即便是特定菌株)在权威妇科诊疗指南中仅作为极少数情况下的辅助调理选项,且证据等级有限,绝不能替代以抗生素、抗真菌药或激素治疗为主的标准方案。”
李侗曾进一步表示,诸如“10天见效”“30天巩固”等宣传话术,违背了人体微生态调节和疾病治疗的基本科学规律,属于欺诈性营销,利用了患者对隐私问题的焦虑和求治心切的心理。
蓝鲸新闻记者发现,在社交平台上围绕“菌小宝”等益生菌产品的众多消费者会自发“测评”。大量用户分享了其购买和使用体验,其中不乏“吃了个心理安慰”“没感觉到什么变化”“跟喝普通酸奶差不多,价格却贵很多”等对产品功能性作用表达质疑的评论。
事实上,在我国监管体系下,益生菌产品面临明确的“身份”与“宣传”红线。绝大多数产品仅以普通食品身份上市,能通过严格审批获得保健食品资质(“蓝帽子”)的寥寥无几。
食品工程博士、科普作家云无心向蓝鲸新闻记者表示,对于普通食品而言,监管只管成分安全。“生产商可以在产品中标注添加了多少国家批准名单内的菌株数量,但不能说加了这个益生菌,食品就具备什么功效。”
而即便是保健食品,其广告也绝对禁止涉及疾病预防或治疗内容。根据国家卫健委标准,目前获批可用于普通食品的益生菌菌种涵盖17个属、38个种或亚种,其中获准用于婴幼儿食品的菌株为14株。

千亿赛道的“身份与宣传错配”
在市场上,过去主打“肠道调节”的益生菌,其功效边界也在品牌方的推动下已被大幅拓宽。如今,从体重管理、美容护肤到女性健康、情绪改善,其宣称的功能几乎无所不包。
伴随“花样”增多的是赛道的激烈内卷。电商平台上,汤臣倍健、合生元等传统巨头,正与Wonderlab、每日的菌等新消费品牌同场竞技。
根据欧睿国际的数据,中国益生菌消费市场规模正以每年11%至12%的速度增长,推测2025年益生菌消费市场规模接近1300亿元,2026年有望达到1377亿元。
此外,蓝鲸新闻记者在天眼查平台以“益生菌”为关键词检索发现,益生菌相关企业数量在五年内已飙升至3000余家。
然而,随着益生菌市场的飞速发展以及消费者对“健康元素”的追捧,一些益生菌的代工厂“过分宣传”“乱标活菌”等问题悉数“暴雷”。“菌小宝”此次受罚,并非孤立事件。
北京中医药大学卫生健康法学教授邓勇在接受蓝鲸新闻记者采访时指出,益生菌的核心卖点是功能性,而无法取得蓝帽子意味着合法功效宣传通道被堵,企业为提升产品溢价、吸引消费者,只能在普通食品身份下进行功能性暗示,成为行业普遍选择。
在邓勇看来,这种普遍的“身份与宣传错配”现象,根源在于制度与监管层面的多重缺失与脱节:
首先,益生菌在国内缺乏专属的食品类别与强制性国家标准。产品只能以“固体饮料”等普通食品形式上市,但对于其核心的菌株种类、活菌数量及功效验证等关键指标,却无统一规范,导致行业准入门槛过低。
其次,监管体系存在“准入与宣传监管脱节”的漏洞。普通食品生产备案流程相对简单,但事中事后监管,特别是针对线上直播、电商等新兴渠道中花样翻新的功效暗示宣传,存在取证难、处罚力度有限等问题。
最后,统一的益生菌功效评价体系缺位。由于缺乏权威的功效验证标准,企业得以利用“科学研究表明”等模糊话术进行包装,游走在合规的灰色地带。
乱象之下,规范和升级已成为行业内外共同的呼声。值得关注的是,针对益生菌市场的规范与治理,监管层面的步伐正在加快。
2025年8月,据市场监管总局对《关于推动益生菌产业高质量发展的提案》的答复。截至2025年6月底,现行有效的保健食品注册证书1.35万余张,以益生菌为保健食品原料的注册产品120余个。目前正在积极推进将一批经过充分科学验证的益生菌菌株(如常见的动物双歧杆菌乳亚种Bb-12等)纳入《保健食品原料目录》的研究工作。一旦实现,或意味着符合条件的企业将可以通过相对简化的备案制,为其产品申请特定的保健功能声称,从而在阳光下进行合规宣传。
与此同时,更高层级的国家标准制定也已提上日程。《保健食品原料益生菌剂》国家标准已经立项,旨在对原料的质量、活性等关键指标进行统一规范。地方层面也已先行先试,例如湖南省出台了《益生菌及其制品生产技术规范》地方标准。
随着益生菌产品的流行,面对市场上参差不齐的产品,消费者应避免落入虚假宣传的陷阱。云无心指出,若要宣称产品具有具体功效,必须经过严格的审批流程,消费者在购买前应了解产品的成分、菌株以及相关研究支持,以免为没有效果的“智商税”买单。