泰康人寿连云港中支被罚39.5万,涉未真实记载业务信息等
来源:蓝鲸新闻
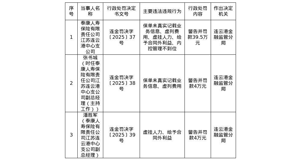
蓝鲸新闻2月7日讯,近日,国家金融监督管理总局连云港监管分局发布了罚单,剑指泰康人寿保险有限责任公司江苏连云港中心支公司及其相关责任人。
罚单显示,泰康人寿保险有限责任公司江苏连云港中心支公司的主要违法违规事实(案由)为:保单未真实记载业务信息、虚列费用、虚挂人力、给予合同外利益、内控管理不到位。
针对上述违法违规行为,国家金融监督管理总局连云港监管分局对其罚款39.5万元;对张书城(时任泰康人寿保险有限责任公司江苏连云港中心支公司副总经理)警告并处罚款4万元;对潘胜军(泰康人寿保险有限责任公司江苏连云港中心支公司副总经理)警告并处罚款4万元。

郑重声明:用户在财富号/股吧/博客等社区发表的所有信息(包括但不限于文字、视频、音频、数据及图表)仅代表个人观点,与本网站立场无关,不对您构成任何投资建议,据此操作风险自担。请勿相信代客理财、免费荐股和炒股培训等宣传内容,远离非法证券活动。请勿添加发言用户的手机号码、公众号、微博、微信及QQ等信息,谨防上当受骗!
评论该主题
帖子不见了!怎么办?作者:您目前是匿名发表 登录 | 5秒注册 作者:,欢迎留言 退出发表新主题
温馨提示: 1.根据《证券法》规定,禁止编造、传播虚假信息或者误导性信息,扰乱证券市场;2.用户在本社区发表的所有资料、言论等仅代表个人观点,与本网站立场无关,不对您构成任何投资建议。用户应基于自己的独立判断,自行决定证券投资并承担相应风险。《东方财富社区管理规定》