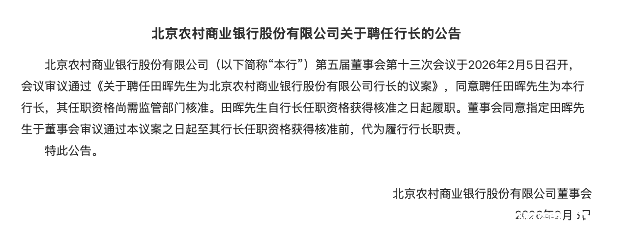
2026年2月6日,北京农商行发布公告,该行第五届董事会第十三次会议已于2月5日审议通过相关议案,同意选举白晓东为董事长,其任职资格尚待监管部门核准。在任职资格核准前,白晓东将代为履行董事长及法定代表人职责。与此同时,白晓东已辞去行长职务,该行聘任田晖为新任行长,田晖任职资格同样需监管核准,核准前代行行长职责。
这一人事调整的信号早在2月4日便已释放。当日,北京农商行召开党委四届五次全会暨2026年工作会,时任行长的白晓东首次以党委书记身份公开亮相,并代表行党委和经营班子作工作报告,行党委副书记田晖主持会议并作总结讲话。而此番董事会正式落定选举结果,意味着待监管核准后,这位深耕该行数十年的“老将”白晓东,将全面掌舵这家资产规模超万亿的头部农商行。

原行长补位“一把手”
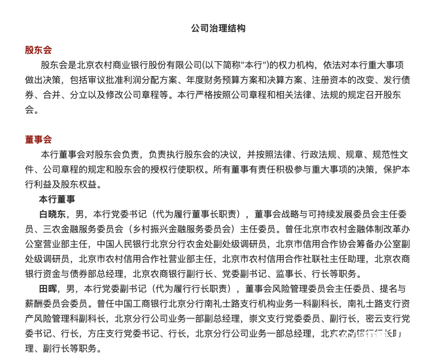
简历显示,白晓东,出生于1967年9月,是北京农商行“老将”,主要任职经历集中于北京农商行系统内。在接任该行党委书记前,于2023年7月起任行长至今。
白晓东早期曾担任北京市农村金融体制改革办公室营业部主任,中国人民银行北京分行农金处副处级调研员,北京市信用合作协会筹备办公室副处级调研员,北京市农村信用合作社营业部主任,北京市农村信用合作社联社主任助理等职务。
2005年10月,创立于1951年的北京市农村信用合作社,成为国务院首家批准组建的省级股份制农村商业银行,完成改制后改名为北京农商行。随后,白晓东先后担任北京农商行资金与债券部总经理、副行长、监事长等职务。
北京农商行2024年年报显示,白晓东还担任该行党委副书记、行长、董事,该行董事会战略委员会(消费者权益保护委员会)委员、风险管理委员会委员、关联交易控制委员会委员、三农金融服务委员会(乡村振兴金融服务委员会)委员,兼任中国银行业协会理事及农村中小银行工作委员会常务委员等。
新任行长田晖的履历同样亮眼。公开资料显示,田晖出身于中国工商银行北京分行,曾历任南礼士路支行机构业务一科副科长、资产风险管理科副科长,北京分行公司业务一部副总经理,崇文支行副行长;密云支行、方庄支行党委书记、行长等职,在商业银行公司业务、风险管理、分支机构管理等领域经验丰富。

加入北京农商行后,田晖从行长助理逐步升任副行长,现任该行党委副书记,同时担任董事会风险管理委员会委员、提名与薪酬委员会委员。此番接棒行长一职,田晖的任职将为北京农商行的经营管理注入延续性力量。
值得一提的是,北京农商行原董事长关文杰于1月20日调任北京银行党委书记,目前已被董事会提名为董事候选人,业界预测当通过有关部门核准后,他将正式被任命为北京银行董事长。
不过,关文杰掌舵北京农商行的时间并不长。2024年6月,关文杰北京农商行董事长任职资格被核准,距今尚不足两年。在此之前,关文杰长期供职于华夏银行,工作时间超过20年。
北京农商行2026年工作会议指出,要深刻领会“十五五”战略方位,重点抓好七个方面工作,一是聚焦五年战略规划,推动战略执行见实效;二是聚焦结构调整,用生态观构筑特色发展模式;三是聚焦风险管理“强基固本”,构建“主动治、提前防、精准控、全面管”的坚固防线;四是聚焦进一步深化改革创新,推动效率提升、质量提升、活力提升;五是聚焦数字化转型提速,强化技术赋能与数据驱动;六是聚焦人才队伍“激活焕新”,厚植支撑高质量发展的人才沃土;七是聚焦强大专业能力建设,推动总行向“战略引领型”“全面管控型”“服务支持型”转变。

去年管理层密集调整
白晓东与田晖的履新,是北京农商行近期管理层密集优化的核心节点。2025年至今,该行围绕副行长、首席财务官、首席信息官等关键岗位,持续完成人事补位,目前已形成架构较为完善的高级经营管理团队。

具体来看,2026年1月,该行副行长魏广慧任职资格获监管核准。其历任北京市房山区信用联社行政办公室主任,北京农村商业银行筹备组安全保卫部助理负责人,北京农村商业银行安全保卫部总经理助理、后勤事务部副总经理(主持工作)、党群与纪检部副主任,北京农商银行党群部副主任、海淀支行副行长、客户服务中心副总经理(主持工作)、客户服务中心总经理、办公室(安全保卫部)总经理,北京农商银行行长助理等职务。
2025年12月,曾长期任职于华夏银行的李建航加入该行,出任首席财务官,其历任中国建设银行计划财务部经营绩效管理处业务副经理、经理,中国建设银行财务会计部管理会计处业务经理,华夏银行计划财务部预算管理室、预算财务部管理会计室副经理,华夏银行计划财务部预算财务部副主任兼管理会计室经理,华夏银行深圳分行计划财务部总经理,华夏银行青岛分行副行长等职务,具备扎实的财务管控与经营分析能力。
2025年8月,刘薪屹的副行长任职资格获北京金融监管局核准,填补了此前毛文利调任留下的岗位空缺。2025年6月,时任北京农商行副行长毛文利调任北京银行副行长,并于同年9月兼任北银金融租赁董事长。
刘薪屹此前历任中国工商银行北京市分行公司业务一部客户经理,交通银行北京市分行集团大客户部高级客户经理、副高级经理,交通银行北京管理部集团客户部副高级经理、高级经理(二部),北京农商银行公司业务部副总经理,公司客户金融业务部副总经理、副总经理(主持工作)、总经理,东城支行党委书记、行长,北京农商银行行长助理等职务,在公司业务、客户服务等领域经验丰富。
此外,2025年4月,易永丰正式出任北京农商行首席信息官,其加入该行前,长期任职于华夏银行信息技术部门,历任华夏银行电脑部软件中心开发四处、网络银行部技术处、软件开发中心开发一处、信息技术部开发一处副处长,华夏银行信息技术部开发一室经理,华夏银行信息技术部副总经理,先后兼任数据中心、需求中心、运行中心、大数据服务中心主任,北京农商银行金融科技部总经理等职务。
截至目前,北京农商行高级经营管理层架构已全面完善,包括待监管核准的行长田晖,副行长韩继炀、刘薪屹、魏广慧,行长助理王正茂,首席信息官易永丰,首席财务官李建航,团队专业覆盖经营管理、风险管控、财务数字化转型等核心领域。
业绩方面,截至2025年9月末,该行资产总额稳健增长至13497.61亿元,较年初增加917.32亿元,增长7.29%;存款余额超8700亿元,贷款余额超5000亿元,同比增长近13%,信贷投放力度持续加大。
盈利能力方面,前三季度,全行利润总额达69.94亿元,同比增长0.31%,净利润59.66亿元,同比增长1.53%。
在资产质量管控上,截至2025年三季度,不良贷款率为1.19%,较上年末上升0.23个百分点;拨备覆盖率为250.24%,较上年末322.71%下降72.47个百分点。