2月6日,南都湾财社记者获悉,中国南方电网有限责任公司(下简称南方电网公司)发布《南方电网公司关于相关主体冒用我公司下属企业名义的严正声明》。声明指出,近期,南方电网公司发现“甘肃中研信科能源有限公司”及下属企业假冒前者公司下属企业进行市场主体登记,并开展不法活动。

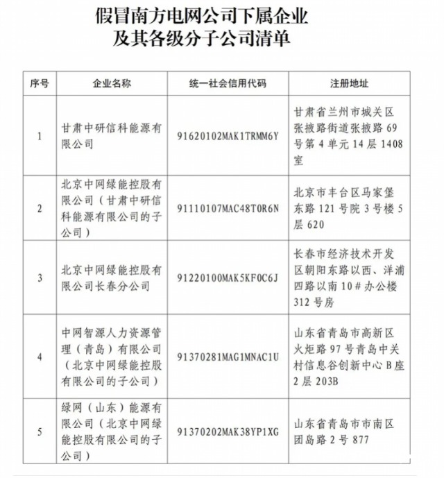
南方电网公司表示,甘肃中研信科能源有限公司“及下属”北京中网绿能控股有限公司等各级分子公司(详见清单)与南方电网公司及下属企业无任何隶属或股权关系,其一切行为均与南方电网公司无关。

南方电网公司强调,公司已向市场监督管理部门举报,并向公安机关报案。公司严正要求假冒公司名义的机构和个人,立即停止一切非法行为。对于假冒公司名义实施侵犯公司合法权益的行为,公司保留追究有关机构和个人法律责任的权利。
公开资料显示,中国南方电网有限责任公司成立于2002年12月29日,是中央管理的关系国家安全、国民经济命脉的国有重要骨干企业。公司负责投资、建设和经营管理南方区域电网,参与投资、建设和经营相关跨区域输变电和联网工程,为广东、广西、云南、贵州、海南五省区和港澳地区提供电力供应服务保障,以输配电业务为核心,协同发展新兴业务、国际业务、产业金融、共享服务等,共五大战略单元。
天眼查APP显示,上述提及的“甘肃中研信科能源有限公司”成立于2025年,位于甘肃省兰州市,是一家以从事科技推广和应用服务业为主的企业。企业注册资本3000万人民币。该公司由北京数智能源科技有限公司100%持有。不过值得一提的是,北京数智能源科技有限公司的股东为南方电网新型电力系统(北京)研究院有限公司(持股比例为100%),而这家南方电网新型电力系统(北京)研究院有限公司的三大股东分别为中国南方电网有限责任公司(持股60%)、南方电网数字电网集团有限公司(持股20%)、南方电网科学研究院有限责任公司(持股20%)。



天眼查大数据分析,甘肃中研信科能源有限公司对外投资了1家企业,而这家公司正是上述提及的“北京中网绿能控股有限公司”,此外甘肃中研信科能源有限公司还有两家子公司分别为绿网(山东)能源有限公司、中网智源人力资源管理(青岛)有限公司。南都湾财社记者注意到,甘肃中研信科能源有限公司和北京中网绿能控股有限公司目前均显示“经营异常”。