深圳前海四海汇智创投被出具警示函,涉管理运用私募基金财产违规等
来源:蓝鲸新闻
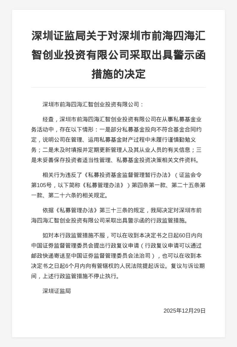
蓝鲸新闻2月5日讯,近日,深圳证监局发布行政监管措施决定书,剑指深圳市前海四海汇智创业投资有限公司。
决定书显示,深圳市前海四海汇智创业投资有限公司在从事私募基金业务活动中,存在以下情形:一是部分私募基金投向不符合基金合同约定,说明公司在管理、运用私募基金财产过程中未履行谨慎勤勉义务;二是未及时填报并定期更新管理人及其从业人员的有关信息;三是未妥善保存投资者适当性管理、私募基金投资决策相关文件资料。
以上行为违反了《私募投资基金监督管理暂行办法》的相关规定。深圳证监局决定对深圳市前海四海汇智创业投资有限公司采取出具警示函的行政监管措施。

郑重声明:用户在财富号/股吧/博客等社区发表的所有信息(包括但不限于文字、视频、音频、数据及图表)仅代表个人观点,与本网站立场无关,不对您构成任何投资建议,据此操作风险自担。请勿相信代客理财、免费荐股和炒股培训等宣传内容,远离非法证券活动。请勿添加发言用户的手机号码、公众号、微博、微信及QQ等信息,谨防上当受骗!
评论该主题
帖子不见了!怎么办?作者:您目前是匿名发表 登录 | 5秒注册 作者:,欢迎留言 退出发表新主题
温馨提示: 1.根据《证券法》规定,禁止编造、传播虚假信息或者误导性信息,扰乱证券市场;2.用户在本社区发表的所有资料、言论等仅代表个人观点,与本网站立场无关,不对您构成任何投资建议。用户应基于自己的独立判断,自行决定证券投资并承担相应风险。《东方财富社区管理规定》