甘肃调整住房公积金贷款政策 放宽新就业毕业生贷款条件
来源:大河财立方
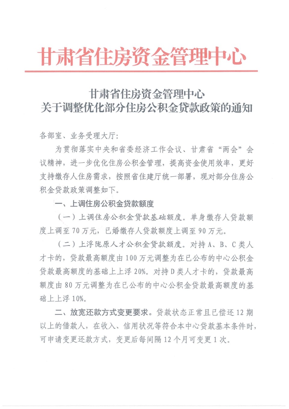
近日,甘肃省住房资金管理中心印发《关于调整优化部分住房公积金贷款政策的通知》,对部分贷款政策予以优化。
上调住房公积金贷款基础额度。单身缴存人申请公积金贷款,最高可贷额度调整为70万元,已婚缴存人家庭最高可贷额度调整为90万元。
上浮陇原人才公积金贷款额度。对持A、B、C类人才卡的,贷款最高额度由100万元调整为在已公布的中心公积金贷款最高额度的基础上上浮20%。对持D类人才卡的,贷款最高额度由80万元调整为在已公布的中心公积金贷款最高额度的基础上上浮10%。
放宽学生群体贷款审批条件。在兰州市域内(含兰州新区)就业且毕业未超过3年的全日制本科生、研究生、大专生、中专生在购买兰州市域内(含兰州新区)自住住房申请公积金贷款核定贷款额度时,可不受缴存余额、缴存余额系数、缴存时间系数限制,单身缴存人最高可贷70万元,已婚缴存人最高可贷90万元。


郑重声明:用户在财富号/股吧/博客等社区发表的所有信息(包括但不限于文字、视频、音频、数据及图表)仅代表个人观点,与本网站立场无关,不对您构成任何投资建议,据此操作风险自担。请勿相信代客理财、免费荐股和炒股培训等宣传内容,远离非法证券活动。请勿添加发言用户的手机号码、公众号、微博、微信及QQ等信息,谨防上当受骗!
评论该主题
帖子不见了!怎么办?作者:您目前是匿名发表 登录 | 5秒注册 作者:,欢迎留言 退出发表新主题
温馨提示: 1.根据《证券法》规定,禁止编造、传播虚假信息或者误导性信息,扰乱证券市场;2.用户在本社区发表的所有资料、言论等仅代表个人观点,与本网站立场无关,不对您构成任何投资建议。用户应基于自己的独立判断,自行决定证券投资并承担相应风险。《东方财富社区管理规定》