四川赫尔墨斯航空科技被出具警示函,涉重大资产重组违规
来源:蓝鲸新闻
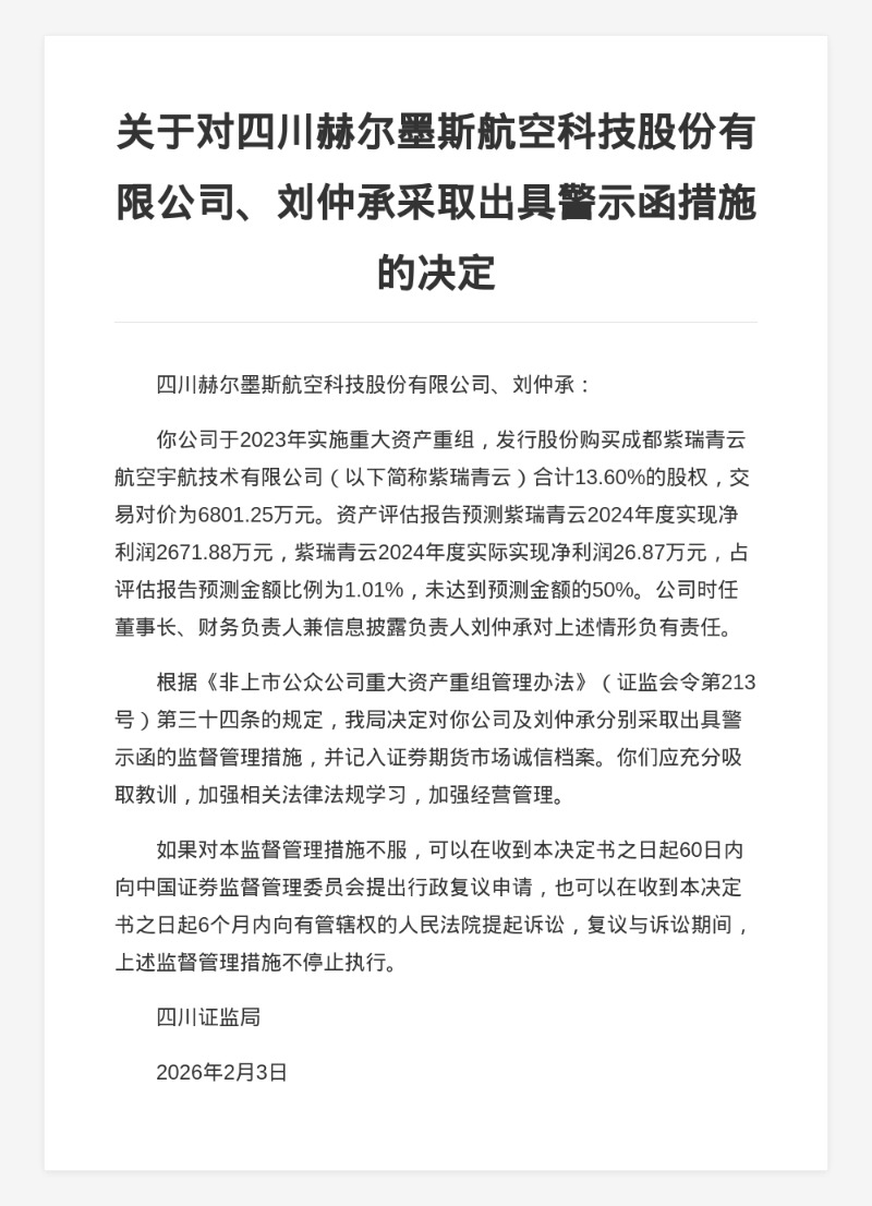
蓝鲸新闻2月3日讯,近日,四川证监局发布行政监管措施决定书,剑指四川赫尔墨斯航空科技股份有限公司及刘仲承。
决定书显示,四川赫尔墨斯航空科技股份有限公司于2023年实施重大资产重组,发行股份购买成都紫瑞青云航空宇航技术有限公司合计13.60%的股权,交易对价为6801.25万元。资产评估报告预测紫瑞青云2024年度实现净利润2671.88万元,紫瑞青云2024年度实际实现净利润26.87万元,占评估报告预测金额比例为1.01%,未达到预测金额的50%。公司时任董事长、财务负责人兼信息披露负责人刘仲承对上述情形负有责任。
根据《非上市公众公司重大资产重组管理办法》的规定,四川证监局决定对四川赫尔墨斯航空科技股份有限公司及刘仲承分别采取出具警示函的监督管理措施,并记入证券期货市场诚信档案。

郑重声明:用户在财富号/股吧/博客等社区发表的所有信息(包括但不限于文字、视频、音频、数据及图表)仅代表个人观点,与本网站立场无关,不对您构成任何投资建议,据此操作风险自担。请勿相信代客理财、免费荐股和炒股培训等宣传内容,远离非法证券活动。请勿添加发言用户的手机号码、公众号、微博、微信及QQ等信息,谨防上当受骗!
评论该主题
帖子不见了!怎么办?作者:您目前是匿名发表 登录 | 5秒注册 作者:,欢迎留言 退出发表新主题
温馨提示: 1.根据《证券法》规定,禁止编造、传播虚假信息或者误导性信息,扰乱证券市场;2.用户在本社区发表的所有资料、言论等仅代表个人观点,与本网站立场无关,不对您构成任何投资建议。用户应基于自己的独立判断,自行决定证券投资并承担相应风险。《东方财富社区管理规定》