2月2日晚间,国投瑞银白银LOF更新净值数据,其最新净值为2.2494元,相比上一日(1月30日)的3.2838元,单日跌幅高达31.5%,创公募基金单日下跌历史纪录。
国投瑞银白银LOF净值变化
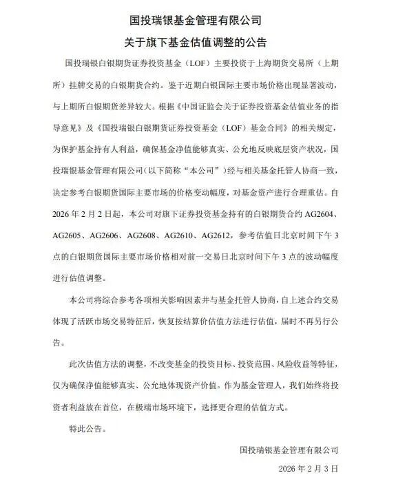
国投瑞银(UBS)基金晚间发布公告称,旗下国投白银LOF主要投资于上海期货交易所(上期所)挂牌交易的白银期货合约。鉴于近期白银国际主要市场价格出现显著波动,与上期所白银期货差异较大。根据《中国证监会关于证券投资基金估值业务的指导意见》及《国投瑞银(UBS)白银期货证券投资基金(LOF)基金合同》的相关规定,为保护基金持有人利益,确保基金净值能够真实、公允地反映底层资产状况,国投瑞银(UBS)基金经与相关基金托管人协商一致,决定参考白银期货国际主要市场的价格变动幅度,对基金资产进行合理重估。自2026年2月2日起,该公司对旗下证券投资基金持有的白银期货合约AG2604、AG2605、AG2606、AG2608、AG2610、AG2612,参考估值日北京时间下午3点的白银期货国际主要市场价格相对前一交易日北京时间下午3点的波动幅度进行估值调整。
据悉,国投白银LOF为中国市场唯一跟踪白银期货的公募基金。

国投白银LOF今日复牌后一字跌停,封单金额超80亿元。而超80亿元的跌停封单背后,是一场由高溢价破裂与白银价格暴跌共同引发的“踩踏式出逃”。市场普遍预计,白银LOF后续或将面临“3—5个跌停”。这轮剧烈波动背后,一场由社交媒体助推、席卷大量新手投资者的套利热潮及其风险,正引发市场广泛关注。
此前,社交平台上广泛流传的“LOF套利教程”,吸引了众多刚接触投资的新手和年轻上班族集体涌入。如今,剧情急转直下,“跌停逃生指南”取而代之,成为他们试图撤离的救命稻草。这种由社媒驱动、迅速形成又快速崩塌的投资现象,正在成为市场的新考验。