近日,多位网友投诉,宠物食品品牌“诚实一口”与短视频平台一位KOL博主合作推广猫粮,但该KOL被指存在恶意揪住猫咪拖拽等行为。
1月31日,诚实一口发布致歉声明表示,公司已对事件相关责任人员严肃处理,并永久终止与涉事博主的一切合作,全面清理并重建内容合作流程,杜绝同类事件再次发生。南都湾财社记者多种渠道尝试联系采访诚实一口,截至发稿前未得到回应。
2月1日,涉事博主向南都湾财社记者表示,他没有虐待猫咪,相关争议发酵后,品牌方联系他删除合作推广视频并下架橱窗产品,他目前已下架,并称将会就此事发布澄清视频。
诚实一口与短视频平台博主合作引争议
涉事博主否认虐待猫咪
据网友反映,2025年12月5日,有短视频平台的KOL博主发布诚实一口的猫粮推广视频,但该合作引发争议。部分网友指出,该博主的视频风格抽象、搞笑,以丑化猫咪为视频卖点,该KOL博主曾发布揪住猫咪头皮拖拽等视频,相关行为被指对猫咪不友好。

2月1日,南都湾财社记者查询涉事博主个人账号发现,他与诚实一口的合作推广视频已下架。该博主在简介中表示,拍视频是为了赚钱给猫咪买猫粮,并称将就最近的争议发布澄清视频,“如果到时候看了还觉得我在虐猫的话请随便骂”。
该博主个人账号显示,他拥有3.9万粉丝,共发布85条视频作品,获赞609万。南都湾财社记者注意到,该博主多次发布揪住猫咪耳朵或前肢进行拍摄,部分作品获赞50万以上。

博主个人账号主页
2月1日,该博主向南都湾财社记者表示,他没有虐待猫咪,将会就此事发布澄清视频,并称拍摄视频后猫咪还会打呼噜,“打呼噜是猫开心舒服的时候会做出的事情”。
该博主表示,相关争议发酵后,诚实一口联系他删除视频以及下架橱窗产品,该博主认为不能连累公司,于是下架了,“说实话如果只是拍拍视频能给猫咪改善生活谁不想拍呢?况且是在没有伤害猫咪的情况下”。
诚实一口:
已对事件相关责任人员进行了严肃处理
品牌方将永久终止与涉事博主的一切合作
1月31日,诚实一口在官方账号发布致歉声明表示,近期,品牌在内部审核和管理体系上出现重大漏洞,导致官方及合作内容出现了严重错误。品牌方深知,在宠物行业,任何与伤害动物相关的内容或暗示,都是不可触碰的底线,“我们的错误,不仅仅是工作上的失责,更完全违背了我们品牌的初心”。
诚实一口表示,对已发生的情况,品牌方绝不回避责任。公司已对事件相关责任人员进行了严肃处理,涉事员工已被辞退,业务团队管理层已被问责并给予相应处分。
此外,品牌方将永久终止与涉事博主的一切合作,全面清理并重建内容合作流程,杜绝同类事件再次发生。
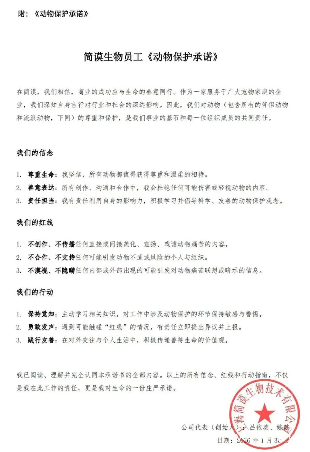
诚实一口表示,每一位在职及未来加入的同事,同步签署《动物保护承诺》,该承诺与岗位考核直接挂钩,同时,合作伙伴在合作时同步签署《动物保护承诺声明》,并正式纳入合作履约评估体系。

诚实一口发布的《动物保护承诺》由品牌创始人吕依凌以及姚懿签字,承诺声明显示,品牌方不创作、不传播任何直接或间接美化、宣扬、戏谑动物痛苦的内容等。

相关:
曾获Pre-A轮融资
2024年营收突破10亿元
诚实一口主体企业为上海简谟生物技术有限公司。天眼查显示,上海简谟生物技术有限公司成立于2016年,注册资本692万元,该公司曾于2021年获得黑蚁资本Pre-A轮融资。
诚实一口主要售卖猫粮和狗粮,公开资料显示,诚实一口于2020年正式成立,2024年品牌营收突破10亿元。公司的两位创始人曾在宝洁从事品牌工作,诚实一口2021年开始发力抖音店播,积极尝试达人直播,和许多宠物赛道的头部达人都有过合作。