划定个人消费贷催收红线!银协发布最新指引
来源:大河财立方
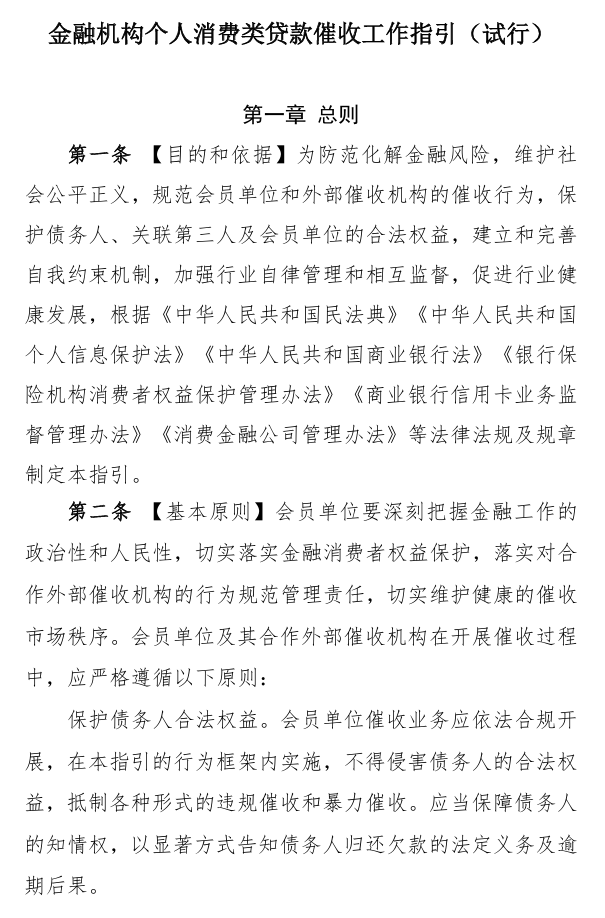
【大河财立方消息】1月30日,中国银行业协会发布《金融机构个人消费类贷款催收工作指引(试行)》,规范会员单位和外部催收机构对信用卡及个人消费信贷催收行为。
《指引》共七章五十四条,从加强行业自律、规范业务发展的角度,通过催收行为定义、催收行为规范、外部催收机构管理、内控管理、促进行业健康发展等五个方面对规则进行制定。
其中提到:
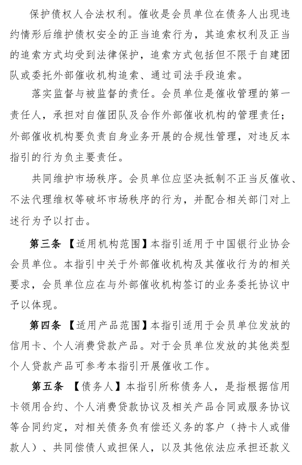
【严格催收时间】未经债务人同意,严禁在每日晚22:00至次日早8:00进行电话催收、外访催收及其他催收。
【合理频率】按照电话催收当时具体情况,主动通话的频密程度应控制在合理及必需的范围内。债务人电话未接通的,催收人员对债务人同一联系方式尝试拨打次数当天不宜超过6次;与债务人另有约定除外。
【禁止行为】催收人员在实施催收过程中严禁出现以下行为:
(一)冒用行政机关、司法机关等名义追查债务人信息、寄送催收信函、开展催收行为。外部催收机构以会员单位身份开展催收。
(二)通过散布他人隐私、非法获取个人信息,采用恐吓、辱骂、欺诈、威胁、暴力、涉黑等不当手段开展催收。
(三)采取误导性表述虚构或夸大事实。以列入虚构的黑名单、虚构的不良信用数据库为由开展催收。以虚假承诺、夸大债务数额、性质、法律后果为由开展催收。
(四)以催收名义收取额外费用,诱导或逼迫债务人通过新增借贷或非法渠道筹集资金偿还债务。
(五)在公众场所张贴催收公告、律师函等文书。
(六)外部催收机构在未经会员单位同意的情况下,使用私人手机电话联系债务人等,使用私人手机或社交软件发送催收语音、文字类信息等。
(七)未经同意,进入住宅等私人场所或债务人所在的相关办公区域实施催收。
(八)采取其他违法违规的手段实施催收。
















郑重声明:用户在财富号/股吧/博客等社区发表的所有信息(包括但不限于文字、视频、音频、数据及图表)仅代表个人观点,与本网站立场无关,不对您构成任何投资建议,据此操作风险自担。请勿相信代客理财、免费荐股和炒股培训等宣传内容,远离非法证券活动。请勿添加发言用户的手机号码、公众号、微博、微信及QQ等信息,谨防上当受骗!
评论该主题
帖子不见了!怎么办?作者:您目前是匿名发表 登录 | 5秒注册 作者:,欢迎留言 退出发表新主题
温馨提示: 1.根据《证券法》规定,禁止编造、传播虚假信息或者误导性信息,扰乱证券市场;2.用户在本社区发表的所有资料、言论等仅代表个人观点,与本网站立场无关,不对您构成任何投资建议。用户应基于自己的独立判断,自行决定证券投资并承担相应风险。《东方财富社区管理规定》