深交所:影响“国投白银LOF”等基金交易秩序的投资者被采取自律措施
来源:北京商报

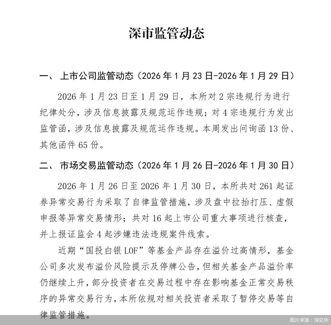
北京商报讯1月30日,深交所发布的监管动态显示,2026年1月26日至2026年1月30日,共对261起证券异常交易行为采取了自律监管措施,涉及盘中拉抬打压、虚假申报等异常交易情形;共对16起上市公司重大事项进行核查,并上报证监会4起涉嫌违法违规案件线索。
深交所还提到,近期“国投白银LOF”等基金产品存在溢价过高情形,基金公司多次发布溢价风险提示及停牌公告,但相关基金产品溢价率仍继续上升,部分投资者在交易过程中存在影响基金正常交易秩序的异常交易行为,深交所依规对相关投资者采取了暂停交易等自律监管措施。
郑重声明:用户在财富号/股吧/博客等社区发表的所有信息(包括但不限于文字、视频、音频、数据及图表)仅代表个人观点,与本网站立场无关,不对您构成任何投资建议,据此操作风险自担。请勿相信代客理财、免费荐股和炒股培训等宣传内容,远离非法证券活动。请勿添加发言用户的手机号码、公众号、微博、微信及QQ等信息,谨防上当受骗!
评论该主题
帖子不见了!怎么办?作者:您目前是匿名发表 登录 | 5秒注册 作者:,欢迎留言 退出发表新主题
温馨提示: 1.根据《证券法》规定,禁止编造、传播虚假信息或者误导性信息,扰乱证券市场;2.用户在本社区发表的所有资料、言论等仅代表个人观点,与本网站立场无关,不对您构成任何投资建议。用户应基于自己的独立判断,自行决定证券投资并承担相应风险。《东方财富社区管理规定》