中诚新川(成都)股权投资被出具警示函,涉未严格履行投资者适当性管理义务等
来源:蓝鲸新闻
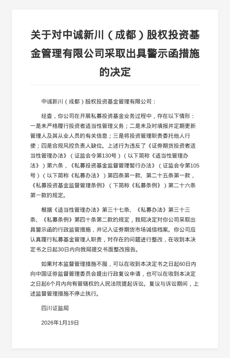
蓝鲸新闻1月30日讯,近日,四川证监局发布行政监管措施决定书,剑指中诚新川(成都)股权投资基金管理有限公司。
决定书显示,中诚新川(成都)股权投资基金管理有限公司在开展私募投资基金业务过程中,存在以下情形:一是未严格履行投资者适当性管理义务;二是未及时填报并定期更新管理人及其从业人员的有关信息;三是将投资管理职责委托他人行使;四是合规风控负责人缺位。
上述行为违反了《证券期货投资者适当性管理办法》《私募投资基金监督管理暂行办法》《私募投资基金监督管理条例》的规定。
对此,四川证监局决定对中诚新川(成都)股权投资基金管理有限公司采取出具警示函的行政监管措施,并记入证券期货市场诚信档案。

郑重声明:用户在财富号/股吧/博客等社区发表的所有信息(包括但不限于文字、视频、音频、数据及图表)仅代表个人观点,与本网站立场无关,不对您构成任何投资建议,据此操作风险自担。请勿相信代客理财、免费荐股和炒股培训等宣传内容,远离非法证券活动。请勿添加发言用户的手机号码、公众号、微博、微信及QQ等信息,谨防上当受骗!
评论该主题
帖子不见了!怎么办?作者:您目前是匿名发表 登录 | 5秒注册 作者:,欢迎留言 退出发表新主题
温馨提示: 1.根据《证券法》规定,禁止编造、传播虚假信息或者误导性信息,扰乱证券市场;2.用户在本社区发表的所有资料、言论等仅代表个人观点,与本网站立场无关,不对您构成任何投资建议。用户应基于自己的独立判断,自行决定证券投资并承担相应风险。《东方财富社区管理规定》