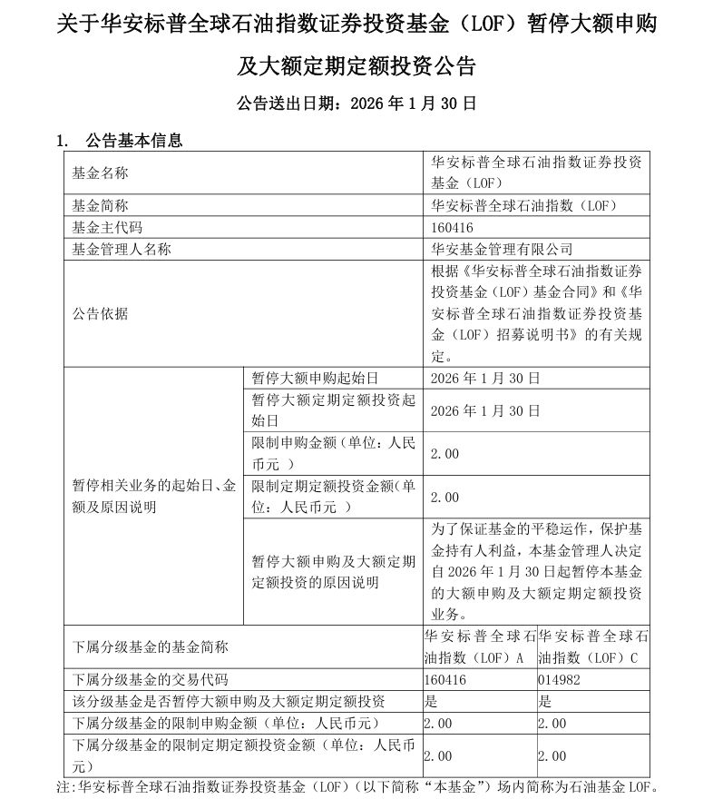
1月29日,华安基金管理有限公司公告称,华安标普全球石油指数证券投资基金(LOF)(基金简称:华安标普全球石油指数(LOF),基金代码:160416)自2026年1月30日起暂停大额申购及大额定期定额投资,每日累计投资限额降至2元。

华安基金管理有限公司还公告称,近期,华安基金旗下华安标普全球石油指数证券投资基金(LOF)(场内简称:石油基金 LOF,交易代码:160416)在二级市场的交易价格出现较大幅度溢价,交易价格偏离前一估值日的基金份额净值。特此提示投资者关注二级市场交易价格溢价风险,投资者如果盲目投资,可能遭受重大损失。为维护投资者利益,本基金将于2026年1月30日开市起至当日10:30停牌,自2026年1月30日10:30复牌。若本基金2026 年1月30日二级市场交易价格溢价幅度未有效回落,本基金有权采取向深圳证券交易所申请盘中临时停牌、延长停牌时间等措施以向市场警示风险,具体以届时公告为准。

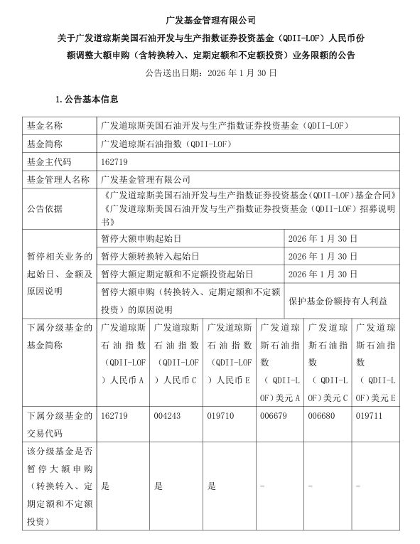
1月29日,广发基金发布公告称,决定自2026年1月30日起,广发道琼斯美国石油开发与生产指数证券投资基金(QDII-LOF)人民币份额调整投资者单日单个基金账户申购(含定期定额和不定额投资)及转换转入本基金该类基金份额的业务限额为10.00元。

广发基金还公告称,近期,广发基金旗下广发道琼斯美国石油开发与生产指数证券投资基金(QDII-LOF)(基金代码:162719,场内简称:石油LOF) 在二级市场的交易价格出现较大幅度溢价,交易价格偏离前一估值日的基金份额净值。特此提示投资者关注二级市场交易价格溢价风险,投资者如果盲目投资,可能遭受重大损失。为维护投资者利益,基金将于2026年1月30日开市起至当日10:30停牌,自 2026年1月30日10:30 复牌。若本基金2026年1月30日二级市场交易价格溢价幅度未有效回落,本基金有权采取向深圳证券交易所申请盘中临时停牌、延长停牌时间等措施以向市场警示风险。
嘉实原油LOF表示,近期,嘉实基金旗下嘉实原油证券投资基金(QDII-LOF)(基金代码:160723,场内简称:嘉实原油LOF)二级市场交易价格高于基金份额净值,出现较大幅度溢价。特此提示投资者关注二级市场交易价格溢价风险,投资者如果盲目投资,可能遭受重大损失。为了保护基金份额持有人的利益,基金将于2026年1月30日开市起至当日10:30停牌。若本基金2026年1月30日二级市场交易价格溢价幅度未有效回落,本基金有权采取向深圳证券交易所申请盘中临时停牌、延长停牌时间等措施以向市场警示风险,具体以届时公告为准。
原油LOF易方达称,近期,易方达基金旗下易方达原油证券投资基金(QDII)A类人民币份额(基金代码:161129,场内简称:原油LOF易方达)二级市场交易价格明显高于基金份额净值。2026年1月27日,本基金基金份额净值为1.1315元,截至2026年1月29日,本基金在二级市场的收盘价为1.437元,特此提示投资者关注二级市场交易价格溢价风险,投资者如果高溢价买入,可能面临重大损失。为了保护投资者的利益,本基金将于2026年1月30日开市起至当日10:30停牌,自2026年1月30日10:30复牌。若本基金在公告日当日二级市场交易价格溢价幅度未有效回落,本基金可根据实际情况通过向深圳证券交易所申请盘中临时停牌、延长停牌时间等方式,向市场警示风险,具体以届时公告为准。
市场方面,1月29日,WTI原油期货向上触及65美元/桶,最新报65.002美元/桶,日内上涨2.83%,创2025年9月以来新高。布伦特原油3月合约自9月以来首次升破每桶70美元。市场担忧美国可能对伊朗发起攻击。
每日经济新闻综合公开信息