为盘活不良资产、优化资产质量,在不良贷款转让试点迎来第二次延期的政策窗口期,金融机构2026年开年密集出手处置不良资产。
南都湾财社记者梳理银登中心公告不完全统计发现,迈入2026年首月,多家银行及消费金融公司密集发布不良贷款转让公告,相关公告数量达37条。其中消费金融领域处置动作尤为显眼,中银消金、招联消金、马上消金等业内持牌机构共计发布10条转让公告。
据悉,此前将于2025年底到期的不良贷款转让试点,已获监管部门批准延期一年,试点有效期延长至2026年12月31日。
持牌消金开年转让密集
南都·湾财社记者此前梳理银登中心公告数据显示,2026年开年首月,全市场不良贷款转让公告共计37条,其中持牌消费金融公司发布的转让公告达10条。
由此看来,本月消金行业不良资产转让动作较密集,中银消金、招联消金、马上消金三家头部机构轮番登场,批量出让个人消费贷款不良资产包。
1月9日,中银消金打响年内持牌消金机构不良资产转让“第一枪”,集中上架2026年个人消费贷款不良资产包1-4期。该批资产包未偿本息总额共计14.47亿元,逾期时间均超800天,约合两年;资产全部被划分为损失类级别,同时这批资产包还明确标注,其业务来源于“蚂蚁借呗”渠道。

1月23日,招联消金接连发布5期个人消费贷款不良资产包,上述资产包未偿本息总额合计约62.7亿元,均定于2月11日开展集中竞价。从资产特征来看,5期资产包加权平均逾期天数均超过1500天,逾期时长超4年,且资产大多归属损失级别。
以其首期资产包为例,未偿本息总额达21.08亿元,加权平均逾期天数1513.14天,借款人加权平均年龄38.53岁,资产主要来源地区覆盖河南、广东、湖南、广西、湖北、海南等多省份。

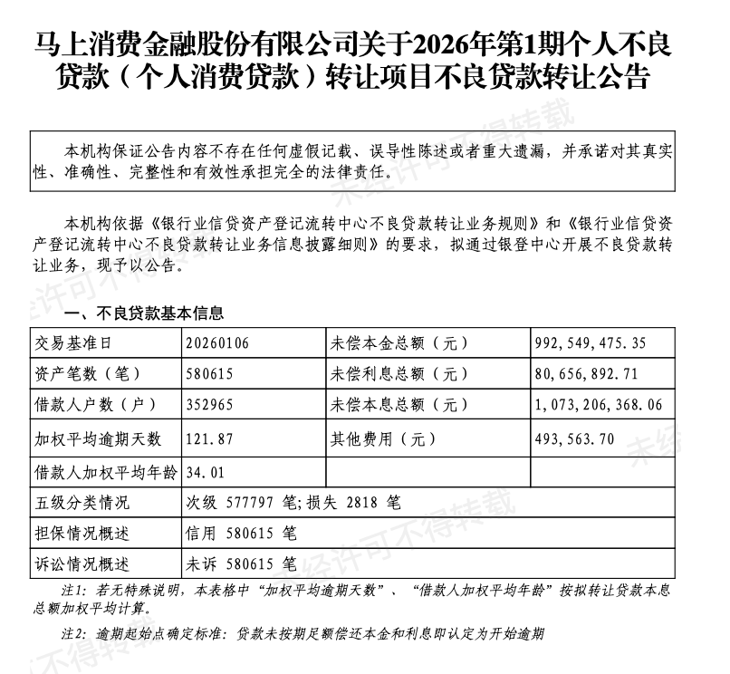
此外,1月27日,马上消费金融推出2026年第1期个人消费贷款不良资产包。该资产包未偿本息总额达10.73亿元,加权平均逾期天数约122天,借款人加权平均年龄34岁。资产质量结构方面,99.5%的贷款属于次级类,损失类资产占比极低,与此前挂牌的中银消金、招联消金资产包特征形成对比,该资产包质量明显较为优质。

自营+风控或成消金未来核心竞争力
回溯2025年,消费金融行业个人不良贷款转让规模迎来显著放量。在个贷不良批量转让试点持续扩容的背景下,多家持牌消费金融公司密集在银登中心挂牌,批量出让个人不良贷款资产包,行业风险出清节奏全面加快。
从参与主体来看,消金行业内部的市场分化态势显著。大行系消费金融公司依托自身雄厚的资产规模与成熟的不良资产处置经验,稳居行业不良转让规模第一梯队。如,兴业消金以超400亿元的转让体量领跑行业,招联消金、中银消金紧随其后,转让规模近百亿元。互联网系头部消金机构同样加速推进风险出清,蚂蚁消金、马上消金等机构,2025年不良贷款转让规模均呈现明显增长态势。
自消费金融公司被纳入不良资产转让试点范畴以来,行业个人消费贷款不良资产转让规模逐年攀升,2025年更是成功迈入千亿级发展新阶段。

联合资信2026年1月发布的《消费金融行业信用风险展望》报告指出,2025年消费金融公司不良贷款转让规模大幅增长、商业银行零售信贷业务风险持续暴露等现象,或从侧面反映出消费金融公司资产质量下行压力有所加大。
步入2026年,针对消费金融行业的个贷不良转让试点政策持续释放利好。记者从业内获悉,此前于2025年底到期的不良贷款转让试点,已获监管批准延期一年,执行期限延长至2026年12月31日,这是该试点业务的第二次延期。
此外,银登中心在1月7日发布通知,明确自2026年1月1日起,继续对不良贷款转让业务暂免挂牌服务费,同时给予交易服务费八折优惠。业内人士表示,该项费率优惠直接降低消费金融公司不良处置的显性成本,鼓励机构通过市场化方式化解存量风险。对于不良资产存量大、单次转让规模可达数十亿乃至上百亿元的消金机构而言,费用减免能够有效提升处置净回收水平,对行业风险出清形成实质助力。
展望2026年,联合资信进一步分析指出,消费金融公司自营业务转型已迫在眉睫,自营能力与风控能力或将成为行业未来的核心竞争力。当前,在监管层面要求进一步压降利率、降低增信业务占比的导向下,消费金融公司历史上占比较高的担保增信业务面临转型压力,需新增自营或分润类业务以维持规模体量,且无担保机构进行风险兜底,而2024年以来信用卡不良率上升、消费金融公司不良资产转让幅度进一步加大均能反映出资产质量面临挑战,自营获客能力与风控能力的重要性将进一步凸显,或将成为消费金融公司穿越周期的关键。