随着多家商业航天企业IPO陆续取得新进展,商业火箭与卫星接连上天,商业航天成为2026年开年最炙手可热的赛道。
1月29日,北京第四波科技智库发布《2026商业航天企业IPO前瞻分析》报告(下称“报告”)。报告指出,2026年商业航天产业将迎来IPO集中爆发期,十余家企业正加速冲刺资本市场,有望继国产GPU之后,掀起新一轮千亿级IPO热潮。
报告显示,2026年初商业航天资本市场热度空前,开年首周商业航天指数涨幅达13.8%,前六个交易日累计上涨23.4%。
这波行情的背后,是政策与市场的双重驱动。报告指出,2025年11月,《国家航天局推进商业航天高质量安全发展行动计划(2025—2027年)》发布,明确22项重点支持措施,航天司同步成立;年底商业火箭密集发射、低轨卫星空间资源竞争加剧、太空算力概念兴起等多重因素,共同推动商业航天成为市场焦点。
报告认为,政策层面的突破,为企业IPO打开了绿色通道。2025年6月,证监会扩大科创板第五套上市标准适用范围,将商业航天纳入支持领域;同年12月,上交所出台专项指引,允许尚未形成一定收入规模的优质商业火箭企业登陆科创板。
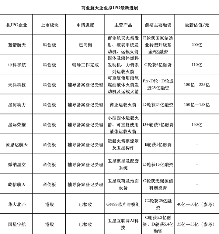
在此背景下,商业航天企业在卫星端与火箭端双线发力,IPO进程全面提速。卫星领域,屹信航天、微纳星空已获科创板IPO受理,华大北斗、国星宇航瞄准港股市场;火箭领域,蓝箭航天、中科宇航等五家企业冲击科创板,其中蓝箭航天已进入问询阶段,中科宇航上市辅导工作已完成,科创板“商业火箭第一股”呼之欲出。
从估值来看,头部企业梯队优势明显,蓝箭航天估值达200亿元,天兵科技估值区间为180亿—225亿元,中科宇航、星河动力、星际荣耀均突破百亿元。
商业航天企业拟IPO最新进展

从报告梳理的已上市企业的市场表现来看,本轮行情中,通宇通讯、中国卫星、航天电子涨幅分别达187%、148%、139%,领跑商业航天板块;科创板企业中,航天环宇、斯瑞新材等涨幅居前,市场认可度凸显。卫星应用因贴近需求端、市场化模式成熟,成为商业航天板块的绝对主力。
一级市场融资方面,2025年商业航天融资总额达186亿元,同比增长32%,融资事件共67笔,火箭制造与卫星应用是资金流入的主要领域,国家与地方引导基金成为“耐心资本”的重要来源。
报告预测,未来商业火箭企业将呈现“3-4家头部企业主导市场”的竞争格局,率先入场者有望与下游卫星运营商形成稳定供应链,抢占发射市场份额。不过,行业发展仍存变数,近期“谷神星二号”火箭飞行试验失利、蓝箭航天IPO被抽中现场检查等事件,为商业航天IPO进程增添了不确定性。
报告强调,随着产业进入成熟期,市场对企业的估值逻辑正从“技术突破”转向“业绩兑现”,现金流稳定性、订单可见度将成为核心考核指标。具备发射服务平台属性、深度绑定低轨星座建设的企业,将获得长期估值溢价;而依赖单一型号火箭、缺乏持续订单的制造型企业,或将沦为周期资产,概念型公司则面临被淘汰的风险。