罗永浩实控的锤子科技再次被限消 知情人士回应
来源:中国新闻网
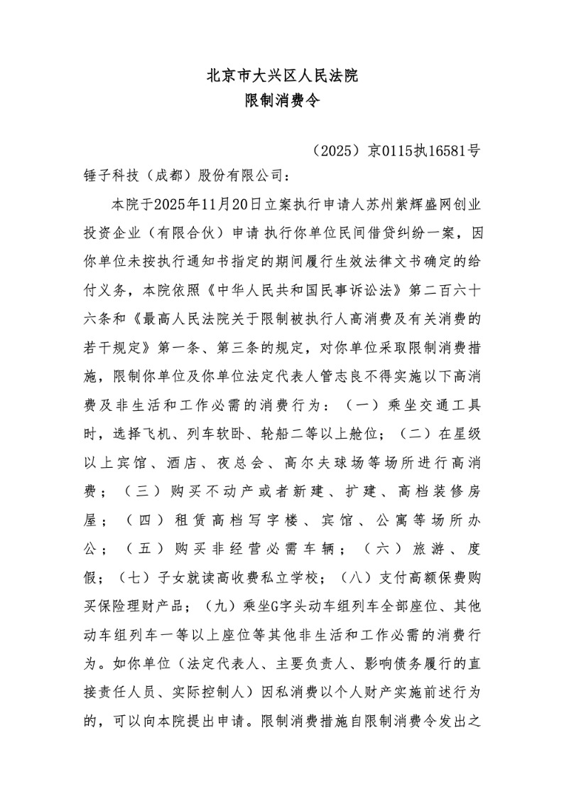
中新网1月28日电(记者吴家驹)天眼查网站显示,近日,锤子科技(成都)股份有限公司及其法定代表人管志良新增一则限制消费令,申请人为苏州紫辉盛网创业投资企业(有限合伙),涉及民间贷款纠纷案件,执行法院为北京市大兴区人民法院。

图自天眼查网站
公开信息显示,锤子科技成立于2012年,创始人是罗永浩。天眼查网站显示,目前,罗永浩仍是锤子科技(成都)股份有限公司董事长、受益所有人、实际控制人,持有该公司22.6667%的股份。
对于锤子科技被限消一事,1月28日,知情人士回应中新网称,这还是之前案件,郑刚的公司起诉锤子科技的公对公借款,这个借款罗永浩没有个人担保,但罗永浩正在努力工作,持续为锤子科技还债。
此前,紫辉创投CEO郑刚与罗永浩因投资纠纷产生冲突。国家企业信用信息公示系统显示,苏州紫辉盛网创业投资企业(有限合伙)合伙人为苏州紫辉乾麟投资管理有限公司、王睿。郑刚曾为苏州紫辉乾麟投资管理有限公司法定代表人,2025年11月,该公司法定代表人从郑刚变更为刘鸿婷。
2025年9月,锤子科技(成都)股份有限公司,因有履行能力而拒不履行生效法律文书确定义务,被列为失信被执行人,涉及与苏州紫辉盛网创业投资企业(有限合伙)相关借款合同纠纷案件,被执行人的履行情况为全部未履行,执行法院为北京市海淀区人民法院。2025年8月,该公司及其法定代表人管志良,因上述案件被执行2142万余元,并被限制高消费。(完)
郑重声明:用户在财富号/股吧/博客等社区发表的所有信息(包括但不限于文字、视频、音频、数据及图表)仅代表个人观点,与本网站立场无关,不对您构成任何投资建议,据此操作风险自担。请勿相信代客理财、免费荐股和炒股培训等宣传内容,远离非法证券活动。请勿添加发言用户的手机号码、公众号、微博、微信及QQ等信息,谨防上当受骗!
评论该主题
帖子不见了!怎么办?作者:您目前是匿名发表 登录 | 5秒注册 作者:,欢迎留言 退出发表新主题
温馨提示: 1.根据《证券法》规定,禁止编造、传播虚假信息或者误导性信息,扰乱证券市场;2.用户在本社区发表的所有资料、言论等仅代表个人观点,与本网站立场无关,不对您构成任何投资建议。用户应基于自己的独立判断,自行决定证券投资并承担相应风险。《东方财富社区管理规定》