全联车商:希望奔驰主机厂正面回应经销商诉求,对相关商务政策尽快作出优化调整
来源:上海证券报·中国证券网

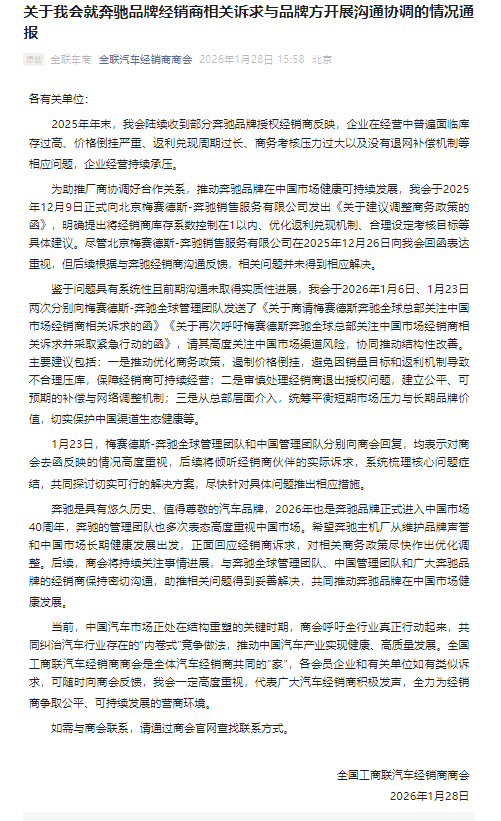
全国工商联汽车经销商商会(下称“商会”)1月28日发布情况通报称:“2025年年末,我会陆续收到部分奔驰品牌授权经销商反映,企业在经营中普遍面临库存过高、价格倒挂严重、返利兑现周期过长、商务考核压力过大以及没有退网补偿机制等相应问题,企业经营持续承压。”。
商会呼吁,希望奔驰主机厂从维护品牌声誉和中国市场长期健康发展出发,正面回应经销商诉求,对相关商务政策尽快作出优化调整。后续,商会将持续关注事情进展,与奔驰全球管理团队、中国管理团队和广大奔驰品牌的经销商保持密切沟通,助推相关问题得到妥善解决,共同推动奔驰品牌在中国市场健康发展。
郑重声明:用户在财富号/股吧/博客等社区发表的所有信息(包括但不限于文字、视频、音频、数据及图表)仅代表个人观点,与本网站立场无关,不对您构成任何投资建议,据此操作风险自担。请勿相信代客理财、免费荐股和炒股培训等宣传内容,远离非法证券活动。请勿添加发言用户的手机号码、公众号、微博、微信及QQ等信息,谨防上当受骗!
评论该主题
帖子不见了!怎么办?作者:您目前是匿名发表 登录 | 5秒注册 作者:,欢迎留言 退出发表新主题
温馨提示: 1.根据《证券法》规定,禁止编造、传播虚假信息或者误导性信息,扰乱证券市场;2.用户在本社区发表的所有资料、言论等仅代表个人观点,与本网站立场无关,不对您构成任何投资建议。用户应基于自己的独立判断,自行决定证券投资并承担相应风险。《东方财富社区管理规定》