自2025年7月“反内卷”受到了政策端的高频强调,迄今已超半年。那么,“反内卷”、“稳增长”到目前成效如何,能够真正引领PPI等价格回稳吗?
在石化化工行业,我们可以给出肯定的答案,化工“稳增长”举措已经开始在价格端显效了。
根据国家统计局数据,10月全部工业品PPI同比-2.1%,同比降幅较9月收窄,环比+0.1%,为年内首次上涨。10月PPI同比降幅收窄主要系重点行业产能治理持续推进:其中石油工业同比-5.2%,较前值收窄+1.9pct,化学工业同比-4.4%较前值未变;化学原料及化学制品制造业当月同比-5%,较前值收窄+0.2pct,基础化学原料制造当月同比-5.2%,较前值收窄+0.9%,精炼石油产品制造当月同比-3.8%,较前值收窄+2.9%,产业价格端筑底修复信号趋向明确。
图:石化化工相关产业PPI同比值自底部开始震荡回升

数据来源:Wind,截至2025年10月
面对化工品价格修复带来的产业上行机遇,投资者如何把握其中的投资机会呢?化工行业ETF易方达(516570,场外联接A/C: 020104/020105)跟踪中证石化产业指数,指数构成接近于石化化工板块中哑铃策略标的,同时涵盖是产业中高股息龙头+高成长企业,可以成为把握石化化工行业供需结构改善,景气拾级而上机遇的便捷工具。
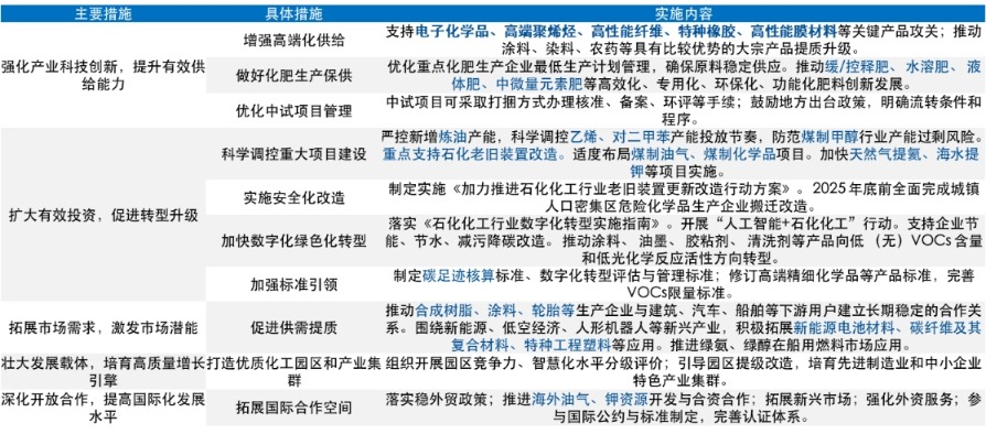
对于价格端积极的边际变化形成持续驱动的,是《石化化工行业稳增长工作方案(2025—2026年)》的推进。其中提出的一系列立体化政策,为行业未来两年的发展绘制出一幅清晰的路线图。与以往单纯追求规模扩张的政策不同,此次方案呈现出鲜明的系统性特征,其核心可概括为 “量质并重、系统施策” ,旨在通过一套组合拳,从根本上推动行业供需格局优化与高质量发展。
表:《石化化工行业稳增长方案(2025-2026年)》主要措施

数据来源:中国政府网,工信部等
一、量的层面:系统性优化产能,终结“内卷式”扩张
在产能调控上,方案构建了“控增量、减存量、管过程”三位一体的管理体系,目标直指供需再平衡。
首先,在源头“控增量”。政策明确要求严控新增炼油产能,并对乙烯、对二甲苯(PX)等关键基础原料的新增产能规模与投放节奏进行合理确定。这相当于为过去可能无序扩张的大宗化学品产能装上了“调节阀”,从项目源头遏制结构性过剩风险。
其次,在存量上做“减法”与“优化”。政策大力支持通过老旧装置改造、技术升级和“减油增化”(即减少成品油产出、增加化工品产出)等项目,对现有产能进行提质增效。这不仅是淘汰落后产能的过程,更是推动现有资产向更高效率、更具价值形态转型的关键路径。
图:石化化工子行业老旧装置产能占比

数据来源:Wind,钢联数据,申万宏源研究所
最后,建立全流程“过程管理”。方案强化了从土地、能耗、环保到安全评价等全要素的审批与监管协同,并明确提出将开展行业运行常态化监测,发布产能预警信息。这意味着监管视角从静态的准入审批,延伸至动态的生产运行监测,形成了一个“准入-生产-预警”的闭环管理机制,确保产能优化政策能够落到实处、及时纠偏。
二、质的层面:瞄准四大方向,锻造产业新竞争力
在严格管控数量的同时,方案更致力于提升产业发展的“含金量”,聚焦高端化、绿色化、安全化、数字化四大升级方向。
高端化方面,政策明确将支持资源集中在电子化学品、高端聚烯烃、高性能纤维等关键材料攻关上。这旨在推动行业竞争焦点从成本与规模,转向技术与附加值,破解部分领域中低端产品“内卷”的困境,提升产业链的自主可控与韧性。
图:中国化工新材料产业规模(亿元)与同比增速

数据来源:赛迪顾问,申万宏源研究所
绿色化方面,方案强调减污降碳协同增效,并推动化工园区向高质量发展迈进。这要求企业不仅满足环保底线,更需主动采用低碳工艺、发展循环经济,将环境约束转化为绿色竞争新优势。特别地,方案提出要制定碳足迹核算标准,支持企业节能、节水、减污降碳改造。
图:《高耗能行业重点领域节能降碳改造升级实施指南(2022 年版)》中化工重点领域能耗水平情况

数据来源:《高耗能行业重点领域节能降碳改造升级实施指南(2022 年版)》,国家发改委
安全化方面,方案强调通过提升“本质安全水平”和强化全过程安全管理,政策旨在推动企业从硬件设施到管理文化进行系统性安全升级,为行业长期稳定运行筑牢根基。方案提出要制定实施《加力推进石化化工行业老旧装置更新改造行动方案》。 2025年底前全面完成城镇人口密集区危险化学品生产企业搬迁改造。
数字化是提质增效的加速器。方案鼓励企业利用工业互联网、大数据和人工智能进行“数字赋能”,这不仅是生产效率的提升,更是推动生产模式、供应链管理和商业模式深刻变革的驱动力量。
《石化化工行业稳增长工作方案(2025-2026年)》出台以来,石化化工行业转型升级有望加速。化工板块资本开支已近尾声,在建工程同比连续三个季度下滑,叠加老旧装置淘汰更新+节能降碳等“反内卷”政策的深化与显效,部分两高及落后产能确定性退出,中小型企业加速出清,供给端边际明显改善。需求方面,2025PPI与库存同比出现拐点,2026有望更加积极。AI-电力链(磷化工、电子特气、光刻胶等)、机器人(PEEK)等2026年均有望迎来需求放量、景气扩张,为化工新材料领域注入增长动能。2025三季度石化产业指数整体ROE小幅回升至10.1%,筑底态势趋于明确,而市盈率分位数仍处于近十年中位数水平附近,板块具备较好的估值性价比。
布局当前化工行业基本面修复+低估值机遇有哪些趁手的投资工具呢?化工行业ETF易方达(516570,场外联接A/C: 020104/020105)一键打包三桶油、万华化学等石油石化、基础化工产业龙头,指数构成接近于石化化工板块中哑铃策略标的,同时涵盖高股息+高成长成份券,2023年以来收益表现在可比化工行业指数中保持领先。