近期,金银价格双双攀升引发投资热潮,场内较为稀缺的两只金银主题LOF产品相继发布限购公告。当前,这两只基金的二级市场交易价格出现不同程度溢价,基金多次发布溢价风险提示公告。与此同时,上海期货交易所近期也迅速出手,着力为市场降温。
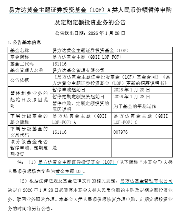
1月28日,易方达基金发布公告表示,为了基金的平稳运作,即日起暂停旗下黄金主题LOF的A类人民币份额申购及定期定额投资业务,恢复办理申购时间将另行公告,赎回业务照常办理。
公开信息显示,易方达黄金主题LOF成立于2011年5月6日,截至2025年末,基金A类和C类份额合并总规模为4.52亿元。

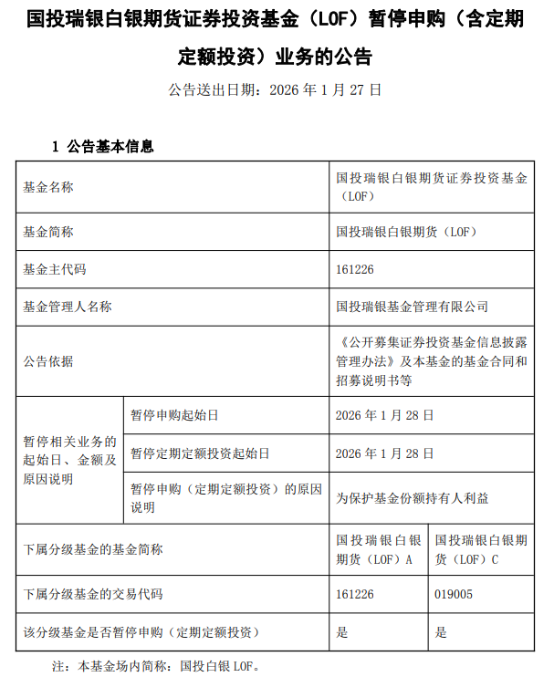
这是近日内第二只暂停申购的贵金属主题LOF。1月27日,国投瑞银基金也公告称,国投白银LOF于1月28日起暂停申购(含定期定额投资)业务,原因是为保护基金份额持有人利益。

两只金银主题LOF同时开启限购模式,与近期贵金属市场的火爆表现直接相关。2026年以来,金银价格持续攀升。Wind数据显示,1月28日,现货黄金价格突破5200美元/盎司,再创历史新高,较2026年初累计上涨超920美元,涨幅超过21%;白银涨势更为凶猛,白银期货价格自2026年初涨幅超60%。
国投白银LOF的溢价率也持续高企,基金密集发布溢价风险提示和停复牌公告。Wind数据显示,截至目前,该基金的溢价率超过46%。国投白银LOF在1月28日发布公告称,该基金A类份额二级市场交易价格明显高于基金份额净值,出现较大幅度溢价,提示投资者关注二级市场交易价格溢价风险。黄金主题LOF也出现溢价情况,溢价率超8%。
与此同时,监管机构近期也迅速采取行动为市场降温。1月26日,上海期货交易所发布《关于调整白银、锡期货相关合约交易限额的通知》,自1月27日(即1月26日夜盘)交易起,对非期货公司会员、境外特殊非经纪参与者、客户在白银、锡期货已上市合约的交易限额进行调整。
1月27日晚间,上海期货交易所再发两则监管措施公告。公告称,上海期货交易所发现3组18名客户在锡、白银期货品种交易中涉嫌未申报实际控制关系,根据相关规定,决定对上述客户在锡、白银期货品种上采取限制开仓1个月以及限制出金的监管措施。同时,上海期货交易所还对相关客户在相应合约上采取限制开仓的监管措施。