两大金银主题LOF:今起暂停A类份额申购
来源:财联社
财联社1月28日讯,继此前国投白银LOF宣布将暂停申购业务后,易方达黄金主题LOF昨日晚间也宣布于今日起,暂停相关产品申购。
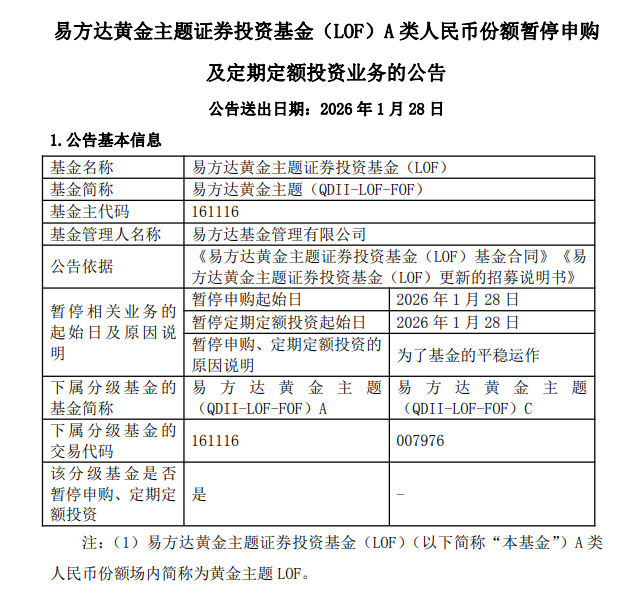
易方达黄金主题LOF:1月28日起暂停A类人民币份额申购及定期定额投资业务

1月27日,易方达黄金主题LOF公告,1月28日起暂停A类人民币份额申购及定期定额投资业务。
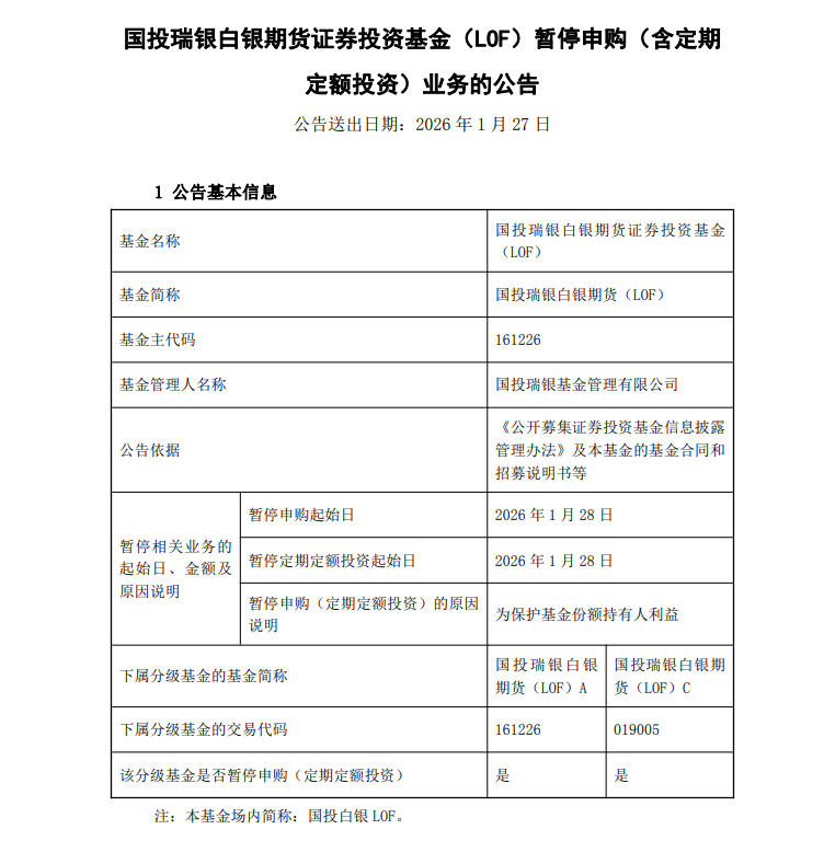
国投白银LOF:将于1月28日起暂停申购(含定期定额投资)业务

1月26日,国投白银LOF公告,将于1月28日起暂停申购(含定期定额投资)业务。
国投白银LOF:将于1月28日开市起至当日10:30停牌

另外,1月27日,国投白银LOF公告,本基金将于2026年1月28日开市起至当日10:30停牌,自2026年1月28日10:30复牌。若本基金2026年1月28日二级市场交易价格溢价幅度未有效回落,本基金有权通过向深圳证券交易所申请盘中临时停牌、延长停牌时间等措施,向市场警示风险,具体以届时公告为准。
郑重声明:用户在财富号/股吧/博客等社区发表的所有信息(包括但不限于文字、视频、音频、数据及图表)仅代表个人观点,与本网站立场无关,不对您构成任何投资建议,据此操作风险自担。请勿相信代客理财、免费荐股和炒股培训等宣传内容,远离非法证券活动。请勿添加发言用户的手机号码、公众号、微博、微信及QQ等信息,谨防上当受骗!
评论该主题
帖子不见了!怎么办?作者:您目前是匿名发表 登录 | 5秒注册 作者:,欢迎留言 退出发表新主题
温馨提示: 1.根据《证券法》规定,禁止编造、传播虚假信息或者误导性信息,扰乱证券市场;2.用户在本社区发表的所有资料、言论等仅代表个人观点,与本网站立场无关,不对您构成任何投资建议。用户应基于自己的独立判断,自行决定证券投资并承担相应风险。《东方财富社区管理规定》