2026年1月23日,证监会正式发布《公开募集证券投资基金业绩比较基准指引》(以下简称《指引》),同日,中基协配套发布《公开募集证券投资基金业绩比较基准操作细则》(以下简称《细则》),自2026年3月1日起施行。
1月27日,中基协发布公募基金业绩比较基准要素库(以下简称基准库)。相关文件明确,主动管理型公募基金投资于境内A股市场、港股市场的资产,可以从基准库中选取基准要素。
作为基金投资的“标尺”,此次公布的基准库承担着基金投资业绩评价的核心使命。
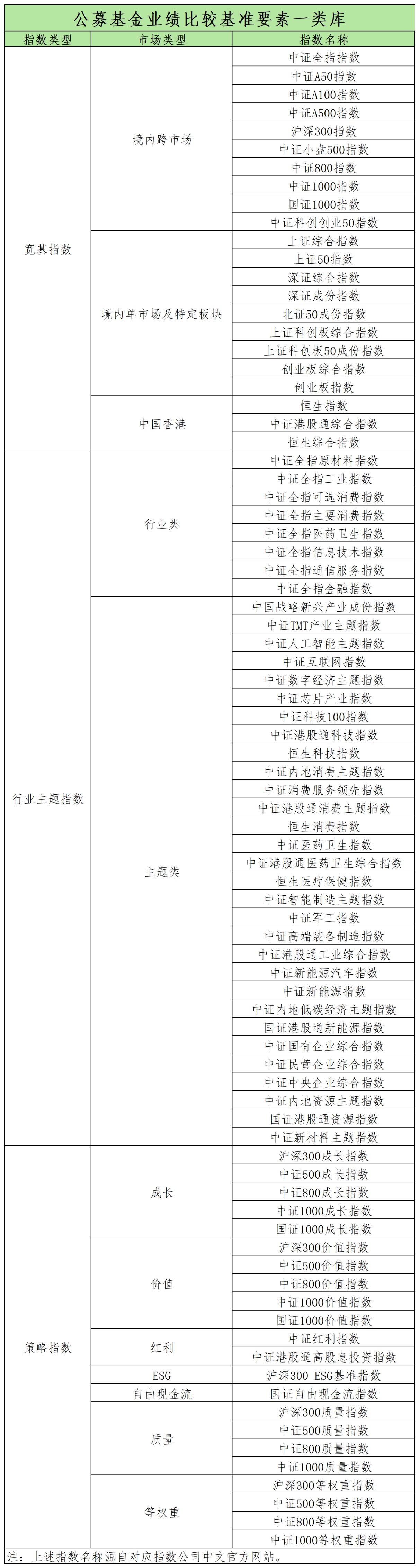
具体来看,本次公布的一类库共有82个指数,分为宽基指数、行业主题指数、策略指数三大类,分别有22个、38个、22个。

表:公募基金业绩比较基准要素一类库明细来源:协会
其中,宽基指数又分为境内跨市场指数、境内单市场及特定板块指数、中国香港指数。
境内跨市场指数包括中证全指、中证A50、中证A100、中证A500、沪深300、中证500、中证800、中证1000、国证1000、科创创业50在内等10只。境内单市场及特定板块指数有9个,包括上证指数、上证50、深证综指、深成指、北证50、科创综指、科创50、创业板综、创业板指;中国香港指数共有3个,包括恒生指数、中证港股通综合指数、恒生综合指数。
行业主题指数又分为行业类指数和主题类指数,策略指数又分为成长、价值、红利、ESG、自由现金流、质量、等权重等多个细分方向。
协会还详细解释了一类库和二类库的入库标准。其中,纳入基准库二类库的股票指数应当符合以下标准: 1、单一标的指数成份证券权重不超过20%的宽基指数; 2、满足以下条件的非宽基指数:(1)指数成份证券数量不低于30只;(2)单一成份证券权重不超过15%(或指数编制方案约定单个样本权重不超过15%)且前10大成份证券权重合计占比不超过80%;(3)指数发布时间不短于3个月;(4)过去一年日均自由流通市值总值不低于8000亿元; 3.截至入库数据统计时间,原则上至少被2家管理人的主动权益基金使用。
而纳入一类库的股票指数在符合二类库入库标准的基础上,原则上要求指数成份证券过去一年日均自由流通市值总值不低于12000亿元。
协会表示,后续将组织行业机构成立专家组,开展基准库建设和动态维护。协会定期或不定期组织专家组,对基准要素的纳入、移出和一、二类库之间的调整进行评估并决策。
济安基金评价中心表示,此次基准库的出台,标志着我国基金行业业绩比较基准管理进入新阶段,业绩比较基准从信息披露层面简单的“说明项”,升级为贯穿产品设计、投资运作、考核评价与市场展示的具有明确约束力的参考标准。
“相比此前的征求意见稿,目前《操作细则》继续保留‘一类库+二类库’的分层设计,并明确一类库为优先选用,二类库纳入具有一定市场使用率、容量较大的指数要素,鼓励使用一类库,但不再在细则层面强调管理人的说明义务,整体的监管思路从事前严格约束转向事中和事后可监督、可评估。”济安基金评价中心表示。
随着业绩基准新规的逐渐落地,不少业内人士认为,业绩比较基准的规范化,将从多个维度重塑行业生态,对资本市场整体、基金管理人资产管理、投资者投资体验等方面带来裨益,为公募基金高质量发展注入全新动力。
有头部基金公司表示,将通过基金公司官网、社交媒体、投资者教育基地等多种渠道,向投资者普及业绩比较基准的概念、作用和重要性,让投资者了解如何通过业绩比较基准来评估基金的投资表现和基金经理的能力,帮助投资者树立正确的投资理念,避免过度追求短期超额收益,鼓励投资者从长期角度评估基金业绩。
业内人士认为,业绩比较基准是基金投资的“锚”和“尺”,基准库承担着基金投资业绩评价的核心使命。基金公司将根据基准库为基金产品选择合适的业绩比较基准,确定产品定位、明晰投资策略、约束基金经理投资行为,纠正过往部分产品中出现的“风格漂移”等行为,给投资者提供客观公正的业绩评价指标。