太原一国企董事长涉嫌殴打他人并被行拘?官方通报:荣某锋停职检查,责成驻委纪检监察组会同公安部门开展专项调查
来源:每日经济新闻
1月27日,太原市国资委发布情况通报:近日,有媒体反映太原酒厂董事长涉嫌殴打他人并被行政拘留的情况。太原酒厂系我委监管企业,我委对此高度重视,已第一时间组织相关部门召开专题会议,并同步启动核查。经初步核查,该企业负责人荣某锋确因企业货款纠纷与他人发生冲突,期间存在殴打他人行为。
依据相关法律法规及纪律规定,现作出如下处理意见:
一、对涉事企业负责人荣某锋停职检查,后续将根据调查结果,依规依纪依法严肃追责问责;
二、立即责成驻委纪检监察组会同公安部门开展专项调查;
三、派出工作组进驻企业,协助稳定生产经营秩序,确保各项工作安全平稳运行。

此前报道:
1月26日,山西太原晋泉酒经销商张先生告诉澎湃新闻,去年底他遭太原酒厂董事长荣某锋辱骂殴打。
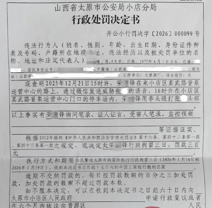
太原市公安局小店分局于2026年1月16日对荣某锋出具了行政处罚决定书,处荣某锋行政拘留三日,罚款300元。
受害人张先生介绍,自己与太原酒厂之间的经销合作关系开始于2022年,2024年荣某锋担任董事长后,双方合作出现裂痕。工商注册信息显示,荣某锋目前担任太原酒厂有限责任公司的董事长,该公司的实控人为太原市国资委。

行政处罚决定书显示,荣某锋2025年12月21日下午4点,在小店区真武路晋泉运营中心门口的停车场,用拳头殴打张先生头部。
记者于26日下午工作时间联系太原酒厂,电话无人接听。太原市国资委表示已关注到该事件。
每日经济新闻综合自央视新闻、公开消息等
郑重声明:用户在财富号/股吧/博客等社区发表的所有信息(包括但不限于文字、视频、音频、数据及图表)仅代表个人观点,与本网站立场无关,不对您构成任何投资建议,据此操作风险自担。请勿相信代客理财、免费荐股和炒股培训等宣传内容,远离非法证券活动。请勿添加发言用户的手机号码、公众号、微博、微信及QQ等信息,谨防上当受骗!
评论该主题
帖子不见了!怎么办?作者:您目前是匿名发表 登录 | 5秒注册 作者:,欢迎留言 退出发表新主题
温馨提示: 1.根据《证券法》规定,禁止编造、传播虚假信息或者误导性信息,扰乱证券市场;2.用户在本社区发表的所有资料、言论等仅代表个人观点,与本网站立场无关,不对您构成任何投资建议。用户应基于自己的独立判断,自行决定证券投资并承担相应风险。《东方财富社区管理规定》