南方财经记者郑玮广州报道
1月26日上午,广东省十四届人大五次会议在广州开幕。会议审查省人民政府关于广东省2025年预算执行情况和2026年预算草案的报告(以下简称:报告)。
报告显示,2025年广东一般公共预算收入达1.39万亿元,增长3%,规模连续35年居全国首位。从收入结构看,2025年广东一般公共预算收入中税收占比73.3%,比去年提高0.8个百分点,贡献中央税收收入稳居全国第一。
同期,广东全省一般公共预算支出完成1.82万亿元,增长1.1%。从支出结构看,2025年广东全省民生类支出1.28万亿元,占一般公共预算支出比重超七成,其中教育、科学技术、社会保障和就业、卫生健康、住房保障等重点科目支出分别增长2%、7.8%、1.2%、4.8%、4.3%。
此外,在促消费方面,2025年广东省财政共投入36亿元承担消费品“以旧换新”地方配套资金,并将大规模设备更新进一步扩围至电子信息等领域。2025年,广东全省消费品以旧换新累计使用资金332.8亿元,带动销售额超2660亿元,拉动比为1:8。
在此基础上,综合经济、政策、基数等因素,2026年广东全省一般公共预算收入按1.44万亿元、增长3%预计,支出按1.83万亿元、增长1%预计。
具体来看,2026年,广东财政支出仍重点投向教育、社会保障和就业、卫生健康等民生建设领域,并把更多资金放在提振消费、扩大有效投资和促进产业科技互促双强上,增强经济发展内生动力。
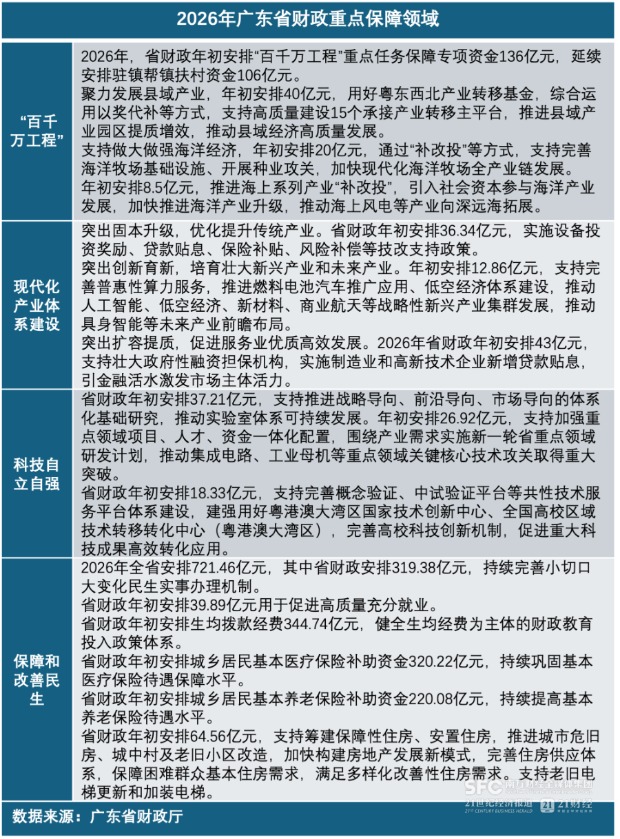
在支持保障和改善民生方面,2026年,广东全省将安排721.46亿元,其中省财政安排319.38亿元,持续完善小切口大变化民生实事办理机制,聚焦群众急难愁盼,落细落小,办好省十件民生实事。
其中,广东省财政年初安排39.89亿元用于促进高质量充分就业,支持实施“百万英才汇南粤”行动,吸纳超100万名高校毕业生在粤就业创业,同时支持开展补贴性职业技能培训超30万人次,帮助更多劳动者实现技能就业。
此外,住房保障方面,广东省财政年初安排64.56亿元,支持筹建保障性住房、安置住房,推进城市危旧房、城中村及老旧小区改造,加快构建房地产发展新模式,完善住房供应体系,保障困难群众基本住房需求,满足多样化改善性住房需求。支持老旧电梯更新和加装电梯。
在支持现代化产业体系建设方面,2026年,广东省财政年初安排12.86亿元,支持完善普惠性算力服务,推进燃料电池汽车推广应用、低空经济体系建设,推动人工智能、低空经济、新材料、商业航天等战略性新兴产业集群发展。
在推动科技创新和产业创新深度融合方面,2026年,广东省财政年初安排37.21亿元,支持推进战略导向、前沿导向、市场导向的体系化基础研究,推动实验室体系可持续发展;年初安排18.33亿元,支持完善概念验证、中试验证平台等共性技术服务平台体系建设等。
