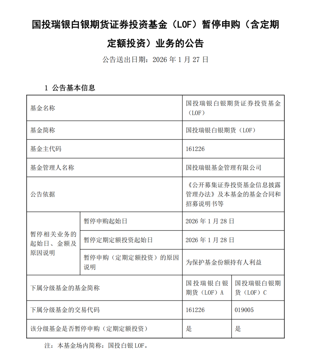
白银基金暂停申购
来源:证券时报
国投白银LOF最新公告,将于1月28日起暂停申购(含定期定额投资)业务。

近期,白银价格持续上涨。今日,现货白银盘中站上110美元/盎司,续创历史新高。
1月26日,上期所发布通知,根据《上海期货交易所风险控制管理办法》的有关规定,经研究决定,自2026年1月27日(即1月26日夜盘)交易起,非期货公司会员、境外特殊非经纪参与者、客户在白银、锡期货已上市合约的交易限额调整如下: 白银期货AG2602、AG2603、AG2604、AG2605、AG2606、AG2607、AG2608、AG2609、AG2610、AG2611、AG2612、AG2701合约的日内开仓交易的最大数量为800手。 锡期货SN2602、SN2603、SN2604、SN2605、SN2606、SN2607、SN2608、SN2609、SN2610、SN2611、SN2612、SN2701合约的日内开仓交易的最大数量为200手。 实际控制关系账户组日内开仓交易的最大数量按照单个客户执行。套期保值交易和做市交易的开仓数量不受此限制。
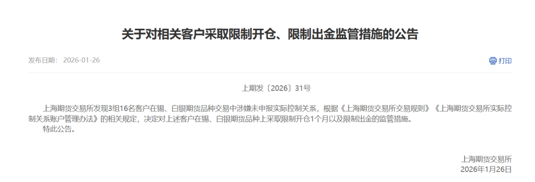
此外,上海期货交易所发现3组16名客户在锡、白银期货品种交易中涉嫌未申报实际控制关系,根据《上海期货交易所交易规则》《上海期货交易所实际控制关系账户管理办法》的相关规定,决定对上述客户在锡、白银期货品种上采取限制开仓1个月以及限制出金的监管措施。

综合自:上期所
郑重声明:用户在财富号/股吧/博客等社区发表的所有信息(包括但不限于文字、视频、音频、数据及图表)仅代表个人观点,与本网站立场无关,不对您构成任何投资建议,据此操作风险自担。请勿相信代客理财、免费荐股和炒股培训等宣传内容,远离非法证券活动。请勿添加发言用户的手机号码、公众号、微博、微信及QQ等信息,谨防上当受骗!
评论该主题
帖子不见了!怎么办?作者:您目前是匿名发表 登录 | 5秒注册 作者:,欢迎留言 退出发表新主题
温馨提示: 1.根据《证券法》规定,禁止编造、传播虚假信息或者误导性信息,扰乱证券市场;2.用户在本社区发表的所有资料、言论等仅代表个人观点,与本网站立场无关,不对您构成任何投资建议。用户应基于自己的独立判断,自行决定证券投资并承担相应风险。《东方财富社区管理规定》