最新公告!白银基金,暂停申购!
来源:券商中国
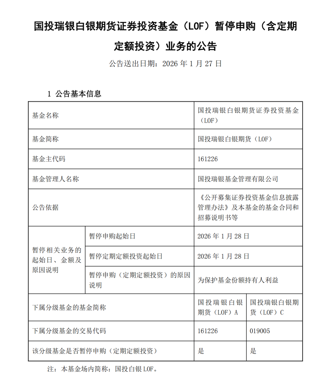
1月26日晚,国投白银LOF(161226)公告,将于2026年1月28日起暂停申购(含定期定额投资)业务。此外,该基金还公告,将于1月27日开市起至当日10:30停牌。

近一段时间,国投白银LOF溢价率居高不下,国投瑞银基金频频发布限购及停牌公告。
白银目前已经进入加速上涨阶段。截至1月26日晚,国际白银期货最新价格已经突破110美元/盎司。纽约期银日内一度涨超9.3%,现货白银一度涨超7.3%。
作为公募基金市场唯一一只主要投资于白银期货的基金,国投白银LOF净值一路上涨,单是2026年开年以来,涨幅就高达86%。

郑重声明:用户在财富号/股吧/博客等社区发表的所有信息(包括但不限于文字、视频、音频、数据及图表)仅代表个人观点,与本网站立场无关,不对您构成任何投资建议,据此操作风险自担。请勿相信代客理财、免费荐股和炒股培训等宣传内容,远离非法证券活动。请勿添加发言用户的手机号码、公众号、微博、微信及QQ等信息,谨防上当受骗!
评论该主题
帖子不见了!怎么办?作者:您目前是匿名发表 登录 | 5秒注册 作者:,欢迎留言 退出发表新主题
温馨提示: 1.根据《证券法》规定,禁止编造、传播虚假信息或者误导性信息,扰乱证券市场;2.用户在本社区发表的所有资料、言论等仅代表个人观点,与本网站立场无关,不对您构成任何投资建议。用户应基于自己的独立判断,自行决定证券投资并承担相应风险。《东方财富社区管理规定》