为保护基金份额持有人利益 国投白银LOF1月28日起将暂停申购
来源:中国基金报
【导读】国投白银LOF将暂停申购
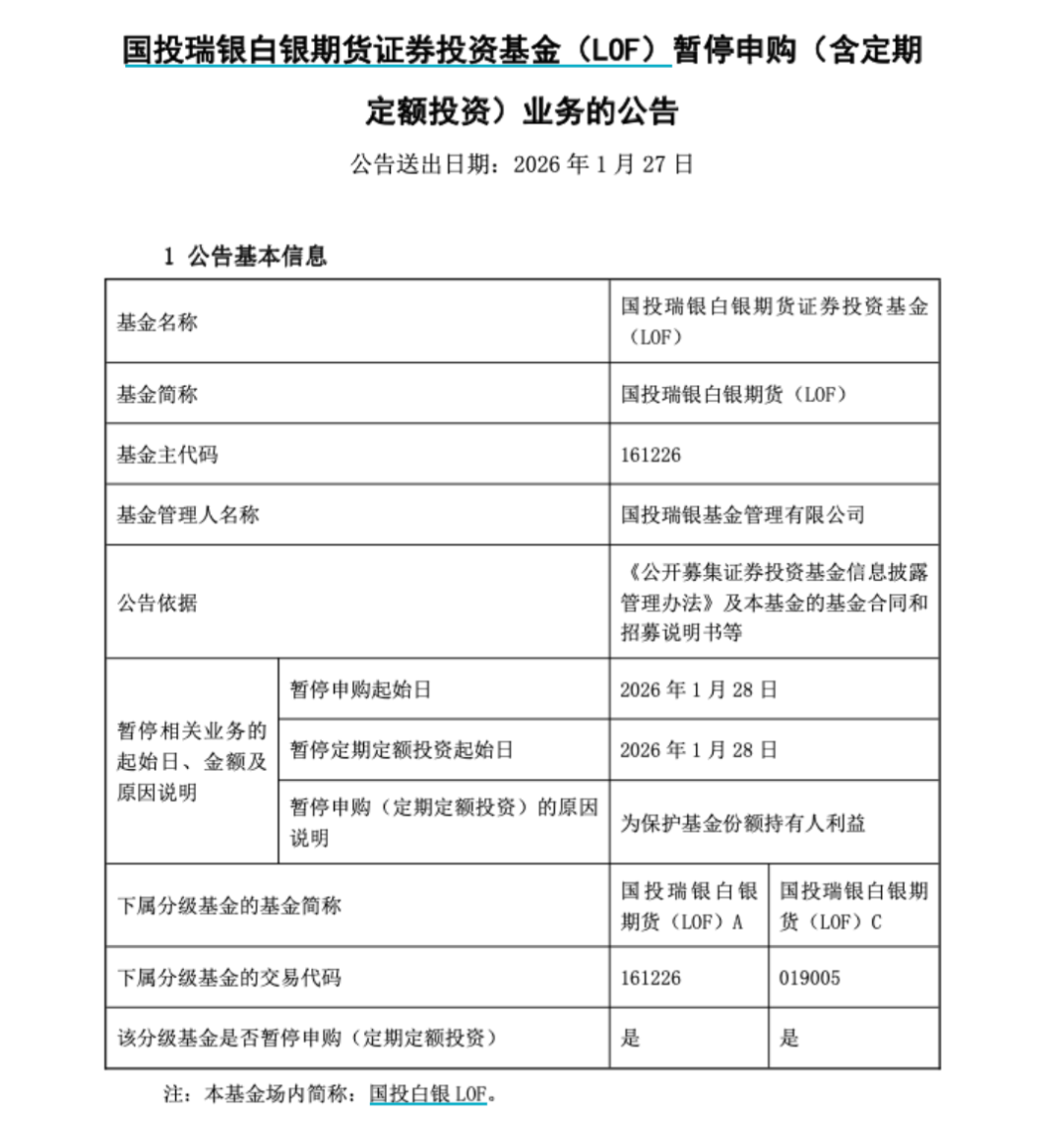
1月26日,国投白银LOF发布公告称,为保护基金份额持有人利益,将于1月28日起暂停申购(含定期定额投资)业务。

同日公告显示,国投白银LOF将于1月27日开市起至当日10:30停牌,自1月27日10:30复牌。
随着白银价格的一路狂飙,国投白银LOF持续受到资金青睐。截至去年四季度末,该基金管理规模达189.44亿元,相较于三季度末增幅达185%。
国投白银LOF溢价率也持续高企。截至1月26日收盘,二级市场报4.183元,溢价率超53%。
国投瑞银基金在最新公告中表示,该基金二级市场交易价格明显高于基金份额净值,出现较大幅度溢价。特此提示投资者关注二级市场交易价格溢价风险,投资者如果盲目投资于高溢价率的基金份额,可能面临重大损失。
1月26日,白银价格仍在走高,现货、期货一度双双站上110美元/盎司。截至发稿,COMEX白银报109.505美元/盎司,涨幅超8%;伦敦银报109.057美元/盎司,涨幅超5.5%。
郑重声明:用户在财富号/股吧/博客等社区发表的所有信息(包括但不限于文字、视频、音频、数据及图表)仅代表个人观点,与本网站立场无关,不对您构成任何投资建议,据此操作风险自担。请勿相信代客理财、免费荐股和炒股培训等宣传内容,远离非法证券活动。请勿添加发言用户的手机号码、公众号、微博、微信及QQ等信息,谨防上当受骗!
评论该主题
帖子不见了!怎么办?作者:您目前是匿名发表 登录 | 5秒注册 作者:,欢迎留言 退出发表新主题
温馨提示: 1.根据《证券法》规定,禁止编造、传播虚假信息或者误导性信息,扰乱证券市场;2.用户在本社区发表的所有资料、言论等仅代表个人观点,与本网站立场无关,不对您构成任何投资建议。用户应基于自己的独立判断,自行决定证券投资并承担相应风险。《东方财富社区管理规定》
