1月26日上午,广东省十四届人大五次会议在广州开幕。会议审查省人民政府关于广东省2025年国民经济和社会发展计划执行情况与2026年计划草案的报告(以下简称“报告”)。
报告显示,2025年广东共安排省重点项目1500个,年度计划投资1万亿元,全年完成投资11816亿元,完成年度计划任务的118.2%、同比提高0.6个百分点。其中,基础设施工程完成投资7111亿元、完成投资进度为116.4%,产业工程完成投资3596亿元、完成投资进度为123.2%,民生保障工程完成投资1109亿元、完成投资进度为114%。
在此基础上,报告表示,2026年广东要继续加力扩大有效投资,计划安排省重点项目1850个,其中续建项目1181个、力争投产项目316个、新开工项目353个,总投资约8.6万亿元,年度计划投资1.05万亿元。
具体来看,2026年广东计划安排基础设施重点项目750个、年度计划投资6391亿元,产业重点项目764个、年度计划投资2584亿元,民生保障重点项目336个、年度计划投资1525亿元。同时,广东还计划安排预备项目980个,估算总投资3.4万亿元。
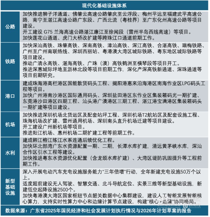
其中,在基础设施建设方面,除公路、铁路、港口、机场、水利等传统基建项目外,报告还提到下一阶段广东布局新型基础设施的重点方向。
具体包括,深入开展电动汽车充电设施服务能力“三年倍增”行动,全年新建充电设施50万个以上。以及,适度超前建设无人驾驶、智慧交通、北斗导航定位、实景三维等新型基础设施,新建低空起降设施2500个。
同时,报告还提出,广东将加快粤港澳大湾区国家枢纽节点韶关数据中心集群建设,建设人工智能发展智能核心算力,支持实时性算力中心和边缘计算节点建设,构建“核心+边缘”协同格局。

除实体项目建设外,报告表示,2026年广东要推动更多资金资源“投资于人”,加力支持教育医疗、养老托育、文化体育、技能培训等改善民生和促进人全面发展的投资。
其中,围绕就业领域,报告明确,要深化拓展“百万英才汇南粤”行动计划,有序开展常态化招聘活动。推动全年城镇新增就业110万人以上,促进创业12万人次,开展补贴性职业技能培训50万人次。
聚焦教育领域,报告提出,广东将进一步扩大优质教育资源供给,提高义务教育公办学位占比,其中包括新增普通高中学位20万个以上,并通过新建、改扩建、学位挖潜等手段综合施策,本专科招生计划增加1万人。
