风格漂移、基金盲盒有了法规强约束,1月23日,公募基金业绩比较基准新规正式落地。同日,业绩比较基准操作细则也同步披露。
在公募高质量发展“25条”中,就对业绩比较基准制定进行了明确要求,制定公募基金业绩比较基准监管指引,明确基金产品业绩比较基准的设定、修改、披露、持续评估及纠偏机制。
公募基金业绩比较基准从征求意见稿到新规落地,历时不足三个月,时间虽短,但改革推进审慎,充分听取了行业建议。期间,自指引征求意见稿发布后,监管先后发布了基准要素库、主题投资风格管理,并对基金公司进行详细的摸排。值得注意的是,新规给存量产品预留了一年的充足过渡期。
2025年10月31日,证监会发布了《公开募集证券投资基金业绩比较基准指引(征求意见稿)》,基金业协会同步发布了《公开募集证券投资基金业绩比较基准操作细则(征求意见稿)》,向社会公开征求意见,开启了业绩比较基准改革的序幕。
同年11月4日,基金公司收到《公募基金业绩比较基准要素库》《公募基金业绩比较基准要素库运作说明》(征求意见稿),明确了114只基准库指数的分层与使用,一类库有69只指数入选;二类库包括72只指数。
到11月11日,中基协起草了《公开募集证券投资基金主题投资风格管理指引》,就主题投资投资进行规范与管理。通过确立“风格库”制度、强化命名约束、细化量化标准、压实管理人责任、激活托管人监督职能,构建了一个覆盖事前、事中、事后的完整监管链条,并首次系统性地提出托管人在投资风格监督中的职责边界。
公募业绩比较基准改革第一轮摸排在2025年12月15日结束,基金公司向监管上报了摸排情况。摸排涵盖:有哪些产品要修改业绩比较基准、变更情况如何、需要变更标准的产品规模及占比、基准变更是否与原基准差距较大、需要开持有人大会的产品占比等多方面。
此次公募基金业绩比较基准指引正式落地,与此前征求意见稿相比,有哪些调整?对基金公司、投资者以及行业生态带来哪些影响?易方达、华夏、富国、广发、景顺长城以及财通等基金公司带来一线解读。
业绩比较基准新规正式落地,影响实操的七大细节变更
在公募基金业绩比较新规落地之外,基金公司较多的顾虑在于基准库的选择、持有人大会召开等问题,财联社综合招商证券基金评价中心、通力律师事务所等机构解读,对比新规与征求意见稿的七大变更细节来看,监管优化了相关条款。
变化一:弱化了选择二类库的情况说明,减少了基金公司顾虑。
在新规正式落地之前,不少基金公司反馈一类库中69只指数不能满足当下细分行业主题基金的需求,但是对二类库考量的说明被认为是监管不鼓励使用二类库和库外指数,正式稿发布后,删除了对二类库和库外指数业绩比较基准的考量说明,弱化了关于基金管理人选取二类库或基准要素库之外的股票指数时需要做出的情况说明。

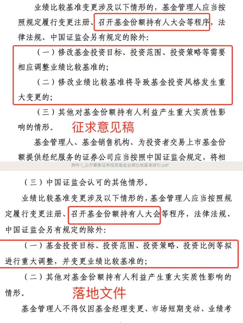
变化二:召开持有人大会条件放宽。
基金产品不变更投资目标、投资范围,只是调整业绩比较基准,是否要召开持有人大会也是此次征求意见稿中,基金公司最为关心的话题。在新规中,正式稿删去了征求意见稿中可能引致不同理解的“修改业绩比较基准将导致基金投资风格发生重大变更的”一项,明确了召开持有人大会的条件,即“对基金投资目标、投资范围、投资策略、投资比例等进行重大调整,从而需要一并调整业绩比较基准”,需要召开持有人大会。
这意味着除此之外,仅对基金业绩比较基准变更,无需召开持有人大会。

变化三:基准要素穿透至底层资产。
这是新规中较为瞩目的变化之一。在基准要素的优选规则上,正式稿将视角深化到基金底层资产,为同一只基金的不同底层大类资产给出了针对性的要求。招商证券基金评价中心指出,当前国内绝大多数公募基金无论是实际持仓还是现有基准设置均覆盖多个大类资产,因此正式稿中针对底层资产的差异化基准要素选取规范更加契合国内公募基金的发展现状。

变化四:信息披露上,货基、债基信披弱化,新增FOF。
在定期报告对业绩比较基准的披露上,变化有三:一是放宽了货基、采用固定值作为业绩比较基准的产品信披要求;二是债基删除了“信用登记分布对比”;三是增加了对FOF基金的披露,要求披露期末基金与基准的大类资产配置比例对比。

变化五:新增托管人关注行业主题类指数偏离度情况
在中基协同步落地的操作细则中,增加了要求基金托管人重点关注以行业主题类指数为基准的主动型基金的单一行业偏离情况。

变化六:基金评价机构纳入销售展示要求。
在基金展示要求上,有一条明显的变化是将基金评价机构的基金业绩展示纳入,此外,覆盖基金类型限定在了股票基金、混合基金和FOF,而货基、债基、商品类基金等不在此列。
富国基金指出,明确要求评价机构必须结合业绩比较基准进行分类评价,禁止对不同风险收益特征的权益类基金进行简单化的直接业绩排序或排名。这实质上确立了“以基准为锚,衡量超额收益获取能力”为核心的新评价范式,推动行业关注点从短期相对排名转向长期超额收益的稳定性和持续性。

变化七:基金评价明确细化要求。
对基金评价机构的业务要求更加细化,也压实了基金评价机构的责任。比如,增加了各类基准要素权重、主要投资方向以及投资风格应该关注的要点。此外,新规指出基金管理人、基金销售机构可以采用基金评价机构的基金分类结果。

多家基金公司解读新规,并表态将推出相关举措
公募基金行业进入高质量发展新阶段,意味着已从传统的规模比拼,升维至公司治理、投研实力与合规风控的综合化立体化发展。易方达基金副总裁王骏表示,新规作为行业首个专门性、系统性的业绩比较基准监管规则,将有效规范行业秩序、强化投资纪律,助力公募基金高质量发展。长远来看,一个基准清晰、风格稳定、运作透明的基金市场,能更好地匹配居民财富管理需求,提升投资者的信任感与获得感,最终推动公募基金行业在高质量发展的道路上稳步前行。
业绩基准偏差披露趋于深度化是基金公司的最大感受。
富国基金表示,新规要求定期报告必须详尽披露基金实际投资与业绩比较基准在收益率、波动率、资产配置、行业分布、久期等多维度的对比情况,并明确管理人需结合定性描述与定量指标对两者差异进行分析。定量指标可包括跟踪误差、信息比率、最大回撤、年化波动率等。这使得业绩表现得以被清晰“解剖”,投资者与评价者能够有效区分收益来源,是源于对基准风格的简单复制、对特定行业或因子的大幅暴露,还是来自真正的主动管理能力。
华夏基金也指出,业绩比较基准应与基金合同约定的投资目标、投资风格、投资范围等高度契合,且一经选定不得随意变更。这将显著提升业绩比较基准对产品的表征作用,进一步清晰产品风险收益特征,帮助投资者更直观地理解产品定位、挑选到更匹配自身需求的产品投资,提升投资者体验,更好地发挥公募基金服务居民财富管理需求的作用。
“强化业绩比较基准的约束作用,能够进一步规范基金管理人和基金经理的投资行为,增强主动投资纪律性,有助于推动公募基金形成更加清晰、稳定的投资风格和产品定位,更好地发挥公募基金长期投资和价值投资的工具属性,为投资者提供参与资本市场的有效工具。”广发基金进一步表示,长期来看,风格清晰、业绩稳定的产品将获得更多资金青睐,从而为资本市场引入更多中长期资金。
包括易方达、华夏、富国、广发、景顺长城、财通等多家基金公司第一时间表态,将着手根据新规制定相关举措,落地新规要求。
景顺长城基金表示,一方面将对旗下基金的业绩比较基准进行系统性梳理与评估,根据产品投资策略选用合理的业绩基准,建立科学理性评估机制。另一方面,将完善基金经理考核体系,与投资者回报更深层次地绑定,进一步向投资者提供优质的服务。此外,将进一步完善覆盖业绩比较基准的全链条内控机制,强化风格稳定性管理,努力实现实际投资行为与产品策略定位相匹配,防止出现投资行为与业绩比较基准的大幅偏离。
财通基金指出,对基金管理人而言,新规不仅是“标尺”,更是内控管理的硬约束,促使公司审慎设定基准并建立全流程风控。下一步,财通基金将结合操作指引和操作细则积极落实多项举措,紧扣投资者获得感,在长效激励约束机制、业绩跑赢基准、制度流程方面下硬功夫。
将基准纳入基金经理等考核体系也是基金公司表态较多的方向。新规要求,管理人建立健全以基金投资收益为核心的绩效考核和薪酬管理体系,充分体现基金产品业绩和投资者盈亏情况。基金管理人在衡量主动权益类基金业绩时,应当加强与业绩比较基准的对比,做好业绩归因分析,科学评估超额收益质量和偏离基准情况,合理剔除因指数编制、应对巨额赎回等客观因素带来的正负超额收益情况。主动权益类基金长期投资业绩明显低于业绩比较基准的,相关基金经理的绩效薪酬应当明显下降。
富国基金指出,明确要求将基金经理绩效薪酬与长期战胜业绩比较基准的表现深度挂钩,并强调对长期业绩显著低于基准的基金经理实施薪酬调降。此举从根本上改变了过往“规模导向”和“短期排名”的激励惯性,将管理人的核心经济利益与为投资者创造长期、稳定超额回报的能力直接绑定,实现了从“管理人中心”到“投资者中心”的激励模式转型。
景顺长城基金进一步解读,业绩比较基准与基金经理考核相挂钩,强化其约束力,行业有望建立以长期业绩为核心的评价体系,进一步引导基金经理践行“长期投资、价值投资”理念,推动行业从“规模导向”向“投资者回报导向”转变,有利于推动公募基金管理人规范业绩比较基准与产品投资策略的匹配,防止基金出现风格漂移。未来基金公司对业绩比较基准也将更加审慎,选择的基准应能代表基金经理长期投资理念、投资策略。
“当基金长期业绩明显低于其业绩比较基准时,相关基金经理的绩效薪酬将受到直接影响。这一规定旨在从激励约束机制上,驱动投资行为与产品定位及持有人利益长期保持一致。”王骏称。
此外,上述多家基金公司也强调合规风控在未来高质量发展中的作用。财通基金认为,合规风控为高质量发展的生命线与核心竞争力之一。未来将持续完善覆盖全业务链条的合规制度与风险管理机制,加强人员管理与行为约束,确保业务开展安全、稳健、可信赖。通过体系化建设与全员责任落实,让合规风控真正为业务护航,切实履行对投资者的信义义务。
