中基协:注销浙江瑞丰达资产管理等5家私募基金管理人登记
来源:北京商报

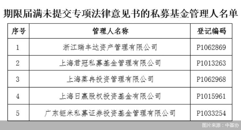
北京商报讯1月23日,中基协发布公告表示,浙江瑞丰达资产管理有限公司等5家私募基金管理人存在异常经营情形,且未能在书面通知发出后的3个月内提交符合规定的专项法律意见书,协会将注销该5家机构的私募基金管理人登记。已注销的私募基金管理人和相关当事人,应当根据法律法规、中国证监会规定以及协会相关自律规则、基金合同约定,妥善处置在管基金财产,依法保障投资者的合法利益。
郑重声明:用户在财富号/股吧/博客等社区发表的所有信息(包括但不限于文字、视频、音频、数据及图表)仅代表个人观点,与本网站立场无关,不对您构成任何投资建议,据此操作风险自担。请勿相信代客理财、免费荐股和炒股培训等宣传内容,远离非法证券活动。请勿添加发言用户的手机号码、公众号、微博、微信及QQ等信息,谨防上当受骗!
评论该主题
帖子不见了!怎么办?作者:您目前是匿名发表 登录 | 5秒注册 作者:,欢迎留言 退出发表新主题
温馨提示: 1.根据《证券法》规定,禁止编造、传播虚假信息或者误导性信息,扰乱证券市场;2.用户在本社区发表的所有资料、言论等仅代表个人观点,与本网站立场无关,不对您构成任何投资建议。用户应基于自己的独立判断,自行决定证券投资并承担相应风险。《东方财富社区管理规定》