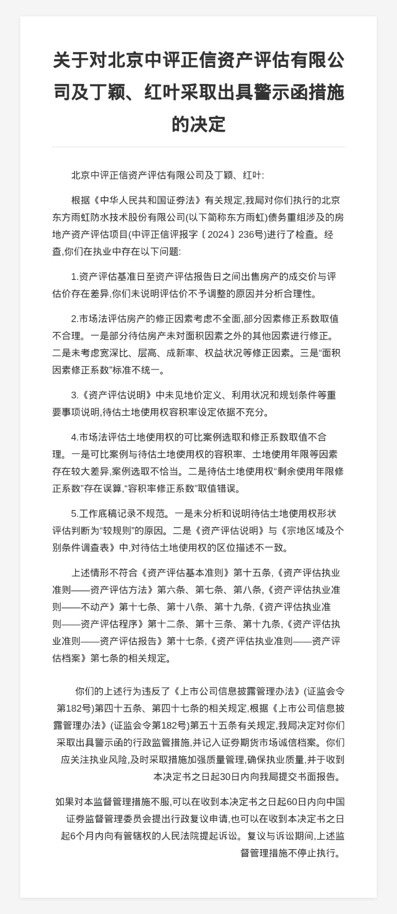
北京中评正信资产评估被出具警示函,涉房地产评估项目多项违规
来源:蓝鲸新闻
蓝鲸新闻1月23日讯,近日,北京证监局发布行政监管措施决定书,剑指北京中评正信资产评估有限公司及丁颖、红叶。
决定书显示,北京中评正信资产评估有限公司在执行北京东方雨虹防水技术股份有限公司债务重组涉及的房地产资产评估项目中,存在以下问题:
1.资产评估基准日至资产评估报告日之间出售房产的成交价与评估价存在差异,你们未说明评估价不予调整的原因并分析合理性。
2.市场法评估房产的修正因素考虑不全面,部分因素修正系数取值不合理。
3.《资产评估说明》中未见地价定义、利用状况和规划条件等重要事项说明,待估土地使用权容积率设定依据不充分。
4.市场法评估土地使用权的可比案例选取和修正系数取值不合理。
5.工作底稿记录不规范。
上述情形不符合《资产评估基本准则》《资产评估执业准则》的要求,违反了《上市公司信息披露管理办法》的相关规定。北京证监局决定对北京中评正信资产评估有限公司及丁颖、红叶采取出具警示函的行政监管措施,并记入证券期货市场诚信档案。

郑重声明:用户在财富号/股吧/博客等社区发表的所有信息(包括但不限于文字、视频、音频、数据及图表)仅代表个人观点,与本网站立场无关,不对您构成任何投资建议,据此操作风险自担。请勿相信代客理财、免费荐股和炒股培训等宣传内容,远离非法证券活动。请勿添加发言用户的手机号码、公众号、微博、微信及QQ等信息,谨防上当受骗!
评论该主题
帖子不见了!怎么办?作者:您目前是匿名发表 登录 | 5秒注册 作者:,欢迎留言 退出发表新主题
温馨提示: 1.根据《证券法》规定,禁止编造、传播虚假信息或者误导性信息,扰乱证券市场;2.用户在本社区发表的所有资料、言论等仅代表个人观点,与本网站立场无关,不对您构成任何投资建议。用户应基于自己的独立判断,自行决定证券投资并承担相应风险。《东方财富社区管理规定》