1月中旬的湖北利川,最低气温接近零度,最高气温不足10度。在龙潭社区一位老者家中,客厅中央摆放着一个四四方方的天然气烤火炉。
在利川当地,天然气烤火炉是居家必备。一台两三千元,可烧水做饭,更是为了冬季取暖。
这座地处鄂西南武陵山区腹地的“凉城”,是湖北省恩施州面积最大、人口最多的县级市,常住人口超70万。因地处海拔较高,夏季避暑游客如织,冬季寒冷,常伴降雪。保证冬季烤火炉的用气需求,是当地政府的工作重点之一。
“三四年前有供气不足的情况,停气几小时,甚至一天。”多位居民向界面新闻称,“饭煮不熟、不能做菜、洗澡也不方便。”
“现在基本没停过气”,一位在警苑小区附近的商户说,燃气宣传车天天在街上转,挨家挨户发放安全告知书。
但燃气宣传车身印着的,已不再是无利川民生天然气有限公司(下称利川民生)的标识,而是利川靓利能源有限公司(下称靓利能源)——一家成立于2023年3月、利川市财政局三级全资控股的新公司。
一场被企业称为“强制接管”、被地方政府定性为“保障民生供气”的行动,结束了民生能源(集团)股份有限公司(下称民生能源)在利川长达27年的燃气经营历史。
在湖北省利川市蓝天路2号,原民生能源办公楼顶已改头换面为靓利能源,但楼里为前者保留了三间办公室和五间员工宿舍。
在这里上班的四位民生能源员工,工作的主要内容是和利川政府对接,解决双方长达数年的纠纷。
保供危机
1998年10月24日,重庆企业民生能源通过招商引资,与恩施州政府签订《利川市城区供气工程项目投资合同书》,并于2000年成立利川民生,负责建设利川城区供气工程。
此后数年,这家鄂西地区的首家民营燃气经营企业,先后投资12亿元,在利川境内铺设长输管道347公里、城区管网1200公里,成为利川市当地最大的民营燃气企业,供气用户达12余万户。
2014年,在原十五年特许经营权到期后,双方再次续签协议,将特许经营期限延长25年,至2039年。
但一场突如其来的保供危机,中断了这一进程。
“2021、2022年冬天,12345热线收到多起投诉电话”,1月15日,利川市住建局副局长罗衢向界面新闻回忆,“老百姓怨声载道,到信访局,甚至到省委巡视组上访,信访量就有上千件”,住建局多次致函利川民生要求整改。
但在民生能源看来,这场保供危机的根源,是利川市政府不合理的气量和气价政策,导致其连年亏损。
2016年,国家开始推行阶梯气价。利川市政府在2022年将居民一档用气量定为795立方米/年。民生能源认为,这远超发改委制定的360立方米/年的量。
更为致命的是价格倒挂。
2021年,天然气价格开始上涨,尤其是2022年初俄乌冲突爆发后,气价暴涨。利川民生当年采购综合单价4.14元/立方米,应急气源最高突破10.5元/立方米。
利川市发改局于2022年11月发布《关于联动调整我市城乡居民天然气销售价格的通知》显示,一阶梯气价由2.61元/立方米调整为2.95元/立方米。
“10.5元/方的气进来,加上配气费大概12元/方,这个价让我们怎么活?”在位于重庆市江北区民生能源的办公室里,70岁的董事长薛方全情绪激动。
终端气价由采购价、管输价和配气价构成,配气价是企业唯一可获收益的部分,发改委曾要求地方政府核定独立的配气价格。民生能源财务总监凃山勇向界面新闻解释,“2018年申请核定,但截至2022年底,利川仍未落实。”
此外,民生能源“控诉”周边乡镇的气价高于其负责的城区,价差1.1元/方,形成了“同城不同价”的局面。
罗衢对此回应,湖北省作为南方城市,省文件明确采暖用气可与居民生活用气一并测算,利川因居民有烤火习惯,按国家“一档覆盖95%用户” 比例及实际情况测算,确定一档用气量,符合政策要求。
罗衢指出,一阶梯每立方米2.95元的气价,综合购气成本、税费、利润及配气成本测算得出。
“2021年和2022年冬季,利川11家燃气企业中,仅民生能源一家出现供气不足的情况。”罗衢推测,是因其2016年后资金链断裂,未能及时向上游采气厂支付气款。
“当时政府协调了相关平台公司,借给他们2000万元,让其买气,至今仍有1650万元未还。”
但民生能源认为当年全国性气荒属于不可抗力,企业已尽最大努力保供。其给出的数据显示,2020年民生公司供气6476万立方米,2021年6819万立方米,2022年7136万立方米,总体保持平衡。
“当时全国存在气压低,如武汉很多的工业用气全都停了。”薛方全称,“不是停气,是压力低”。
在极端情况下,中国燃气行业确有停气先例。
一位业内人士告诉界面新闻,此前国际气价飙升期间,部分公司存在供应不起、甚至买不到气的情况。行业的通行做法是:提前制定应急预案,报政府批准后,优先保障居民用气,对工业及商业用户实施分批、分区限气。
“但2021年全国并未出现大范围居民停气。”该人士表示,“所谓‘供气不足’若仅因资金问题,在政府协调下通常可从‘三桶油’匀出基础民生气量;若因车运无法送达等不可抗力另当别论。但单纯以‘上游供应不足或未买到气’主张不可抗力,难以成立。”
2022年12月7日,在冬季采暖用气高峰期再次到来之时,民生能源主动提出附条件交回特许经营权,要求政府接管其100多名员工,并提出其在利川境内投放的资产,可租赁给政府,但必须先签合同、后付款使用,此外,要求政府补偿其2016年至今的亏损。
2023年3月6日,政府复函同意民生能源集团交回特许经营权,并于当月底火速成立靓利能源负责接管。
但民生能源想法变了。
其认为政府拖延了三个月,在价格倒挂最严重的时期未接管,亏损近亿元,且政府对其提出的条件未作回应。此后两月多次致函利川政府,要求解决其亏损问题。
2023年5月,利川民生要求撤回上交特许经营权的申请。
“当时利川一天就亏200多万,相当于每天亏个奔驰,亏得我们没有办法,我把利川这家公司暂时交出去,等时间过了,我们再回来‘讲道理’。”薛方全给出了“舍卒保车”的策略。
但事情的走向未能如薛方全所愿。
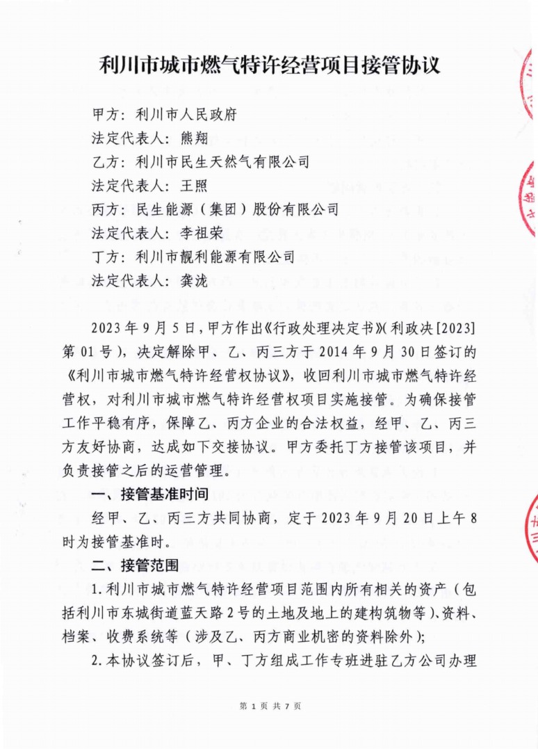
2023年9月5日,利川市政府作出一号《行政处理决定书》,正式解除利川民生公司特许经营权协议。9月18日,双方签订《利川市城市燃气特许经营项目接管协议》(下称《接管协议》),由靓利能源接管相关资产。

图片来源:利川市住建局
9月20日清晨大雨滂沱,“由政府牵头,组织了公安、住建、城管、应急等部门工作人员,对利川民生进行了接管,多辆警车、消防车排在厂门外。”据利川民生前员工郭建其向界面新闻回忆。
自此,民生能源12亿元投资形成的管网、加气站、办公楼等资产由政府接管使用,企业获得900万元资金占用费。

制图:田鹤琪
核心矛盾
看似顺利的接管背后是一场两年多的拉锯战,核心矛盾是资产补偿。
利川市住建局提供给界面新闻的《接管协议》)文件显示,特许经营权收回后,利川政府、民生能源、利川民生三方共同委托第三方机构对移交资产进行评估,由政府补偿。
此后评估陷入僵局。
罗衢称,民生能源未完整移交财务资料,后不同意按协议约定通过第三方评估补偿,要求先协商价格再评估,被政府拒绝。
薛方全对此极为不满,质疑评估的合理性,认为需先明确过错方,“公司20多年供气无过错,凭什么评估?站在什么立场评估?”
薛方全主张,利川政府需要先赔偿利川民生此前亏损的费用,合计5.2亿元。按该算法,自靓利能源接管以来已运营30个月,按每个月2300万方的气量计算,应再向其支付超过6亿元的资产占用费。
2022年9月8日,利川市住建局发函称,因供气不足,对当地平安稳定造成不良影响,要求民生能源于当年9月底完成共管账户建立,并实行预存预备资金管理机制。
两个月后,市政府召开专题办公会议,并确定利川市城市建设投资有限公司(靓利城发)为市场主体,开展临时接管运行工作。靓利城发成立于2007年,由利川市国有资本投资运营集团有限公司全资控股。

图片来源:民生能源集团
这场争议最终闹上法庭。
2024年3月6日,民生能源、利川民生曾向恩施州中级人民法院(下称恩施中院)状告利川市人民政府行政处理和继续履行《利川市城市燃气特许经营权协议》。
2024年9月2日,恩施中院驳回诉讼请求。2025年3月18日,湖北省高级人民法院作出终审判决,维持原判。
去年5月,靓利能源曾出现在恩施州2023-2025年省级上市后备“银种子”企业增补名单中,“银种子” 项目是湖北省委金融委员会办公室牵头推出的优质企业上市培育专项计划。
这一动向引发了民生能源的质疑。其怀疑政府意图通过该项目将其原先资产收归国有,谋求上市。
罗衢称当时申报“金种子”“银种子”项目时,靓利能源刚好满足申报所需的收益条件。
据罗衢介绍,靓利能源目前为政府代理经营,属临时接管过渡阶段,未取得特许经营权,待与民生公司完成补偿后,将启动特许经营权招投标。
其也强调,当前经营场所为民生能源集团移交资产,符合《燃气经营许可管理办法》中 “可租赁、借用” 的规定。
对于后续进展,罗衢表示,2025年国庆前,市长带队赴重庆与薛方全沟通评估补偿事宜,因民生公司坚持先谈价格再评估未达成一致;10月,民生能源集团领导与利川分管市领导沟通,仍未达成一致。
“政府倾向回归接管协议约定推进评估。”罗衢说,“若始终无法达成一致,将单方启动评估程序,按评估结果作出补偿决定,后续通过司法途径裁定。”
城燃之困
这场资产争夺战背后,是民生能源日益严峻的经营困境。
民生能源始建于1990年,是西部地区规模最大的跨区域大型民营企业,管网覆盖国内九省区市,管道长达5000余公里,总资产约140亿元,下辖40余家子(分)公司。
根据法院于2024年9月作出的一审判决书,利川市政府称,民生能源存在资产抵押融资贷款、涉诉案件多、法院执行标的额逾2.8亿元、拖欠国家税款达千万元及燃气设施设备存在安全隐患等。
据全国企业破产重整案件信息网,2025年7月,民生能源被申请人刘建军申请破产重整。

图片来源:全国企业破产重整案件信息网
天眼查显示,民生能源诉涉诉案件超200起,公司及其关联主体存在17起股权冻结,创始人薛方全被限制高消费,公司成为失信被执行人。
民生能源对此回应称,资产抵押融资是企业自主经营行为,资金主要用于高价购买保供气源;涉诉案件多为普通民商事纠纷,债务完全可控;税费欠缴和设施安全隐患正逐步整改,上述情形不会必然损害公共利益,不是收回特许经营权的正当理由。
“公司目前不欠银行款,整个集团负债率不到20%,负债不到20个亿。”薛方全极力强调。
利川民生事件也是国内民营燃气企业生存困境的一个缩影。
近些年来,多家民营城燃企业因资金链断裂、合规风险等问题陷入破产或重整程序。
例如,2023年11月,四川内江盛云天然气开发有限公司被债权人申请破产重整,原因系欠付管输费、材料款等执行案多年未清,资产被多轮查封,无法正常运营。
河北盛德燃气有限公司因未取得建设工程规划许可证擅自建设,被政府处罚后资金链断裂,2025年进入破产重整程序。
即便是行业头部企业,也难逃市场下行压力。
从四大城燃龙头中期业绩来看,天然气市场整体承压,接驳费收入普遍下滑。
其中,港华智慧能源 (01083.HK) 成为唯一实现净利润增长的企业,但增幅仅2%,增长动力主要来自可再生能源业务的持续发力及燃气主业利润的稳健维持;新奥能源 (02688.HK)、华润燃气 (01193.HK)、昆仑能源 (00135.HK) 净利润均出现不同程度下滑,华润燃气净利同比增速跌幅超30%。
像利川民生这类地处偏远山区的民营城燃企业,面临着更为复杂与艰难的经营环境。
卓创资讯高级天然气分析师梁英汉接受界面新闻采访时指出,在偏远山区,民营燃气企业从入场起就背负着先天不利的地理账本。
山区地形复杂,施工难度呈几何级数增加,管道等设备需要额外的运输成本,且管网维护难度大,安全风险系数高。更让企业头疼的是用户分散,还面临复杂的基层治理环境,这种高投入、低密度的“山区特色”,让天然气变成了“奢侈品”。
此外,绝大多数偏远山区没有接入国家长输管网,企业需要购买价格相对较高的LNG(液化天然气)或CNG(压缩天然气),通过槽车运输到当地气化站,再供给用户。
“这种模式的气源成本,本就高于城市管道气。但居民用气价格受到政府严格管控,不能随意调整。”
当上游气源涨价时,销售价格不能同步调整,即形成“进价高于售价”的倒挂现象。
梁英汉以2025年的市场为例,LNG价格持续低迷,看似有利于采购,但对于已经签订高价长期协议或依赖特定气源的企业来说,低价并不能直接转化为利润。
上述业内人士也对界面新闻表示,天然气行业是典型的重资产投资,需前期大量铺设管线,投资回收周期长且无法一次性回本,企业需做好长期固定资产投资准备。国家规定燃气行业资产收益率不高于7%,绝非暴利行业。
据其透露,湖北超半数的燃气企业经营艰难,即便是华润燃气、昆仑能源等巨头在当地项目也举步维艰。例如,武汉某天然气公司资产负债率已突破100%,目前仅靠母公司担保和政府协调勉强维持运转。
该人士指出,理想路径应是政企协商,通过资产收购、托管或股权合作等方式平稳过渡。“但无论如何,燃气供应的底线是不能影响居民基本生活。”
针对偏远山区城燃企业困境,梁英汉称,一方面可以开展“以城带乡”策略。部分规模型城燃公司可以用城市项目的盈利补贴山区项目,虽然整体利润率下降,但获得了更广阔的市场空间和稳定的用户基础。
在技术创新方面,一些企业开始尝试模块化、标准化的山区管网设计方案,大幅降低设计和施工成本。
同时,探索“燃气+”的多元化经营模式。企业除了供气外,还提供燃气具销售、安装、保险等增值服务,甚至结合当地资源发展现代农业、乡村旅游等关联产业,形成互补的产业生态。
(应采访对象要求,郭建其为化名)