近日,北京市市场监督管理局公示的一则股权收购案,再度搅动国内高端零售市场资本格局。博裕资本旗下瑞得时尚拿下北京八达岭精奥莱商业有限公司(以下简称“八达岭奥莱”)75%股权,与精品奥莱形成共同控制。这一动作距博裕资本收购北京SKP尚不足一年,两大标的此前同属华联集团,依托品牌、供应链及会员资源深度联动,构建起“正价+折扣”的互补业态。此番接连落子,不仅彰显博裕资本对高端零售赛道的布局,更能看出其打造“高端百货+奥莱”全场景消费生态的野心。

拟收购八达岭奥莱75%股权
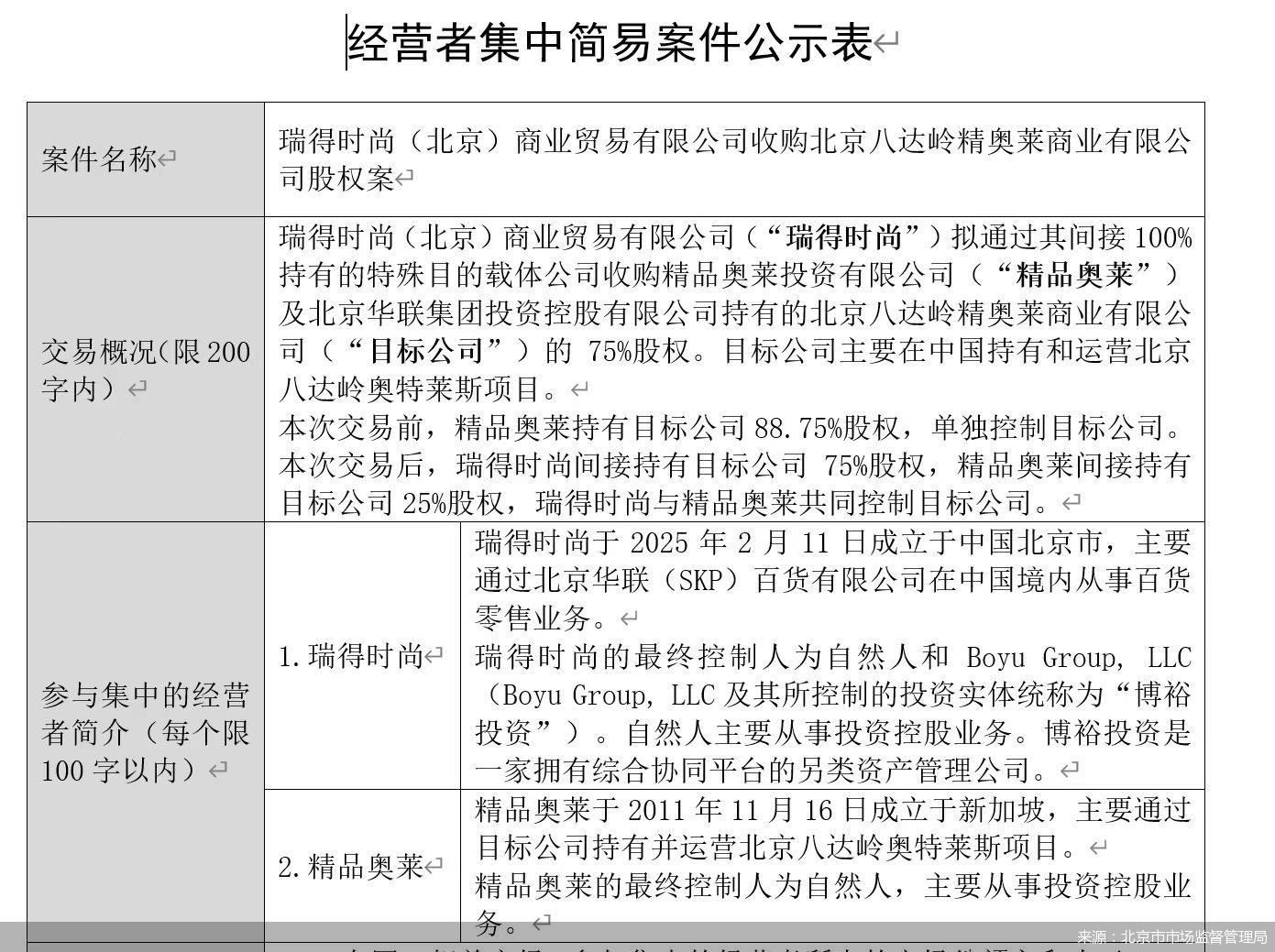
八达岭奥莱迎来了新掌舵者。根据公示信息来看,收购方为瑞得时尚(北京)商业贸易有限公司。交易前,精品奥莱投资有限公司持有八达岭奥莱88.75%股权,处于单独控制地位。交易完成后,瑞得时尚将间接持有八达岭奥莱75%股权,精品奥莱投资有限公司则间接持有25%股权,二者形成共同控制的新局面。
据介绍,瑞得时尚成立于2025年2月11日,主要业务聚焦于通过北京华联(SKP)百货有限公司,在中国境内开展百货零售业务。而瑞得时尚的最终控制人包括自然人和 Boyu Group,LLC。其中,Boyu Group,LLC及其所控制的投资实体,正是大名鼎鼎的“博裕投资”。
在八达岭奥莱股权变动前,精品奥莱投资有限公司持有八达岭奥莱88.75%股权,为单一控股股东。该公司背后与北京华联集团等存在关联,依托华联的资源与运营能力,八达岭奥莱也成为北京奥莱行业的佼佼者。
在此次收购之前,博裕资本通过旗下基金收购北京SKP最高45%的股权,交易估值达40亿至50亿美元,成为这一全球顶奢百货的重要股东。此次对八达岭奥莱的收购距离收购北京SKP不足一年时间,是博裕投资在高端零售领域的又一次重磅出击。
为高端消费品“尾货”找渠道
此次博裕资本看上八达岭奥莱,或是对高端零售战略布局的延续。公开数据显示,八达岭奥莱开业当年实现销售额18亿元;2023年销售额突破60亿元,占北京奥莱市场近45%份额;2024年八达岭奥莱营业收入约28.4亿元,利润率34%;2025年“十一”黄金周7天销售额达5.2亿元,同比增长12%,客流量62万人次。可见,若是收购八达岭奥莱,博裕资本可快速切入高端奥莱赛道,形成“高端百货+高端奥莱”全场景覆盖。
博裕收购北京SKP前,北京SKP与八达岭奥莱便密不可分。二者均为华联集团旗下核心零售资产,八达岭奥莱由华联集团联合首旅等出资设立,后经股权重组,华联通过精品奥莱投资公司持有其88.75%股权,实现单独控制;北京SKP则由华联集团与RADIANCE公司共同控制,华联持股40%。
从运营层面来看,北京SKP为八达岭奥莱提供强大的奢侈品品牌资源背书,助力其引入 LV、Gucci等一线品牌,且多为直营模式。此前北京商报记者走访八达岭奥莱时获悉,八达岭奥莱的货品大多来源于北京SKP,是SKP体系内消化奢侈品牌过季库存、副线产品的重要渠道,二者形成“正价+折扣”的货品互补,共同提升品牌在京市场渗透率。
近年来,博裕资本在消费、零售领域进行了多笔标志性投资。据北京商报记者不完全统计,近年来,除了八达岭奥莱和北京SKP外,2025年11月,博裕资本与星巴克成立合资公司,收购了星巴克在华零售业务至多60%的股权,即星巴克保留40%股权。此举旨在为星巴克中国植入“本土化操作系统”,以应对激烈的市场竞争。
博裕资本的投资组合涵盖超过200家企业,例如通过司法拍卖及要约收购获得金科服务实控权;作为基石投资者向蜜雪冰城注入资金。不仅是消费领域,博裕资本领投微远基因3亿元D轮融资,并参与AR科技公司致敬未知的Pre-A轮融资。
资本营造高端消费闭环生态
奥莱业态似乎成为资本“重仓”的领域。中国百货商业协会发布的“中国奥莱业态发展的五大趋势展望”中提到,优质奥莱项目作为底层资产申报消费基础设施REITs,有助于公司打通商业重资产“投融管退”全链条,盘活存量资产、优化资本结构,助力企业进入良性循环。
报告中指出,与其他商业业态相比,奥特莱斯凭借“名品+折扣”的经营模式,能够有效贴合不同经济周期下的消费需求,拥有更广泛的消费群体支撑,具有较强的抗周期属性。
新消费领域评论员付一夫表示,从投资动作来看,博裕资本长期看好中国高端消费市场增长潜力,通过布局稀缺性零售资产获取稳定现金流与资产增值。博裕资本可以通过收购八达岭奥莱整合高端零售资源,例如打通供应链或品牌资源等。同时,在消费升级背景下,通过资本运作重塑零售格局,从财务投资转向产业深耕,寻求对高端零售基础设施的长期控制力与定价权。
付一夫认为,博裕资本的目标可能是构建多层次的高端零售生态,但全业态覆盖需克服运营复杂度,关键在于能否实现资源互通而非简单资产堆积。随着消费市场进入存量竞争,资本通过收购核心零售资产,从财务投资转向产业整合,旨在控制流量入口、供应链及品牌资源,从而影响行业格局。博裕等机构的野心不仅是短期回报,更是通过长期运营与资源整合,塑造高端零售生态,提升资产价值与行业话语权。
华联集团也在借机资源变化而调整经营定位。付一夫认为,未来,华联集团或将强化运营能力与品牌差异化,避免同质化竞争。这反映了从“规模扩张”到“精细化运营”的战略转变。该集团的转向确实暗示其更看好社区模型的增长潜力与自身运营优势,但二者并非完全替代,而是对不同消费场景的互补布局。华联需要资金投至社区商业板块,优化资产结构。奥莱为重资产项目,需持续投入升级,而博裕资本可提供资本与资源支持。