天津国安盟固利新材料被责令改正,涉财报信息披露违规
来源:蓝鲸新闻
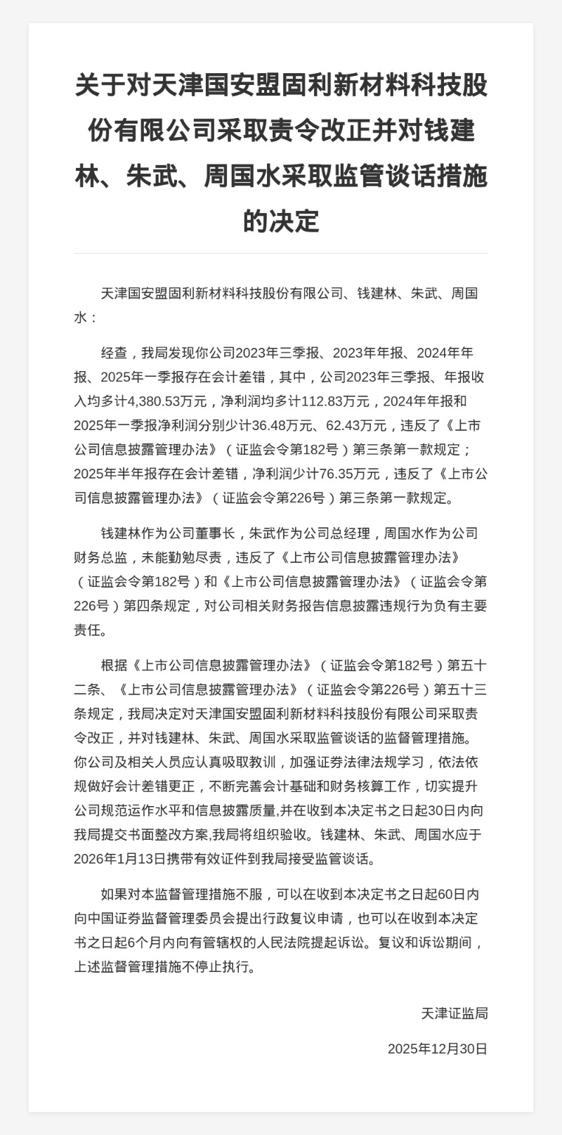
蓝鲸新闻1月22日讯,近日,天津证监局发布行政监管措施决定书,剑指天津国安盟固利新材料科技股份有限公司、钱建林、朱武、周国水。
决定书显示,天津国安盟固利新材料科技股份有限公司2023年三季报、2023年年报、2024年年报、2025年一季报存在会计差错,其中,公司2023年三季报、年报收入均多计4,380.53万元,净利润均多计112.83万元,2024年年报和2025年一季报净利润分别少计36.48万元、62.43万元;2025年半年报存在会计差错,净利润少计76.35万元。
以上行为违反了《上市公司信息披露管理办法》的规定。钱建林作为公司董事长,朱武作为公司总经理,周国水作为公司财务总监,未能勤勉尽责,对公司相关财务报告信息披露违规行为负有主要责任。
对此,天津证监局决定对天津国安盟固利新材料科技股份有限公司采取责令改正,并对钱建林、朱武、周国水采取监管谈话的监督管理措施。

郑重声明:用户在财富号/股吧/博客等社区发表的所有信息(包括但不限于文字、视频、音频、数据及图表)仅代表个人观点,与本网站立场无关,不对您构成任何投资建议,据此操作风险自担。请勿相信代客理财、免费荐股和炒股培训等宣传内容,远离非法证券活动。请勿添加发言用户的手机号码、公众号、微博、微信及QQ等信息,谨防上当受骗!
评论该主题
帖子不见了!怎么办?作者:您目前是匿名发表 登录 | 5秒注册 作者:,欢迎留言 退出发表新主题
温馨提示: 1.根据《证券法》规定,禁止编造、传播虚假信息或者误导性信息,扰乱证券市场;2.用户在本社区发表的所有资料、言论等仅代表个人观点,与本网站立场无关,不对您构成任何投资建议。用户应基于自己的独立判断,自行决定证券投资并承担相应风险。《东方财富社区管理规定》