方源资本收购吉香居92%股份
来源:每日经济新闻
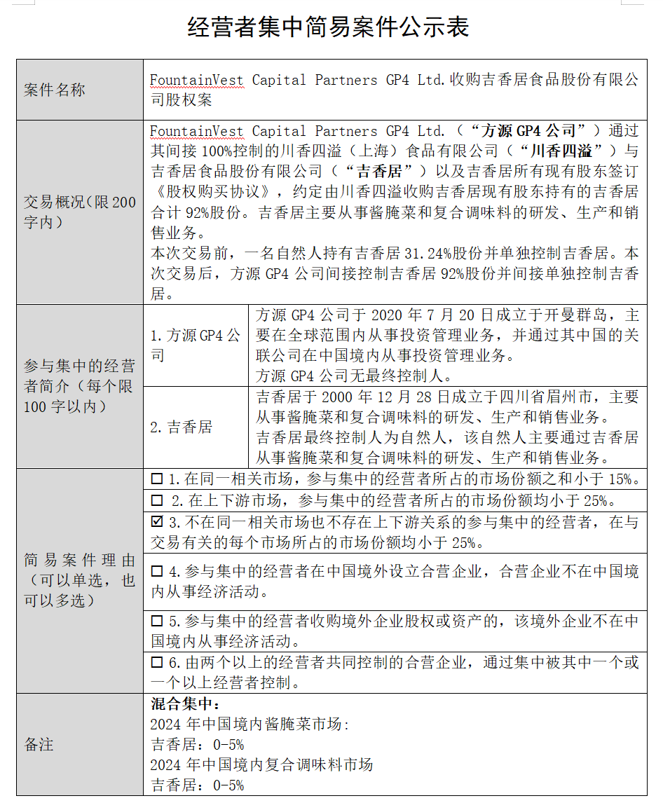
每经AI快讯,重庆市市场监管局官网1月20日公示的经营者集中简易案件显示,方源资本旗下主体FountainVestCapitalPartnersGP4Ltd.(方源GP4公司)对外披露经营者集中简易案件公示,宣布将通过其全资子公司“川香四溢”收购酱腌菜及复合调味料企业吉香居92%的股权。
本次交易前,一名自然人持有吉香居31.24%股份并单独控制吉香居,交易后,方源GP4公司间接控制吉香居92%股份并间接单独控制吉香居。


郑重声明:用户在财富号/股吧/博客等社区发表的所有信息(包括但不限于文字、视频、音频、数据及图表)仅代表个人观点,与本网站立场无关,不对您构成任何投资建议,据此操作风险自担。请勿相信代客理财、免费荐股和炒股培训等宣传内容,远离非法证券活动。请勿添加发言用户的手机号码、公众号、微博、微信及QQ等信息,谨防上当受骗!
评论该主题
帖子不见了!怎么办?作者:您目前是匿名发表 登录 | 5秒注册 作者:,欢迎留言 退出发表新主题
温馨提示: 1.根据《证券法》规定,禁止编造、传播虚假信息或者误导性信息,扰乱证券市场;2.用户在本社区发表的所有资料、言论等仅代表个人观点,与本网站立场无关,不对您构成任何投资建议。用户应基于自己的独立判断,自行决定证券投资并承担相应风险。《东方财富社区管理规定》