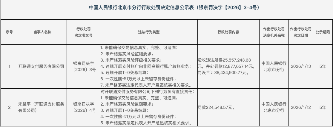
1月21日,中国人民银行北京市分行公布的最新行政处罚公示信息显示,开联通支付服务有限公司(下称“开联通支付”)因违规开展T+0交易结算等七项违法违规行为,被没收违法所得2555.72万元,并处罚款1287.77万元,罚没合计3843.49万元。

开联通支付的7项违法行为类型包括:1.未能确保交易信息真实、完整、可追溯;2.未严格落实风险监测要求;3.未严格落实风险评级相关要求;4.违规开展支付账户向非同名银行账户转账业务;5.违规开展T+0交易结算;6.一次性购卡1万元以上未留存身份证件;7.未严格落实法定代表人开户意愿核实相关要求。
同时,该公司宋某平因对五项违法违规行为负有直接责任,被罚22.45万元。包括未能确保交易信息真实、完整、可追溯;未严格落实风险监测要求;违规开展T+0交易结算;一次性购卡1万元以上未留存身份证件;未严格落实法定代表人开户意愿核实相关要求。
值得一提的是,这已是该公司去年以来第二次收到中国人民银行罚单。
早在2025年2月8日,开联通支付就曾因“与身份不明的客户进行交易”“未按规定履行客户身份识别义务”等三项违法行为被处罚款118.85万元;时任公司总经理徐某祺也被罚款10.83万元。
官网介绍,开联通支付服务有限公司成立于2010年,注册资金1亿元,是国内首批27家获得中国人民银行颁发《支付业务许可证》的非银行支付机构之一,并于2021年成功续展,有效期延至2026年5月。公司主要业务包括预付卡发行与受理(全国)、互联网支付、跨境支付、企业支付解决方案定制等。
据中国执行信息公开网信息,开联通支付目前可被查询的被执行信息有数十条。而根据国家税务总局北京市朝阳区税务局去年发布的相关公告,开联通支付还因为欠增值税、城市维护建设税等税款被催缴。
就在不久前,今年1月6日,开联通支付发布系统故障升级维护告知书称,在系统日常维护中,发现系统突发故障,该故障导致持卡人无法刷卡消费,商户无法按期结算。