2026年1月15日,广东高义包装科技股份有限公司(下称“高义包装”)完成了对北交所首轮问询函的回复,在历经了从深交所到北交所的多次辗转后,其上市进程再度迎来关键节点。从其业绩表现来看,公司营收从2022年的9.34亿元增长至2024年的14.11亿元,年复合增长率超过20%,展现出较强的增长势头。2025年上半年,营收也达到了7.79亿元。
从招股书和首轮问询中可以发现,高义包装所在的纸质印刷包装行业,本质上是一个依附型、重资产、中低壁垒的制造业,虽然公司希望通过“一站式解决方案”“创意设计”“全球化布局”等方式打造出高端制造企业,实际上其商业模式的核心仍与下游核心大客户的产能配套与供应链相绑定,即通过和硕等大型电子制造服务商,间接为微软等终端品牌供货。这种模式让公司深度嵌入了以微软Xbox游戏机为代表的消费电子供应链,但也导致了其业绩很大程度上受制于少数大客户。
大客户“震波”与自救
从经济学角度来看,包装需求属于典型的“衍生需求”,高义包装的订单量取决于Xbox游戏机、Beats耳机等下游终端产品的出货量,这导致的结果是,一旦下游客户自身的增长停滞,公司难以依靠自身实现进一步渗透。
与此同时,受到宏观经济的影响,消费电子行业本身就存在强周期性,比如2023年开始微软宣布停止生产和销售Microsoft品牌的电脑配件,旨在将硬件重心放在高利润的Surface品牌,这带来的结果是公司向微软销售收入的下滑,报告期内分别为2.75亿元、1.84亿元、1.31亿元和8109万元;另外,由于绿山对其代工厂的订单逐步从泰国转移至马来西亚等地,导致泰国区域对公司采购额出现下滑,报告期内公司在泰国地区的收入分别为4998万元、2889万元、1739万元和790万元。

为了对冲核心客户调整带来的风险,高义包装正努力开拓“第二曲线”,公司积极开发白酒、小家电等国内消费电子与快消品市场,2024年境内收入占比提升至57.58%,主要受益于对徕芬等国内品牌销售的上升。这一转型虽初见成效,但新领域的竞争格局、客户黏性以及盈利能力,能否完全填补潜在的大客户订单缺口,仍有待市场检验。
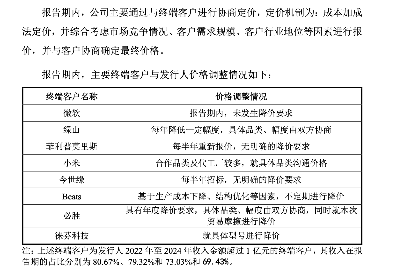
在定价权上,公司表示品牌方的供应链总是需要经过漫长且严格的验厂认证,为了供应链安全和质量稳定性,品牌方不会轻易更换供应商,而公司的全球化交付网络更是构成了相比于国内中小型包装厂的独特优势,因此公司具备一定的定价能力。但实际上,作为中游制造企业,公司最主要的成本来自于白卡纸、双胶纸等直接材料,而纸张价格受到全球木浆周期性波动的影响比较大,一旦成本上涨,公司需要与强势的大客户进行定价协商,材料成本的转移存在一定困难。

收入确认方式之辩
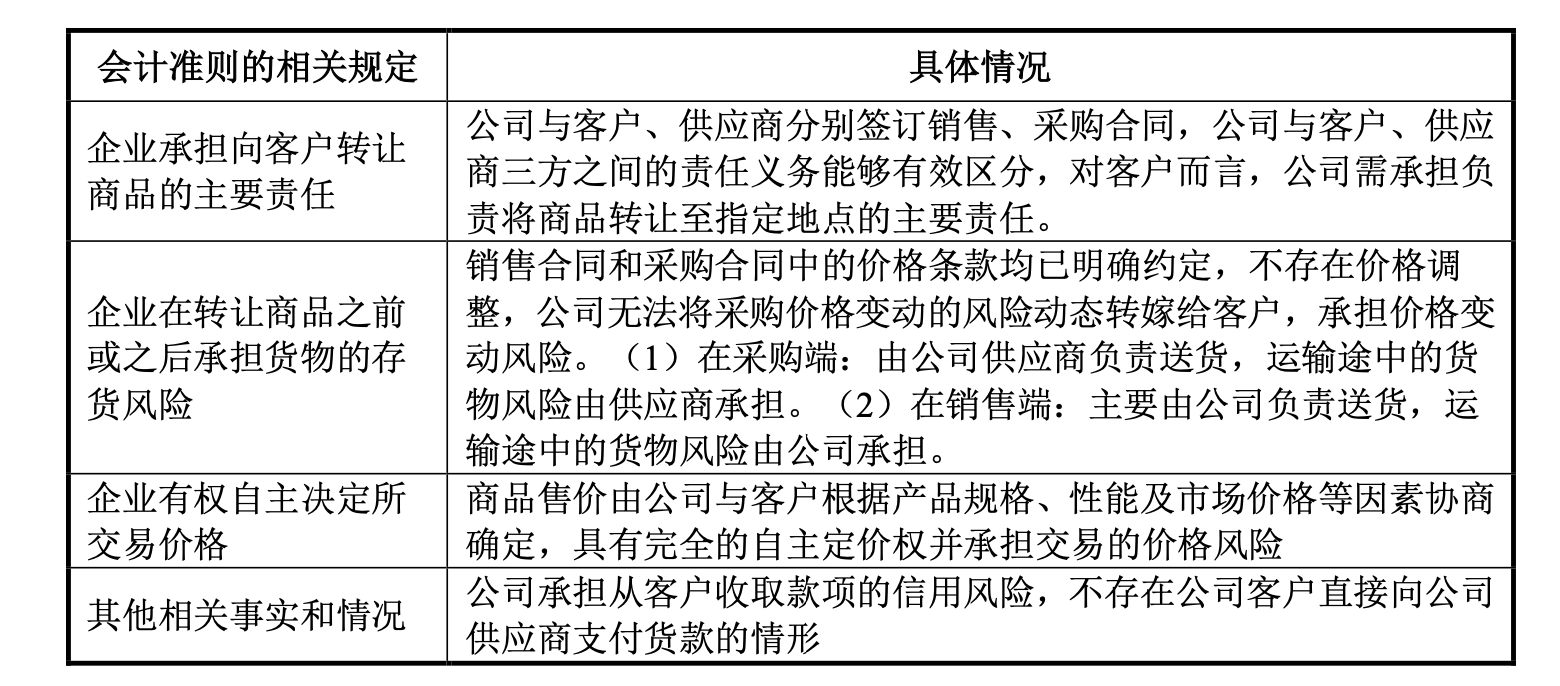
北交所在问询中重点关注了高义包装“一站式采购”业务的收入确认方式,其核心在于判断公司在此类交易中属于“主要责任人”按总额法确认收入,还是“代理人”按净额法确认收入,这对公司的营收规模、毛利率等关键财务指标有根本性影响。
所谓“一站式采购”,是指客户在采购高义包装自产的彩盒时,还需要纸箱、纸托、标签、泡棉等辅助材料,高义包装并不生产这些材料,而是向第三方采购并转手卖给客户。2022年到2024年间,一站式采购分别为公司提供的收入为1.25亿元、1.96亿元和2.41亿元,占主营业务收入的比重分别是13.36%、18.17%和17.09%。

也就是说,如果“一站式采购”业务被认定为“代购”,公司的年营收可能会出现1.5亿-2亿元的缩水,这对于追求高增长的IPO企业无疑是沉重的打击,并且公司同时还将面对诚信折价的风险。
按照企业会计准则,判断的关键在于公司是否在客户获得相关商品控制权之前控制了该商品,高义包装在回复中解释,其“一站式采购”是根据客户需求,自主外购辅助包装成品并直接销售,公司声称,在此过程中,其承担了存货风险,拥有对产品的自主定价权,并独立管理与供应商的结算,因此符合按总额法确认收入的条件。

面对高义包装的回应,北交所在二轮问询中可能会继续追问;这一问询本身表明,监管层对高义包装业务实质与财务呈现的匹配性持有审慎态度,以防止收入虚增。
海外扩张的冒险
招股书显示,高义包装的海外收入占比较高,2022年到2024年间分别占到了58.45%、46.63%和42.42%,其中东南亚更是海外布局的重点,占比分别为25.72%、27.33%和30.70%。对于高义包装来说,海外布局一方面构建了全球化产能布局,实现了业务市场拓展,另一方面也将面临跨国管理成本的增高以及地缘政治风险的切实冲击,同业案例也显示,美国对中国相关产品加征的累计高额关税及反倾销调查,已对企业海外毛利率造成显著压力。
在首轮问询中,北交所关注到了“废料销售”的问题,并且提问其是否涉及现金交易或个人账户收款。之所以出现这样的担忧,是因为在包装行业,废纸边角料的销售总是成为现金流的灰色地带,废料销售产生的收入容易被用于体外支付回扣、调节利润或虚增收入。
对此,公司在回复中披露,报告期内废料收入分别为871万元、774万元、886万元和502万元,其中少量现金收款主要由于国外子公司将废料出售给小型废品收购站,对方直接用现金付款所致,不存在个人账户收付款,废料收入均已入账。

面对海内外市场的不确定性,高义包装仍选择继续进行产能扩张,虽然公司宣称“产能不足制约了发展”,但《财中社》发现,公司产能利用率从2022年的81.10%降至2024年的72.27%,2023年甚至跌至69.93%,并不存在产能不足的问题。
与此同时,公司借款大幅增加。2022年末,公司短期借款1000万元,一年内到期的非流动负债2733万元,长期借款为零,2024年却分别升至1.11亿元、3292万元、3.88亿元,但公司2022年和2024年年末的货币资金分别为1.45亿元和1.14亿元,可见公司有息负债呈现增长态势,但货币资金未有相应的增长,反而有所下滑。
在这样的背景下,本次IPO募资的5.8亿元中,仍有3.71亿元计划用于“东莞智能包装生产建设项目”。这种“产能利用率不足但大幅举债扩产”的模式,引发了市场对其未来产能消化能力和财务稳健性的担忧。
高学历人才不足
高义包装的股权结构呈现典型的家族控制特征。实际控制人任志生直接持股44.60%,其子任柏宾和配偶王雪梅各持有9.84%股份,通过高萍合伙和高儒合伙两个持股平台,任氏家族合计掌控了73.47%股份。另外,公司股东高艺合伙的部分合伙人也与任志生存在亲属关系,任春华、任贤忠、任贤喜、任雪辉为其兄弟的子女,王冬梅、王红梅、王俊桦为其妻子的兄弟姐妹,这种家族集中持股的结构也引发了对于中小股东利益保护机制的担忧。

更引人关注的是公司的员工构成,截至2024年末,公司大专及以下学历员工占比高达89.20%,而本科和硕士及以上学历员工占比分别仅为10.21%和0.59%,研发人员占比为6.64%。对于一家现代化制造企业来说,高义包装的人才结构与其“国家高新技术企业”的定位及包装行业日益提升的自动化、智能化需求相比,显得不太匹配,这也可能成为其长期创新能力和管理效率提升的瓶颈。

对于投资者而言,高义包装的未来将取决于几个关键问题的解答:能否成功实现客户结构的实质多元化;能否以合理的节奏消化新增产能,避免陷入沉重的财务负担;以及,能否真正完善公司治理,吸引并留住高素质人才,为可持续发展奠定基础。