持续加码AI投资布局!
1月20日,上海浦东正式发布《浦东新区推进张江人工智能创新小镇建设工作方案》(简称《建设方案》)。根据《建设方案》,浦东将推进张江人工智能创新小镇加速打造世界级人工智能产业集群,建设具有全球影响力的垂类应用创新集聚高地。

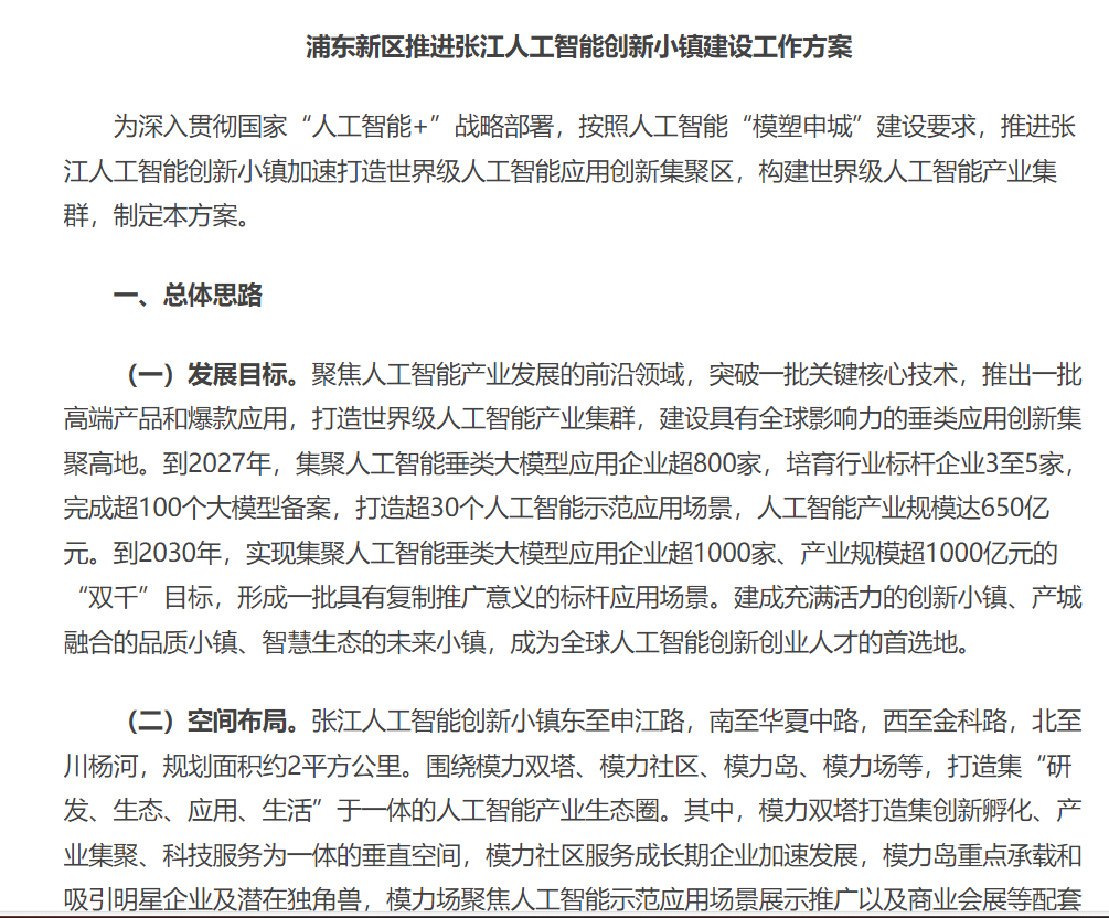
张江人工智能创新小镇位于张江科学城核心区域,规划面积约2平方公里,围绕模力双塔、模力社区、模力岛、模力场等,打造集“研发、生态、应用、生活”于一体的人工智能产业生态圈。其中,模力双塔打造集创新孵化、产业集聚、科技服务为一体的垂直空间,模力社区服务成长期企业加速发展,模力岛重点承载和吸引明星企业及潜在独角兽,模力场聚焦人工智能示范应用场景展示推广以及商业会展等配套服务。
《建设方案》透露,到2027年,张江人工智能创新小镇将集聚人工智能垂类大模型应用企业超800家,培育行业标杆企业3至5家,完成超100个大模型备案,打造超30个人工智能示范应用场景,人工智能产业规模达650亿元。到2030年,实现集聚人工智能垂类大模型应用企业超1000家、产业规模超1000亿元的“双千”目标,形成一批具有复制推广意义的标杆应用场景。建成充满活力的创新小镇、产城融合的品质小镇、智慧生态的未来小镇,成为全球人工智能创新创业人才的首选地。
为达到上述目标,《建设方案》透露,浦东将完善人工智能企业培育体系,建立早期优质项目发现机制,发挥大赛活动、耐心资本和应用场景牵引作用,吸引具有成长潜力的企业落地。建立高成长企业储备库,强化金融赋能、创新协同、空间保障、示范应用,助力优质企业2年成长为瞪羚企业、3年成长为独角兽企业。
做强人工智能产业朋友圈方面,浦东将深化与专业投资机构合作,广泛对接人工智能企业和机构,建立项目筛选和落地的快速响应机制。在强化人工智能基金赋能方面,浦东将发挥上海三大先导产业母基金、引领区基金等作用,加强未来产业基金与高校院所联动。设立20亿元种子基金,聚焦垂类模型、具身智能等方向,投早投小。提升天使基金直投比例,布局概念验证、高质量孵化等子基金。推动设立CVC基金、并购基金、S基金,赋能成长期、成熟期企业发展。依托张江人工智能创新小镇链接基金,集聚海内外优秀创业者,培育独角兽项目。
其中,去年7月召开的2025世界人工智能大会期间,浦东AI种子基金已正式发布,总规模20亿元,首期规模5亿元,是聚焦种子轮阶段,专注投资创新人才、前沿技术的国资创投基金。当时,基金管理人浦东创投集团与18家公司进行种子基金投资项目签约。
证券时报记者从浦东创投集团获悉,浦东AI种子基金聚焦人工智能领域垂类模型赛道,目前已完成专家评审9批次93个项目,加速推动基础研究向产业应用转化。
张江人工智能创新小镇链接基金也已在去年9月举行的张江人工智能创新小镇推介会上正式发布。据悉,该基金由高瓴创投与浦东创投集团联合发起,旨在链接孵化海内外优秀创业者,完善张江AI小镇生态,培育AI独角兽项目。
《建设方案》还透露,张江人工智能创新小镇还将打造人工智能创新功能平台,建设人工智能实验室、新型研发机构以及概念验证、中试熟化、技术成果转化、公共技术服务等平台,探索“实验室公司”新模式。加快算力基础设施布局,打造智能算力公共服务平台,建设智算中心和算力调度中心。深化语料数据开发利用,支持行业可信数据空间建设,打造国家级数据要素集聚区。
来源:创业资本汇