太平洋财险广东多个分支共被罚199万,涉多项违规
来源:蓝鲸新闻
蓝鲸新闻1月13日讯,近日,广东金融监管局开出多张罚单,剑指太平洋财产保险股份有限公司多家分公司及相关责任人。
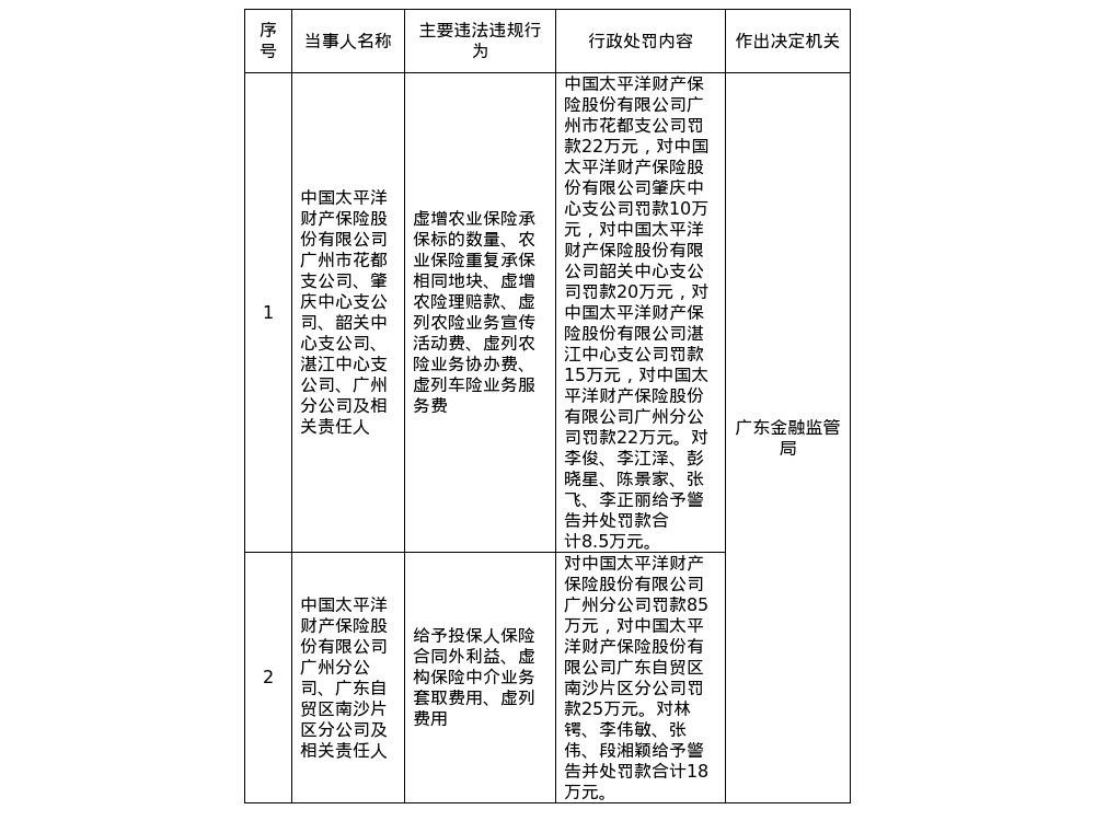
罚单显示,中国太平洋财产保险股份有限公司广州市花都支公司、肇庆中心支公司、韶关中心支公司、湛江中心支公司、广州分公司的主要违法违规行为是:虚增农业保险承保标的数量、农业保险重复承保相同地块、虚增农险理赔款、虚列农险业务宣传活动费、虚列农险业务协办费、虚列车险业务服务费。
针对以上问题,广东金融监管局对中国太平洋财产保险广州市花都支公司罚款22万元,对肇庆中心支公司罚款10万元,对韶关中心支公司罚款20万元,对湛江中心支公司罚款15万元,对广州分公司罚款22万元。对李俊、李江泽、彭晓星、陈景家、张飞、李正丽给予警告并处罚款合计8.5万元。
此外,中国太平洋财产保险股份有限公司广州分公司、广东自贸区南沙片区分公司的主要违法违规行为是:给予投保人保险合同外利益、虚构保险中介业务套取费用、虚列费用。
针对以上问题,广东金融监管局对中国太平洋财产保险股份有限公司广州分公司罚款85万元,对广东自贸区南沙片区分公司罚款25万元。对林锷、李伟敏、张伟、段湘颖给予警告并处罚款合计18万元。

郑重声明:用户在财富号/股吧/博客等社区发表的所有信息(包括但不限于文字、视频、音频、数据及图表)仅代表个人观点,与本网站立场无关,不对您构成任何投资建议,据此操作风险自担。请勿相信代客理财、免费荐股和炒股培训等宣传内容,远离非法证券活动。请勿添加发言用户的手机号码、公众号、微博、微信及QQ等信息,谨防上当受骗!
评论该主题
帖子不见了!怎么办?作者:您目前是匿名发表 登录 | 5秒注册 作者:,欢迎留言 退出发表新主题
温馨提示: 1.根据《证券法》规定,禁止编造、传播虚假信息或者误导性信息,扰乱证券市场;2.用户在本社区发表的所有资料、言论等仅代表个人观点,与本网站立场无关,不对您构成任何投资建议。用户应基于自己的独立判断,自行决定证券投资并承担相应风险。《东方财富社区管理规定》