财联社1月13日讯一纸私募罚单,处罚内容占近半篇。细节之中,皆是红线。
山东证监局最新披露,针对利得资本违反私募法规行为,现已调查、办理终结,该私募及实控人李兴春均未提出陈述、申辩意见,也未要求听证。

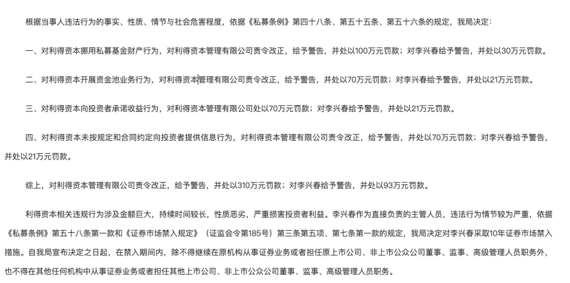
综合来看,针对挪用私募基金财产、开展资金池业务、承诺收益、信披不合规的四大违规事实,该局决定对利得资本责令改正,给予警告,并罚款310万元;对李兴春给予警告,并罚款93万元。
鉴于利得资本相关违规行为涉及金额巨大,持续时间较长,性质恶劣,严重损害投资者利益。时任法定代表人、总经理李兴春作为直接负责的主管人员,决策组织或放任利得资本上述违规行为,违法行为情节较为严重。依据相关规定,该局还对李兴春采取10年证券市场禁入措施。
从罚单披露的违规行为来看,利得资本实际上构建了一条环环相扣的违规链条:先以承诺固定收益吸引资金,再将资金归入资金池进行混同运作,继而挪用至实控人控制的关联企业,用于自融或兑付既有债务,并通过刻意隐瞒关键信息来掩盖整体操作。
早在2025年6月,山东证监局已就多达十二项的违规行为,对利得资本采取责令改正的行政监管措施,要求该私募切实采取有效措施进行整改,并限期提交书面整改报告,同时向李兴春出具警示函。值得注意的是,这十二项违规行为几乎覆盖了私募基金运作的全链条。
资金腾挪路径曝光,四项违规各有重罚
山东证监局指出,利得资本存在四项违法事实,并依据每项违规行为,作出相应处罚。
针对利得资本挪用私募基金财产行为,该局对利得资本责令改正,给予警告,并罚款100万元;对李兴春给予警告,并罚款30万元。
据查,利得资本为利得盈1号资管计划的基金管理人。上海上行实业有限公司(以下简称:上海上行)、上海仕芥实业有限公司(以下简称:上海仕芥)、上海冶萱实业有限公司(以下简称:上海冶萱)均为利得资本实控人李兴春实际控制的公司。2024年8月9日至2025年3月27日,利得资本将利得盈1号资管计划所募资金转账至上海上行银行账户,最终用于兑付上海仕芥、上海冶萱发行的非标准化债务融资产品。
针对利得资本开展资金池业务行为,对利得资本责令改正,给予警告,并罚款70万元;对李兴春给予警告,并罚款21万元。
罚单显示,利得资本开展具有滚动发行、分离定价、期限错配等特征的资金池业务。2024年7月至2025年1月,利得资本以利得盈1号资管计划所募资金向投资者支付本金及投资收益;投资者所获投资收益与该产品份额净值或名义投资标的实际收益无关;且可赎回期限与名义投资标的投资期限不匹配。
针对利得资本向投资者承诺收益行为,对利得资本罚款70万元;对李兴春给予警告,并罚款21万元。
山东证监局指出,2024年7月至2025年1月,利得资本根据赎回期限、客户类型等为利得盈1号资管计划制定了年化3.9%-5.9%不等的“业绩比较基准”,销售人员通过宣传材料向投资者承诺按该基准兑付收益,相关基准同时载明于申购赎回申请表,且实际赎回时也按此执行。
针对利得资本未按规定和合同约定向投资者提供信息行为,对利得资本责令改正,给予警告,并罚款70万元;对李兴春给予警告,并罚款21万元。
利得资本法定代表人于2025年5月21日发生变更,利得盈1号资管计划与上海上行之间发生重大关联交易事项均属于《私募投资基金监督管理暂行办法》规定的“可能影响投资者合法权益的其他重大信息”,利得资本未及时向投资者进行信息披露;另外,利得资本未按合同约定,向投资披露利得盈1号资管计划2024年年报及2024年三季度至2025年二季度净值报告。
此前被曝十二项违规,关联私募风控负责人缺位
7个月前,山东证监局已向利得资本及实控人李兴春采取行政监管措施,同时通过罚单披露了该私募存在的十二项违规行为:
一)以虚假、片面、夸大等方式进行宣传推介;二)向投资者承诺保本保收益;三)委托不具有基金销售业务资格的单位和个人从事私募基金募集活动;四)未严格履行风险揭示程序;五)未审慎核验投资者出具的收入证明文件的真实性;六)未与部分投资者签订私募基金合同;七)挪用私募基金财产;八)开展资金池业务;九)未完整妥善保管私募基金投资者适当性管理资料以及私募基金投资交易记录、基金投资运作、决策过程与交易性指令性文件;十)未按要求向投资者进行信息披露;十一)未在中基协会及时填报并定期更新管理人从业人员的有关信息;十二)向该局报送的材料存在虚假记载。

中基协红字提示,利得资本未托管私募证券基金未按期提交审计报告已整改。另外,该私募还存在异常经营、逾期未清算基金、长期处于清算状态基金。
作为一家私募证券投资基金,利得资本成立于2009年11月,2014年5月完成登记。注册及实缴资本均为2.4亿元,登记在册的全职员工共7人,在管规模区间为5-10亿元,机构信息最后更新时间是去年12月。
利得资本由利得科技有限公司(以下简称:利得集团)全资控股。官网显示,利得集团成立于2008年。通过控股私募、基金销售等多家持牌机构,参股公募子公司、公募基金,利得集团旨在打造“全牌照”架构,李兴春同时担任多家关联机构要职。
2011年10月,上海利得基金销售有限公司成立,次年8月获批基金销售资质;2013年7月,利得集团参股华富基金资管子公司上海华富利得;2014年10月又参股西部利得。
据天眼查,利得集团股东包含ST晨鸣等11家主体,其中ST晨鸣已被列为失信被执行人,并被采取限制高消费措施。
中基协披露,利得资本关联3家私募机构,其中2家股权类私募,即利得股权投资管理有限公司(以下简称:利得投资)、上海利得山金资产管理有限公司(以下简称:利得山金资产),还有1家其他私募投资基金利得资产管理有限公司(以下简称:利得资产)。这其中,利得山金资产由利得集团、山金金控分别持股60%、40%;其余2家私募均是利得集团全资控股子公司。利得山金资产、利得资产的法定代表人兼董事长都是李兴春。
值得注意的是,同利得资本一样,利得山金资产、利得投资均无登记在册的合规风控负责人、信息填报负责人。
作为利得集团的核心管理者,李兴春的职业生涯深度绑定集团资产管理业务布局。
从履历看,进入金融行业前,李兴春先后就职于江西新余食品联合总公司、江西新余物资局日汽公司、上海携程商务有限公司。2003年2月担任开封证券董事长,自此开始证券投资从业生涯。之后,李兴春又历任西部控股总裁、利得集团董事长,并自2008年9月担任利得资本董事长、总经理至今,期间还曾担任利得基金销售、利得金融服务执行董事以及西部利得基金董事等。
值得一提的是,利得资本曾尝试设立公募基金未果,证监会反馈意见直指关联方股东资质缺陷、合规风险等深层问题,揭示了监管对资本真实性与持续经营能力存疑、历史罚单造成的合规信任危机、集团化运作存在的治理结构缺陷。