承载着不少80、90后童年记忆的金帝巧克力,因一则疑似“擦边”的营销内容陷入舆论漩涡。
近日有网友发现,金帝此前在小红书平台投放的一则金色小熊巧克力推广内容中,出现“小熊变大?是你能握住了!”的文案,该表述被指暗含低俗暗示,引发消费者不适与争议。
网友普遍认为,此类文案借助谐音玩梗触碰营销边界,尤其作为面向大众消费群体的食品品牌,该表述极不妥当,甚至有家长直言“不敢给孩子购买”。
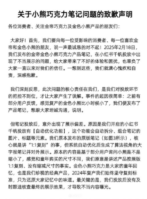
针对争议,金帝巧克力于1月12日中午率先发布致歉声明,表示因为开启的小红书千帆投放有“自动优化功能”,这个功能会自动拆分、组合笔记的图片、标题等元素,导致系统自动优化后生成了算法视角的大字报笔记并对外展示。投放后展示偏差,金帝未及时跟进,导致不当内容曝光,并强调初衷是回应消费者对复产品牌经典金色小熊巧克力“尺寸变小”的质疑,表明产品按原版1:1复刻的事实。

事发后,品牌方设置了相关内容隐藏,团队已在第一时间反省这个做法,并宣布立即暂停金色小熊巧克力相关的所有小红书千帆投放,组建专项团队排查投放系统风险,建立营销内容全流程审核机制。
然而,这份致歉不仅没平息争议,反而让质疑声愈演愈烈。网友们普遍不认可“系统自动优化”的说法,纷纷吐槽这是“甩锅AI”。
当日傍晚,金帝巧克力撤下了首版声明,紧急发布第二版致歉,进一步强调争议图片系系统自动生成,既非人工撰写,也非AI制作,投放流程中无法监测该内容,甚至喊话平台为其作证。

此外,针对评论区“男运营发布不当内容”的猜测,品牌特别说明账号运营者为女性,不存在不尊重女性的表述。
记者注意到,此次争议对金帝巧克力的品牌信誉造成直接冲击。在致歉声明评论区,不少消费者表示“已删除购物车”“取关品牌”,原本的“童年情怀”营销红利转化为负面劝退效应。
公开资料显示,金帝巧克力前身为1990年成立的中粮金帝食品(深圳)有限公司,曾是国产巧克力头部品牌。2016年被好邻居股份收购重组,2024年重启复兴计划,核心策略便是唤醒消费者的“童年记忆”。