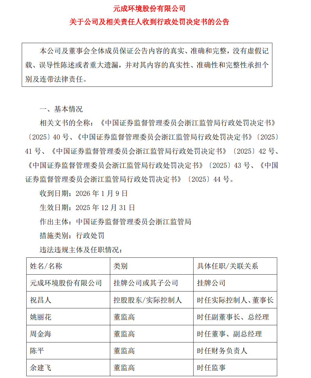
2026年1月9日,退市公司元成5(原“*ST元成”“元成股份”)公告称,公司及相关责任人收到浙江证监局下发的行政处罚决定书。因年报存在虚假记载、非公开发行股票文件编造重大虚假内容等违法违规事项,公司及时任实际控制人、董事长祝昌人等相关责任人将面临不同额度的处罚。根据当事人违法行为的事实、性质、情节与社会危害程度,浙江证监局决定对元成股份及相关责任人总计处罚7945.46万元。

行政处罚决定书显示,元成股份的2020年至2022年年报存在虚假记载。公司通过虚增越龙山国际旅游度假区相关项目(下称“越龙山项目”)劳务和机械成本、虚增相应项目产值等方式,累计虚增营业成本1.58亿元、营业收入2.09亿元、利润总额5046万元。
2024年1月31日,元成股份披露《关于前期会计差错更正及追溯调整的公告》,追溯调整越龙山项目营业成本、营业收入、利润总额等,但披露的虚增营业收入、利润总额等金额不准确。
同时,2022年9月前后,元成股份先后收到淮阴区张棉、徐溜、三凌、南陈集、渔沟工业园区道路基础设施工程项目的结算审定单并加盖公司公章确认,但未及时根据审定结果调整财务记账金额,导致公司2022年年报虚增营业收入1416.14万元、虚增利润总额1345.33万元,分别占当期披露金额绝对值的4.33%、24.60%。
行政处罚决定书还提到,在2022年7月至9月,元成股份披露《2022年度非公开发行A股股票预案》《关于2022年度非公开发行股票申请文件反馈意见的回复》等文件,引用越龙山项目2020年、2021年营业收入等财务数据。前述财务数据不真实、不准确,公司在2022年非公开发行股票文件中编造重大虚假内容。
根据当事人违法行为的事实、性质、情节与社会危害程度,浙江证监局决定对元成股份责令改正,给予警告,并处以约3745.46万元罚款;对祝昌人给予警告,并处以2800万元罚款;对元成股份时任董事、副总经理周金海等4名责任人分别处以500万元至200万元不等的罚款。

此外,浙江证监局决定对祝昌人采取10年证券市场禁入措施。在禁入期间内,除不得继续在原机构从事证券业务、证券服务业务或者担任原证券发行人的董事、监事、高级管理人员职务外,也不得在其他任何机构中从事证券业务、证券服务业务或者担任其他证券发行人的董事、监事、高级管理人员职务。
1月9日晚间,上交所官网也披露了对元成股份及其实际控制人暨时任董事长祝昌人和有关责任人予以纪律处分的决定。

资料显示,元成股份于1999年成立,主营业务覆盖三个核心领域:生态景观、绿色环保、休闲旅游。2025年12月5日,公司从上交所退市。