添佑私募基金被出具警示函,涉未按合同披露信息
来源:蓝鲸新闻
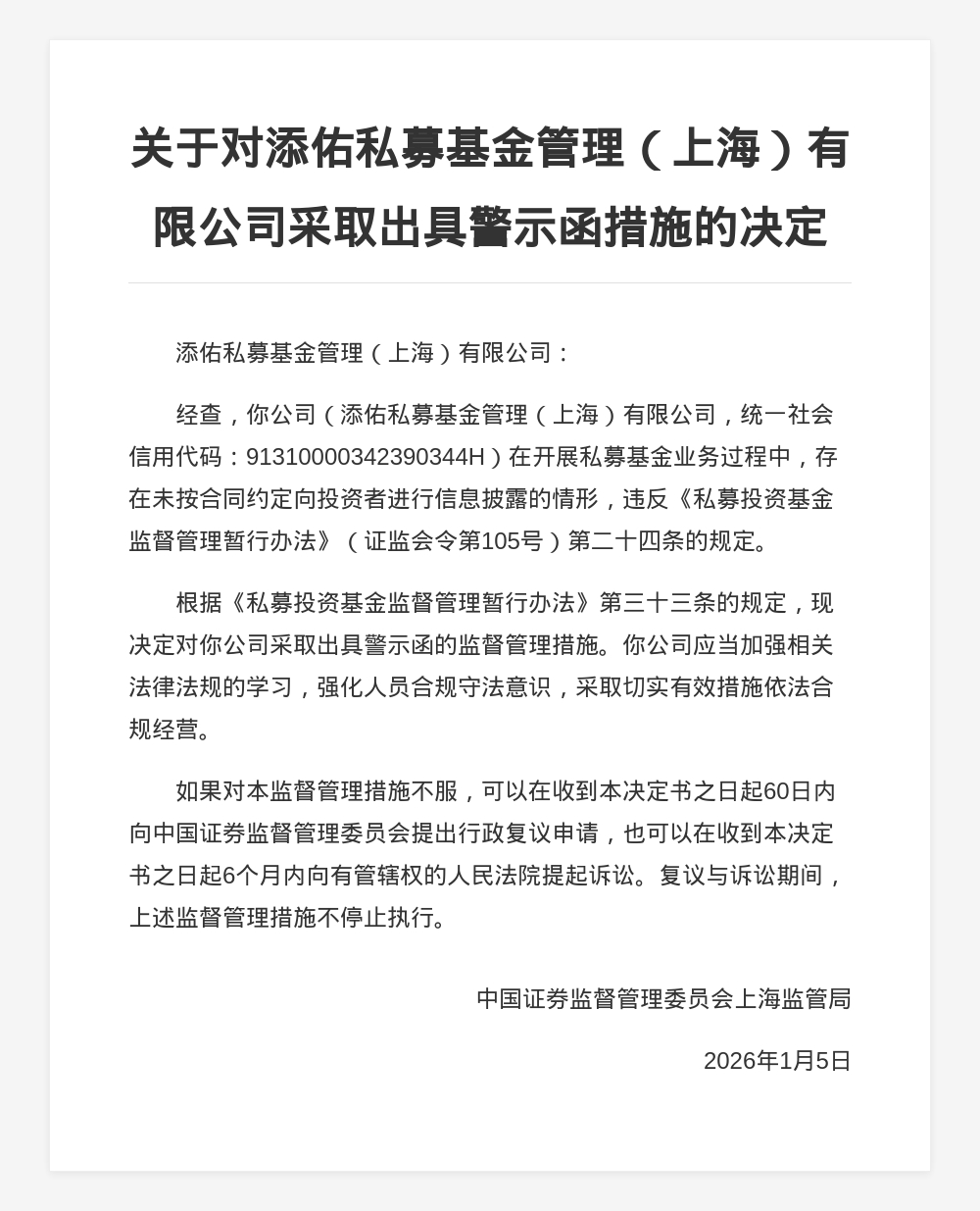
蓝鲸新闻1月9日讯,近日,中国证券监督管理委员会上海监管局发布行政监管措施决定书,剑指添佑私募基金管理(上海)有限公司。
决定书显示,添佑私募基金管理(上海)有限公司在开展私募基金业务过程中,存在未按合同约定向投资者进行信息披露的情形,违反《私募投资基金监督管理暂行办法》的规定。
对此,中国证券监督管理委员会上海监管局决定对添佑私募基金管理(上海)有限公司采取出具警示函的监督管理措施。

郑重声明:用户在财富号/股吧/博客等社区发表的所有信息(包括但不限于文字、视频、音频、数据及图表)仅代表个人观点,与本网站立场无关,不对您构成任何投资建议,据此操作风险自担。请勿相信代客理财、免费荐股和炒股培训等宣传内容,远离非法证券活动。请勿添加发言用户的手机号码、公众号、微博、微信及QQ等信息,谨防上当受骗!
评论该主题
帖子不见了!怎么办?作者:您目前是匿名发表 登录 | 5秒注册 作者:,欢迎留言 退出发表新主题
温馨提示: 1.根据《证券法》规定,禁止编造、传播虚假信息或者误导性信息,扰乱证券市场;2.用户在本社区发表的所有资料、言论等仅代表个人观点,与本网站立场无关,不对您构成任何投资建议。用户应基于自己的独立判断,自行决定证券投资并承担相应风险。《东方财富社区管理规定》