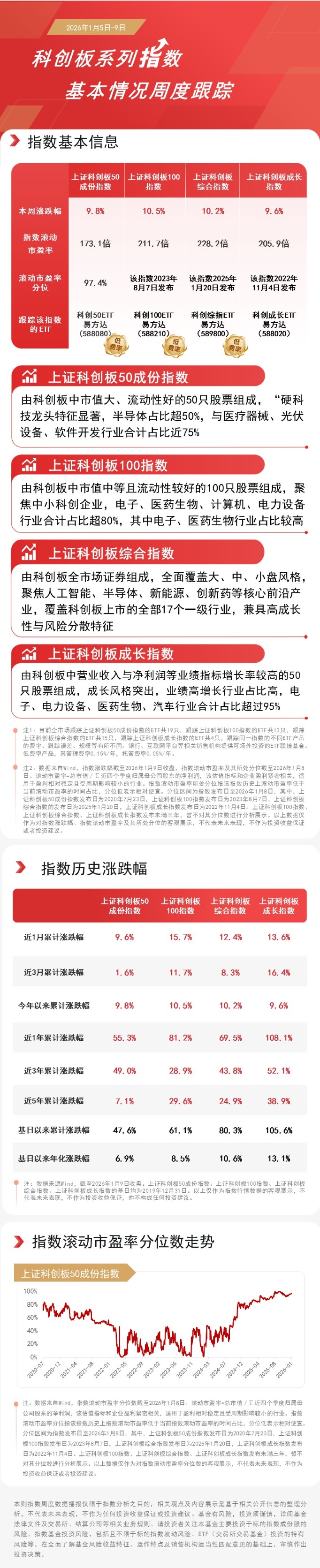
科创50指数本周实现五连阳,累计涨幅近10%,科创50ETF易方达(588080)助力一键打包硬科技龙头
来源:每日经济新闻
本周科技方向依旧火热,商业航天概念股热度延续,创新药、存储芯片、半导体板块发力,软件板块周五爆发。指数方面,科创100指数上涨10.5%,科创综指上涨10.2%,科创50成份指数上涨9.8%、走出五连阳,科创成长指数上涨9.6%。

郑重声明:用户在财富号/股吧/博客等社区发表的所有信息(包括但不限于文字、视频、音频、数据及图表)仅代表个人观点,与本网站立场无关,不对您构成任何投资建议,据此操作风险自担。请勿相信代客理财、免费荐股和炒股培训等宣传内容,远离非法证券活动。请勿添加发言用户的手机号码、公众号、微博、微信及QQ等信息,谨防上当受骗!
评论该主题
帖子不见了!怎么办?作者:您目前是匿名发表 登录 | 5秒注册 作者:,欢迎留言 退出发表新主题
温馨提示: 1.根据《证券法》规定,禁止编造、传播虚假信息或者误导性信息,扰乱证券市场;2.用户在本社区发表的所有资料、言论等仅代表个人观点,与本网站立场无关,不对您构成任何投资建议。用户应基于自己的独立判断,自行决定证券投资并承担相应风险。《东方财富社区管理规定》