山东平原农商行再领95万元罚单,贷款管理痼疾难除
来源:深圳商报·读创
深圳商报·读创客户端记者尹珊
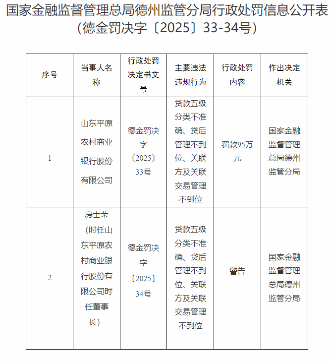
1月7日,国家金融监督管理总局德州监管分局披露的行政处罚信息显示,山东平原农村商业银行股份有限公司及其时任董事长房士荣被处罚。该行因存在“贷款五级分类不准确、贷后管理不到位、关联方及关联交易管理不到位”等主要违法违规行为,被罚款95万元,房士荣被给予警告。

山东平原农商行成立于2005年,是山东省一家主要服务当地“三农”与小微企业的地方性农村商业银行。
值得关注的是,这并非该行首次因类似问题受罚。公开信息显示,2023年7月,该行就曾因“向关系人发放信用贷款;贷后管理不到位,信贷资金被挪用;贷款五级分类不准确”等事由,被原德州银保监分局罚款85万元。而在2021年10月,该行也曾因“贷款管理不到位,严重违反审慎经营规则”被罚款90万元。
郑重声明:用户在财富号/股吧/博客等社区发表的所有信息(包括但不限于文字、视频、音频、数据及图表)仅代表个人观点,与本网站立场无关,不对您构成任何投资建议,据此操作风险自担。请勿相信代客理财、免费荐股和炒股培训等宣传内容,远离非法证券活动。请勿添加发言用户的手机号码、公众号、微博、微信及QQ等信息,谨防上当受骗!
评论该主题
帖子不见了!怎么办?作者:您目前是匿名发表 登录 | 5秒注册 作者:,欢迎留言 退出发表新主题
温馨提示: 1.根据《证券法》规定,禁止编造、传播虚假信息或者误导性信息,扰乱证券市场;2.用户在本社区发表的所有资料、言论等仅代表个人观点,与本网站立场无关,不对您构成任何投资建议。用户应基于自己的独立判断,自行决定证券投资并承担相应风险。《东方财富社区管理规定》